Приймач RX998.

UR5FFR
Повідомлень: 1378
З нами з: Пон вересня 12, 2022 4:04 pm
Has thanked: 122 times
Been thanked: 773 times

Re: Приймач RX998.

Повідомлення UR5FFR »

Якщо ви подивитесь уважніше то вона підключена не до +5в а до подільника напруги на резисторах однакового номіналу, тобто до 2,5в. Зроблено так тому що комутатори дозволяють працювати з напругами від 0 до напруги живлення. Ящо не подавати додатково половину живлення то негативна півхвиля буде спотворена
Freddy
Повідомлень: 273
З нами з: П'ят лютого 10, 2023 7:00 pm
Has thanked: 23 times
Been thanked: 46 times

Re: Приймач RX998.

Повідомлення Freddy »

UR5FFR писав: Нед серпня 31, 2025 8:28 pm Якщо ви подивитесь уважніше то вона підключена не до +5в а до подільника напруги на резисторах однакового номіналу, тобто до 2,5в. Зроблено так тому що комутатори дозволяють працювати з напругами від 0 до напруги живлення. Ящо не подавати додатково половину живлення то негативна півхвиля буде спотворена

 
 Так, я це побачив але не зрозумів для чого це , бо я скачав мануал на цей комутатор але він на китайському і зрозуміти що і як не вийшло . Добре , додам в схему ще зміщення на комутатори . 
Freddy
Повідомлень: 273
З нами з: П'ят лютого 10, 2023 7:00 pm
Has thanked: 23 times
Been thanked: 46 times

Re: Приймач RX998.

Повідомлення Freddy »

UR5FFR писав: Нед серпня 31, 2025 8:28 pm Якщо ви подивитесь уважніше то вона підключена не до +5в а до подільника напруги на резисторах однакового номіналу, тобто до 2,5в. Зроблено так тому що комутатори дозволяють працювати з напругами від 0 до напруги живлення. Ящо не подавати додатково половину живлення то негативна півхвиля буде спотворена


 
додав зміщення , так буде працювати нормально ?
новий варіант
новий варіант
 
 
UR5FFR
Повідомлень: 1378
З нами з: Пон вересня 12, 2022 4:04 pm
Has thanked: 122 times
Been thanked: 773 times

Re: Приймач RX998.

Повідомлення UR5FFR »

Так нормально
Freddy
Повідомлень: 273
З нами з: П'ят лютого 10, 2023 7:00 pm
Has thanked: 23 times
Been thanked: 46 times

Re: Приймач RX998.

Повідомлення Freddy »

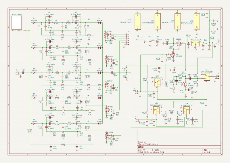
Чи можна використати 5в з синтезатора для живлення комутаторів 3157? Чи треба окреме джерело ?дякую! 
SIMON
Повідомлень: 18
З нами з: Чет травня 01, 2025 8:40 pm
Been thanked: 7 times

Re: Приймач RX998.

Повідомлення SIMON »

Freddy писав: Суб вересня 06, 2025 9:22 pmновий варіант
 а можна посилання на першоджерело цієї схеми.
 
Freddy
Повідомлень: 273
З нами з: П'ят лютого 10, 2023 7:00 pm
Has thanked: 23 times
Been thanked: 46 times

Re: Приймач RX998.

Повідомлення Freddy »

Це схема  схрещена  з двох  інших схем . Дпф  це схема ur3ilf  а преамп і атт від rx2112 
UR5FFR
Повідомлень: 1378
З нами з: Пон вересня 12, 2022 4:04 pm
Has thanked: 122 times
Been thanked: 773 times

Re: Приймач RX998.

Повідомлення UR5FFR »

Freddy писав: Пон листопада 03, 2025 10:35 pm Чи можна використати 5в з синтезатора для живлення комутаторів 3157? Чи треба окреме джерело ?дякую! 

 
Краще зробити окреме джерело живлення 5в на платі ДПФ. 3157 споживають дуже невеликий струм тому буде досить 78L05
Freddy
Повідомлень: 273
З нами з: П'ят лютого 10, 2023 7:00 pm
Has thanked: 23 times
Been thanked: 46 times

Re: Приймач RX998.

Повідомлення Freddy »

Добре , додав ще AMS1117  на 5 в  і електроліти на вході й виході мс. 
Freddy
Повідомлень: 273
З нами з: П'ят лютого 10, 2023 7:00 pm
Has thanked: 23 times
Been thanked: 46 times

Re: Приймач RX998.

Повідомлення Freddy »

SIMON писав: Вів листопада 04, 2025 1:35 pm
Freddy писав: Суб вересня 06, 2025 9:22 pmновий варіант
 а можна посилання на першоджерело цієї схеми.
 



 
ось схема але я її ще не робив , тільки розвів плату . Якщо є заваження то  пишіть )
схема дпф
схема дпф
 
 
 
Відповісти