Простий транзисторний трансивер Бджілка (BeeJT TRX)

liqura
Повідомлень: 83
З нами з: Чет вересня 12, 2024 3:12 pm
Звідки: Ненька Україна
Has thanked: 44 times
Been thanked: 9 times

Re: Простий транзисторний трансивер Бджілка (BeeJT TRX)

Повідомлення liqura »

Спробую, але вже завтра. Подивився по даташит, смд вдвічі по потужності менший... Але 50 мА даташит гарантує.
UR5FFR
Повідомлень: 1412
З нами з: Пон вересня 12, 2022 4:04 pm
Has thanked: 127 times
Been thanked: 808 times

Re: Простий транзисторний трансивер Бджілка (BeeJT TRX)

Повідомлення UR5FFR »

liqura писав: Нед березня 08, 2026 9:17 pm Спробую, але вже завтра. Подивився по даташит, смд вдвічі по потужності менший... Але 50 мА даташит гарантує.

 
50мА помножити на напругу живлення буде потужність розсіювання. При живленні 12в більш ніж 0,2/12=16мА струму давати не треба
 
liqura
Повідомлень: 83
З нами з: Чет вересня 12, 2024 3:12 pm
Звідки: Ненька Україна
Has thanked: 44 times
Been thanked: 9 times

Re: Простий транзисторний трансивер Бджілка (BeeJT TRX)

Повідомлення liqura »

Вітаю, шановане товариство.   Спроби регулювати струм резисторами   не дали результату. Транзистора в корпусі ТО92 не маю, тому, щоб впевнитись, кто винний, поставив 2Т325А. Маю такий результат. Тепер буду шукати  те, що треба.
Вкладення
7.jpg
liqura
Повідомлень: 83
З нами з: Чет вересня 12, 2024 3:12 pm
Звідки: Ненька Україна
Has thanked: 44 times
Been thanked: 9 times

Re: Простий транзисторний трансивер Бджілка (BeeJT TRX)

Повідомлення liqura »

Поки що працюю з "нештатним" транзистором. Хочу уточнити дані трансформаторів. У мене найкращий результат ( р-р 80 В на навантаженні 50 Ом без фільтра гармонік ) Т4 має 7 витків з відводом від 6 витка, рахуючи від колектора Q4.   Т1 має по 4 витки скрученого провода 0,4 мм на "біноклі"  14х13х7,5 . Т2 має по 7 витків МГТФ 0,45 на кільці .  Т3  - бінокль 1:3. Первинна - трубка, Вторинна - МГТФ0,45х8. Струм 4.0А, напруга 13В. На вході р-р 140 мВ.
 
 
UR5FFR
Повідомлень: 1412
З нами з: Пон вересня 12, 2022 4:04 pm
Has thanked: 127 times
Been thanked: 808 times

Re: Простий транзисторний трансивер Бджілка (BeeJT TRX)

Повідомлення UR5FFR »

liqura писав: Пон березня 09, 2026 3:09 pm Поки що працюю з "нештатним" транзистором.
Подивився параметри КТ325 - він підходить замість S9018
liqura писав: Пон березня 09, 2026 3:09 pm Хочу уточнити дані трансформаторів. У мене найкращий результат ( р-р 80 В на навантаженні 50 Ом без фільтра гармонік ) Т4 має 7 витків з відводом від 6 витка, рахуючи від колектора Q4.   Т1 має по 4 витки скрученого провода 0,4 мм на "біноклі"  14х13х7,5 . Т2 має по 7 витків МГТФ 0,45 на кільці .  Т3  - бінокль 1:3. Первинна - трубка, Вторинна - МГТФ0,45х8. Струм 4.0А, напруга 13В. На вході р-р 140 мВ.
Пік-пік міряти треба після ФНЧ бо інакше гармоніки дадуть невірний результат. Якщо допустити що у вас там чистий синус то я нарахував ККД 30% - це замало. Не треба на виході ставити 1:3 - у РД15 високий унутрішній опір і такий транс приводить до падіння ККД. Тому на виході ставимо 1:2
Інші транси теж краще ставити такі як у мене. Ось ви зробили Т4 з трансформацією по опору (7/6)^2=1.36, а в мене 1:4. В результаті у вас Q4 працює на більш низькоомне навантаження, що при малому струму колектора може приводити до перенавантаження та обмеження. Я грався з співвідношенням витків у всіх трансах. Зупинився на оптимальних
liqura
Повідомлень: 83
З нами з: Чет вересня 12, 2024 3:12 pm
Звідки: Ненька Україна
Has thanked: 44 times
Been thanked: 9 times

Re: Простий транзисторний трансивер Бджілка (BeeJT TRX)

Повідомлення liqura »

Зробив на макеті фільтр гармонік для 14 МГц. Ось, що вийшло. Така величина від 100 мВ р-р вхідного. Струм 3,3 А.
 
Вкладення
9.jpg
UR5FFR
Повідомлень: 1412
З нами з: Пон вересня 12, 2022 4:04 pm
Has thanked: 127 times
Been thanked: 808 times

Re: Простий транзисторний трансивер Бджілка (BeeJT TRX)

Повідомлення UR5FFR »

liqura писав: Вів березня 10, 2026 12:44 pm Зробив на макеті фільтр гармонік для 14 МГц. Ось, що вийшло. Така величина від 100 мВ р-р вхідного. Струм 3,3 А.
 

 
На виході 14.4Вт, споживання 43Вт, ККД 33,5%. Мало. На виході 1:2 треба - ККД буде краще
 
UR5FFR
Повідомлень: 1412
З нами з: Пон вересня 12, 2022 4:04 pm
Has thanked: 127 times
Been thanked: 808 times

Re: Простий транзисторний трансивер Бджілка (BeeJT TRX)

Повідомлення UR5FFR »

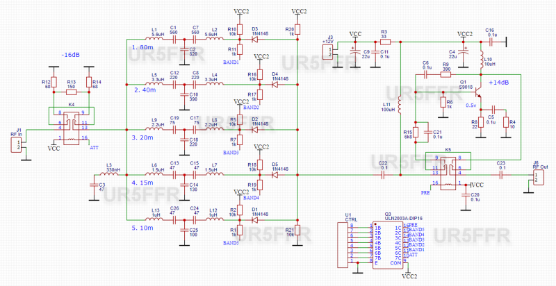
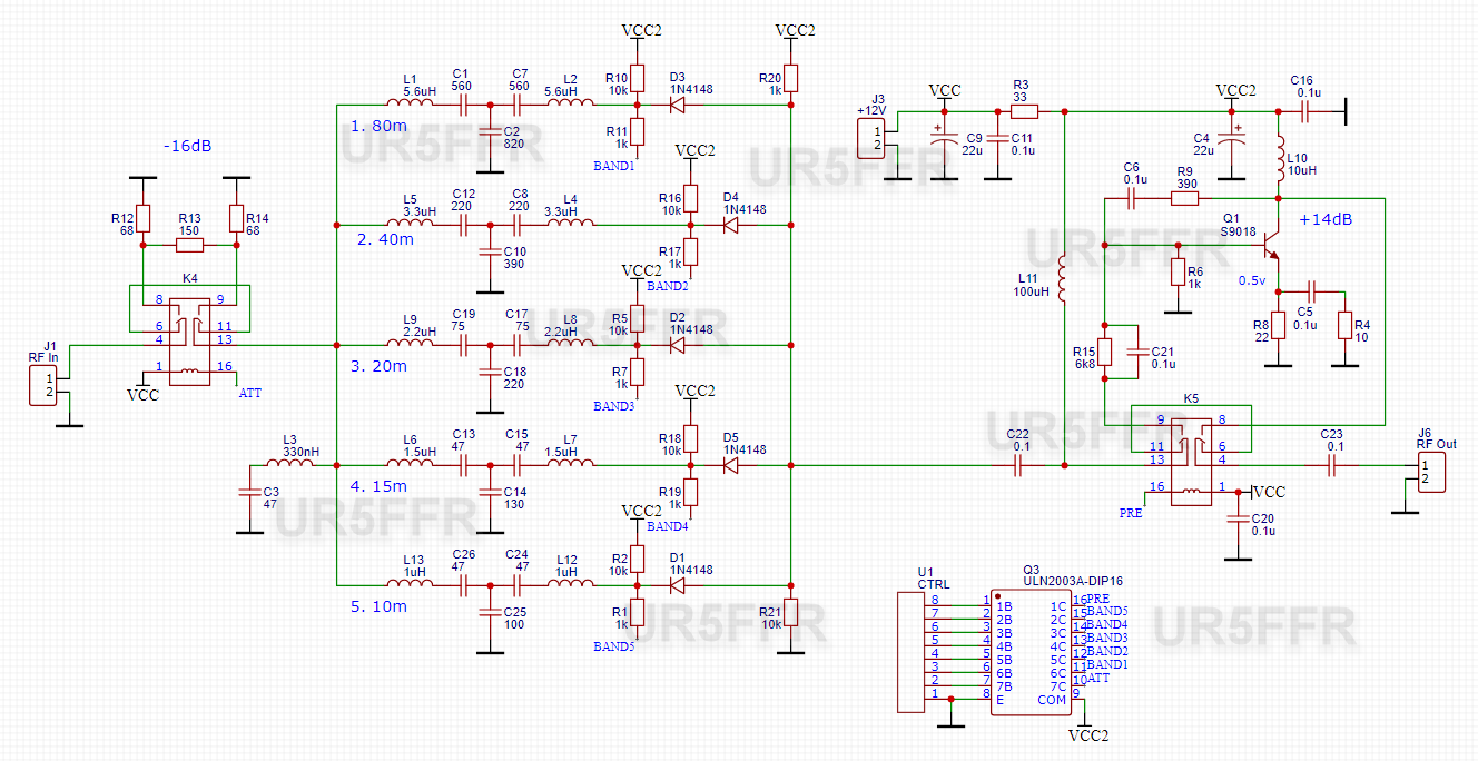
Дещо напрягала мене недоробленість ДПФ. Тому поміркував тут та зробив ось таку схему
Schematic_BeeJT-TRX-BPF-5-band_2026-04-09 wm.png
Що, маємо - 5 діапазонів 80/40/20/15/10 метрів, атенюатор та ПВЧ. Налаштування ніякого не треба - якщо все правильно спаяно то воно одразу запрацює. Затухання не більш ніж 3дб.
Плата стандартними габаритами 5*10см як і усі інші плати Бджілки.
photo_2026-04-08_14-12-58.jpg
Входи усіх фільтрів з'єднані. Це приводить до того, що відключені фільтри працюють як режекторні та підвищують пригнічення за межами смуги пропускання. L3C3 - режекторний фільтр на частоту 40МГц. Він покращує пригнічення дзеркального каналу на 10м.
Ось такі графіки АЧХ було знято
tracks.jpg
Прожект відкрито https://oshwlab.com/ban.relayer/project_jffdiddx
 
 
serge_m
Повідомлень: 109
З нами з: Пон лютого 17, 2025 8:10 pm
Has thanked: 48 times
Been thanked: 42 times

Re: Простий транзисторний трансивер Бджілка (BeeJT TRX)

Повідомлення serge_m »

Цікава схема діапазонних фільтрів. Входи всіх фільтрів з'єднані, виходи комутуються. А як з вхідним-вихідним опором у цієї плати?
UR5FFR
Повідомлень: 1412
З нами з: Пон вересня 12, 2022 4:04 pm
Has thanked: 127 times
Been thanked: 808 times

Re: Простий транзисторний трансивер Бджілка (BeeJT TRX)

Повідомлення UR5FFR »

Усе розраховано на 50ом та спочатку моделювалось у RFSim99. Ідея об'єднувати фільтри по входу досить не нова - їй як мінімум років 20 якщо не більше :) Я вже робив таке досить успішно для RaisinRaisin DX2 та окремо. Працюють досить очікувано
Відповісти