Ламповий TRX без комутації гетеродинів

UR5VFT
Повідомлень: 550
З нами з: Вів січня 17, 2023 6:22 pm
Позивний: UR5VFT
Has thanked: 538 times
Been thanked: 111 times

Re: Ламповий TRX без комутації гетеродинів

Повідомлення UR5VFT »

- схильним до збудження.
 
 
UR5FFR
Повідомлень: 1401
З нами з: Пон вересня 12, 2022 4:04 pm
Has thanked: 125 times
Been thanked: 799 times

Re: Ламповий TRX без комутації гетеродинів

Повідомлення UR5FFR »

UR5VFT писав: Чет вересня 21, 2023 10:21 pm - схильним до збудження.
 
Тут це не допоможе, бо потенційна причина збудження у реверсивній архітектурі підсилювача та присутності дуже слабкої ПОС через запертий тріод
Пенсіонер писав: Чет вересня 21, 2023 9:28 pm Дякую за інформацію.Каскад на 6Н24П вже пройшов випробування і без зауважень.Тобто, ланцюг: анод лівого тріода – С76 – вхідна ємність правого тріода (3,9 пФ, Хс=4537 Ом) – С72, катод лівого тріода,  не призводить до збудження каскаду на робочій частоті 9 МГц.Чи все залежить від того, який коеф. підсилення буде? Або не залежить?
 
Зараз я не бачу збудження. Але це ще не підключено діплексер та змішувач. Щоб стовідсотково прибрати ПОС треба перевернути фазу. Тобто С76 підключити не до анода другого тріода, а до котушки зв'язку щоб сигнал там був у протифазі. Тим більш що на передачу велике підсилення не потрібно. Пішов перевіряти цю ідею :)
UR5VFT
Повідомлень: 550
З нами з: Вів січня 17, 2023 6:22 pm
Позивний: UR5VFT
Has thanked: 538 times
Been thanked: 111 times

Re: Ламповий TRX без комутації гетеродинів

Повідомлення UR5VFT »

6ж2п
 
Пенсіонер
Повідомлень: 195
З нами з: Пон липня 10, 2023 9:39 pm
Has thanked: 9 times
Been thanked: 97 times

Re: Ламповий TRX без комутації гетеродинів

Повідомлення Пенсіонер »

trx_ver1.0 minimum minorium.gif
 Так зробив US5MSQ.
В цьому випадку бажання "збудитися" придушене.
 
UR5FFR
Повідомлень: 1401
З нами з: Пон вересня 12, 2022 4:04 pm
Has thanked: 125 times
Been thanked: 799 times

Re: Ламповий TRX без комутації гетеродинів

Повідомлення UR5FFR »

Так, "недовго музика іграла" :) Отже перевернув фазу.Коли сигнал йде зліва на право (RX) то через правий тріод буде йти сигнал з інверсною фазою (дивимося на фазування обмоток). Тобто маємо ООС. На передачу підсилення дорівнює одиниці. Якщо цього замало то вторинну обмотку можна домотати і отримати пропорціональне підвищення підсилення.
reversible post-mixer-amp 6N24P.png
reversible post-mixer-amp 6N24P.png (64.56 Кіб) Переглянуто 67234 разів
Стабільність чудова - незважаючи на монтаж та усілякі танці з бубном ніякого навіть натяку на збудження або нестабільність.
Пенсіонер писав: Чет вересня 21, 2023 11:12 pm Так зробив US5MSQ.
В цьому випадку бажання "збудитися" придушене.
 
Так, бо каскад с ОК інвертує фазу. А в мене не інвертує. тому треба "докрутити" її :)
PS а звідки ця схема? начебто я не бачив такої у MSQ
 
 
 
 
Пенсіонер
Повідомлень: 195
З нами з: Пон липня 10, 2023 9:39 pm
Has thanked: 9 times
Been thanked: 97 times

Re: Ламповий TRX без комутації гетеродинів

Повідомлення Пенсіонер »

trx_ver1.0 minimum minorium.zip
(55.39 Кіб) Завантажено 1202 разів
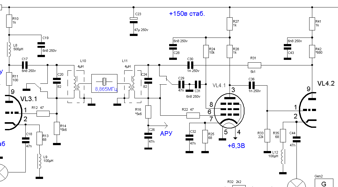
 З цієї схеми почалося обговорювання ідеї малолампового трансівера.

Невелика цитата з форуму:
Этот вариант создан в концепции минимум-миниморум, в которой во главу угла я поставил минимальную трудоемкость как изготовления, так и настройки, прежде всего ВЧ цепей, при минимально допустимом количестве контуров.
При ПЧ 8,865-9Мгц для подавления зеркалки и пр. не менее 50 дБ вполне достаточно 2-х контурного ПДФ, причем П-контур прекрасно справится с ролью первого, что и положено в основу этой конструкции. Желание сделать весь тракт прохождения сигнала на лампах при минимальном количестве последних приводит к необходимости применить реверсивные каскады.
Структуры тракта могут быть разные, удачная, на мой взгляд, была применена в известной РОСЕ, по мотивам которой и создан этот реверсивный тракт ПЧ.
Введены РРУ и усиленная АРУ (расчетная глубина - примерно 80дБ), также ALC выполняющая кроме основной функции (защиты УМа от перегрузки по входу) еще и функцию микрофонного компрессора (подсмотрено у Лаповка), повышающего энергетическую эффективность передатчика на 6дБ (до 4 раз по мощности), что весьма полезно.
Схема допускает довольно большую гибкость в выборе как ламп (кроме лампы УМа -6Ж52П), так и конструкции смесителей (потому они пока показаны в виде функциональных узлов).
УПЧ имеет усиление примерно 60дБ (1000 раз - примерно 50 раз 1й УПЧ и 20 раз во втором, но эти пропорции можно легко изменить), что позволяет на порядок снизить требования УНЧ и не заставлять пользователя слушать его шумы.
 
 
UR5FFR
Повідомлень: 1401
З нами з: Пон вересня 12, 2022 4:04 pm
Has thanked: 125 times
Been thanked: 799 times

Re: Ламповий TRX без комутації гетеродинів

Повідомлення UR5FFR »

Через те що на перший каскад ППЧ використовувано цілу лампу то стало питання мікрофонного підсилювача, бо раніше він проектувався на половині 6Ф12П, яких як виявилося у мене робочих немає. Тобто треба якось зробити ПНЧ на одному тріоді, щоб другий можна було задіяти як мікрофонний підсилювач.
Сьогодні займався цим питанням і ось що вийшло :)
Hybrid AF amplifier.png
Це гібридний підсилювач який працює у класі А. По постійному струму він охоплений глибоким негативним зворотнім зв'язком, тому режим транзистора виставляються автоматично - нічого підбирати не треба. R4C4 - антипаразитні. С4 вказаний на схемі дає спад підсилення 3дб десь на частоті 7-8кГц.
Рівень підсилення залежить від опору R7. Максимальна напруга на виході становить 2Vrms, або 1Вт на 4ом.
При використанні динаміків на 8ом слід брати трансформатор з співвідношенням витків удвічі меншим - 1:20, наприклад ТВ3-1-2.
 
Пенсіонер
Повідомлень: 195
З нами з: Пон липня 10, 2023 9:39 pm
Has thanked: 9 times
Been thanked: 97 times

Re: Ламповий TRX без комутації гетеродинів

Повідомлення Пенсіонер »

Цитата з форуму стосовно використання в реверсівному ППЧ інших ламп:
"Для реверсивного первого каскада УПЧ 6Н23П предпочтительнее триода 6Ф12П, несмотря на меньшие шумы последнего, т.к. позволяет в режиме передачи получить со смесителя бОльшую выходную мощность.Практически без заметного ухудшения основных параметров можно применить в УПЧ 6Ф1П, а в УНЧ 6Ф3П(6Ф5П). Только для сохранения общего Кус нужно анодную нагрузку Vl4.1 (R28) заменить на резонансный контур с отводом от половины витков, к которому подключают анод Vl4.1, а сетку Vl4.2 - к полному контуру. И все."
 
UR5FFR
Повідомлень: 1401
З нами з: Пон вересня 12, 2022 4:04 pm
Has thanked: 125 times
Been thanked: 799 times

Re: Ламповий TRX без комутації гетеродинів

Повідомлення UR5FFR »

У цьому підсилювачі є деякий компроміс. Щоб підвищити підсилення каскаду на лампі потрібно збільшувати опір у аноді. Але це приводить до підвищення потужності, що розсіюється на резисторі R5. Трохи ще "подмарафєтіл" схему. Зменшив струм покою до 20мА - цього досить щоб отримати на виході 1Вт/4ОмЗнизилася потужність розсіювання транзистора. На 3дб збільшився коефіцієнт підсилення. Поки що фіксую у такому вигляді
Hybrid AF amplifier v2.png
Hybrid AF amplifier v2.png (81.73 Кіб) Переглянуто 67184 разів
 
PS До речі я передивився деякі схеми "гібридів" але вони суттєво відрізняються від моєї. Так що схема претендує на оригінальність.
 
 
 
 
UR5FFR
Повідомлень: 1401
З нами з: Пон вересня 12, 2022 4:04 pm
Has thanked: 125 times
Been thanked: 799 times

Re: Ламповий TRX без комутації гетеродинів

Повідомлення UR5FFR »

Ще один з варіантів використовування такого гібриду - ПНЧ на подвійному тріоді. У цьому випадку один з тріодів працює як підсилювач напруги, а другий з транзистором - як вихідний каскад. При цьому прибираємо R7 зменшуючи підсилення вихідного каскаду. Також можна прибрати С3С5 - це додатково охопить підсилювач негативним зворотнім зв'язком по змінному струму.
Відповісти