Германій? Германій!
- 
				Ut5lp
- Повідомлень: 107
- З нами з: Суб вересня 17, 2022 3:34 pm
- Позивний: UT5LP
- Has thanked: 9 times
- Been thanked: 22 times
Re: Германій? Германій!
Високий ДД змішувача,ще треба реалізувати в подальших каскадах і фільтрах.
Я мав на увазі звичайний кільцевий діодний,тільки порти по іншому.Згадки про це зустрічав
не один раз,у тому чіслі і у Реда.Він двобалансний,що ще треба?Сімметрію можна покращити,
але це ще два бублика
 
 
 
			
			
									
						Я мав на увазі звичайний кільцевий діодний,тільки порти по іншому.Згадки про це зустрічав
не один раз,у тому чіслі і у Реда.Він двобалансний,що ще треба?Сімметрію можна покращити,
але це ще два бублика

- 
				oldPsyho
- Повідомлень: 605
- З нами з: П'ят жовтня 14, 2022 4:13 pm
- Звідки: KO40ig
- Позивний: UR5XOU
- Has thanked: 171 time
- Been thanked: 65 times
Re: Германій? Германій!
А може цей вузол відразу робити реверсивним? імхо, тоді далі його буде простіше в трансивер перетворити.UR5FFR писав: ↑Суб вересня 14, 2024 1:33 pmЯсна річ бо має більшу смугу пропускання. Але наскільки воно буде критично - то треба дивитися.
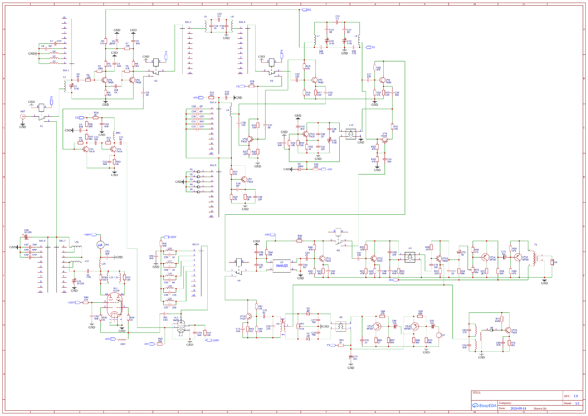
Накидав досить мінімалістичний варіант фронтенду. Змішувачі діодні, так-так кремнієвіНу що робити
Качаємо напряму від сінтеза - драйвера не потрібні. КФ має високий опір тому узгоджуємо ланцюгами. Перший ППЧ по класичний схемотехніці, транзистори мають мале підсилення тому ставимо дарлінгтона (було 10 стало 100 - головне щоб не "засвистіло"). На виході діплексор з ФВЧ/ФНЧ тому що у нас друга ПЧ може буде різна. Наприклад 465кгц для АМ та 200кгц для SSB2024-09-14_13-23-04.png
P.S. У германія інша полярність живлення, vcc точно там де треба?)
- 
				UR5FFR
- Повідомлень: 1230
- З нами з: Пон вересня 12, 2022 4:04 pm
- Has thanked: 89 times
- Been thanked: 648 times
Re: Германій? Германій!
Кільцевий діодний змішувач двобалансний. У термінах ізоляції порт IF на вашому малюнку ізольований від портів LO та DPF. Усі порти рівнозначні. У вашому ввімкнені нема ізоляції між LO та DPF. Якщо між DPF та змішувачем стоїть підсилювач то сигнал LO буде попадати на його вихід що може привести до спотворень.Ut5lp писав: ↑Суб вересня 14, 2024 5:40 pm Високий ДД змішувача,ще треба реалізувати в подальших каскадах і фільтрах.
Я мав на увазі звичайний кільцевий діодний,тільки порти по іншому.Згадки про це зустрічав
не один раз,у тому чіслі і у Реда.Він двобалансний,що ще треба?Сімметрію можна покращити,
але це ще два бублика
Нагадую що сигнал LO досить високий - +10dBm та більше. В моєму включенні сигнал LO ізольований від слабосигнальної частини.
Як варіант - поміняти місцями порти IF та DPF на вашому малюнку. В такому випадку гетеродин може попасти на порт IF, але там стоїть резонансний контур який його не пустить на КФ
Так, можна й реверснути. Але лайтово - поставити ще один підсилювач у зворотному напрямку. Якось так наприклад (ще треба живлення переключати)
VCC тут це взагалі живлення. От якби я там написав +12v то помилка, а так це лише шина живлення
- 
				oldPsyho
- Повідомлень: 605
- З нами з: П'ят жовтня 14, 2022 4:13 pm
- Звідки: KO40ig
- Позивний: UR5XOU
- Has thanked: 171 time
- Been thanked: 65 times
Re: Германій? Германій!
Ну, непогано... Можна ще й діодами комутувати, замість змішувачів впихнути ADE-1 чи SBL-1 ))UR5FFR писав: ↑Суб вересня 14, 2024 8:51 pmКільцевий діодний змішувач двобалансний. У термінах ізоляції порт IF на вашому малюнку ізольований від портів LO та DPF. Усі порти рівнозначні. У вашому ввімкнені нема ізоляції між LO та DPF. Якщо між DPF та змішувачем стоїть підсилювач то сигнал LO буде попадати на його вихід що може привести до спотворень.Ut5lp писав: ↑Суб вересня 14, 2024 5:40 pm Високий ДД змішувача,ще треба реалізувати в подальших каскадах і фільтрах.
Я мав на увазі звичайний кільцевий діодний,тільки порти по іншому.Згадки про це зустрічав
не один раз,у тому чіслі і у Реда.Він двобалансний,що ще треба?Сімметрію можна покращити,
але це ще два бублика
Нагадую що сигнал LO досить високий - +10dBm та більше. В моєму включенні сигнал LO ізольований від слабосигнальної частини.
Як варіант - поміняти місцями порти IF та DPF на вашому малюнку. В такому випадку гетеродин може попасти на порт IF, але там стоїть резонансний контур який його не пустить на КФТак, можна й реверснути. Але лайтово - поставити ще один підсилювач у зворотному напрямку. Якось так наприклад (ще треба живлення переключати)2024-09-14_20-46-31.png
VCC тут це взагалі живлення. От якби я там написав +12v то помилка, а так це лише шина живлення
- 
				UR5FFR
- Повідомлень: 1230
- З нами з: Пон вересня 12, 2022 4:04 pm
- Has thanked: 89 times
- Been thanked: 648 times
Re: Германій? Германій!
Впіхувати нічого нікуди не треба - на останній схемі досить нормальний високорівневий перший змішувач. Два транси намотати - то не проблема на мій погляд. Тим паче що ADE-1 та SBL-1 у 70х знайти було дещо проблематичноoldPsyho
Ну, непогано... Можна ще й діодами комутувати, замість змішувачів впихнути ADE-1 чи SBL-1 ))

Діодами комутувати можна - у КД503 ємність невелика 1-2пф
- Вкладення
- 
			
		
				- Screenshot_2024_09_14-1.png (20.34 Кіб) Переглянуто 10204 разів
 
- 
				UR5FFR
- Повідомлень: 1230
- З нами з: Пон вересня 12, 2022 4:04 pm
- Has thanked: 89 times
- Been thanked: 648 times
Re: Германій? Германій!
З ранку злива - саме час погрітися біля паяльнику  Але як виявилося він не потрібен бо є ардуїнівски макетки.
 Але як виявилося він не потрібен бо є ардуїнівски макетки.
Отже по швидкому накидав підсилювач по першої ПЧ 23МГцПідсилювач має вхідний/вихідний імпеданс 200 ом. Транзистори узяв ГТ320В тому що по перше вони мають граничну частоту 200МГц, по друге вони допускають досить великий струм колектора до 150мА та велику напругу на колекторі. Тому при виборі режиму орієнтуємося на потужність розсіювання, яка не повинна перевищувати 200мВт. Я вибрав струм колектору 13мА, що дає 130мВт розсіювання. Корпус транзистора теплий - но це не критично - на нього можна надіти радіатор типу такогоПідсилення на частоті 23МГц залежить від опору R1. Якщо замість нього перемичка то становить 26дб. Чому така цифра. Бо в нас перед підсилювачем втрати приблизно 9дб - 6дб змішувач та 3дб КФ. Після підсилювача ще один змішувач - це ще 6дб втрат. Тобто від 26дб підсилення залишиться 26дб - 9дб - 6дб = 11дб - це усього приблизно у 4 рази. Не так вже й багато як виявилось.
Виміряв приблизно точку компресії на виході - це така амплітуда сигналу де підсилення падає на 1дб. тобто починається обмеження сигналу та його спотворення. Є емпіричній метод який каже що IP3 ~= P1db + 12db. Це дозволяє отримати оцінку для динамічного діапазону по інтермодуляції третього порядку DR3 ~= 85db. Це така динаміка буде у смузі прозорості КФ яка становить 20кГц. При більших відстройках вона буде більша бо заважаючий сигнал не пройде на вхід підсилювача
Якщо зменшити підсилення 3 26дб до 20дб то динамічний діапазон збільшиться на (26-20)*2/3 = 4дб, а повне підсилення фронтенду буде становити 5дб
До речі цікавий факт стосовно точки компресії. Підсилювач працює у класі А, його ККД десь приблизно 30%. Рахуємо - вихідний каскад споживає 10в*15мА = 150мВт. 30 відсотків становить 150мВт*0,3=45мВт. На опорі 200 ом напруга відповідна до 45мВт становить sqrt(0.045Вт*200ом)=sqrt(9)=3в - саме те що я приблизно виміряв за допомогою ГСС та осцилографу.
			
			
									
						 Але як виявилося він не потрібен бо є ардуїнівски макетки.
 Але як виявилося він не потрібен бо є ардуїнівски макетки.Отже по швидкому накидав підсилювач по першої ПЧ 23МГцПідсилювач має вхідний/вихідний імпеданс 200 ом. Транзистори узяв ГТ320В тому що по перше вони мають граничну частоту 200МГц, по друге вони допускають досить великий струм колектора до 150мА та велику напругу на колекторі. Тому при виборі режиму орієнтуємося на потужність розсіювання, яка не повинна перевищувати 200мВт. Я вибрав струм колектору 13мА, що дає 130мВт розсіювання. Корпус транзистора теплий - но це не критично - на нього можна надіти радіатор типу такогоПідсилення на частоті 23МГц залежить від опору R1. Якщо замість нього перемичка то становить 26дб. Чому така цифра. Бо в нас перед підсилювачем втрати приблизно 9дб - 6дб змішувач та 3дб КФ. Після підсилювача ще один змішувач - це ще 6дб втрат. Тобто від 26дб підсилення залишиться 26дб - 9дб - 6дб = 11дб - це усього приблизно у 4 рази. Не так вже й багато як виявилось.
Виміряв приблизно точку компресії на виході - це така амплітуда сигналу де підсилення падає на 1дб. тобто починається обмеження сигналу та його спотворення. Є емпіричній метод який каже що IP3 ~= P1db + 12db. Це дозволяє отримати оцінку для динамічного діапазону по інтермодуляції третього порядку DR3 ~= 85db. Це така динаміка буде у смузі прозорості КФ яка становить 20кГц. При більших відстройках вона буде більша бо заважаючий сигнал не пройде на вхід підсилювача
Якщо зменшити підсилення 3 26дб до 20дб то динамічний діапазон збільшиться на (26-20)*2/3 = 4дб, а повне підсилення фронтенду буде становити 5дб
До речі цікавий факт стосовно точки компресії. Підсилювач працює у класі А, його ККД десь приблизно 30%. Рахуємо - вихідний каскад споживає 10в*15мА = 150мВт. 30 відсотків становить 150мВт*0,3=45мВт. На опорі 200 ом напруга відповідна до 45мВт становить sqrt(0.045Вт*200ом)=sqrt(9)=3в - саме те що я приблизно виміряв за допомогою ГСС та осцилографу.
- 
				UR5FFR
- Повідомлень: 1230
- З нами з: Пон вересня 12, 2022 4:04 pm
- Has thanked: 89 times
- Been thanked: 648 times
Re: Германій? Германій!
Ардуінівська макета дозволяє дуже швидко міняти компоненти. Трохи повтикав різних транзисторів. h21 не переміряв, транзистори не відбирав. Усі нові непаяні. Режим максимального підсилення коли замість R1 стоїть перемичка. Результати наступні:
ГТ320Б, ГТ308Б - те ж саме що і ГТ320В
П416Б, ну як же без класики зменшив живлення до 8в, при цьому струм вийшов 12мА, а потужність розсіювання десь 90-100мВт що не перевищує максимальної для нього 100мВт. Підсилення дає таке ж саме як і ГТ308/320. Але компресія наступить трошки раніше
 зменшив живлення до 8в, при цьому струм вийшов 12мА, а потужність розсіювання десь 90-100мВт що не перевищує максимальної для нього 100мВт. Підсилення дає таке ж саме як і ГТ308/320. Але компресія наступить трошки раніше
П403А (гусари, мовчать!) живлення 9в, струм 11мА. Працює падлюко. Підсилення теж саме
ГТ321 різні букви. Не працює геть зовсім, підсилення десь не більше 14-15дб
ГТ313Б, на закуску Живлення 10в, струм 13.5мА. Підсилення 30дб при R1=0 та 26дб при R1=18ом. Збудження не побачив
 Живлення 10в, струм 13.5мА. Підсилення 30дб при R1=0 та 26дб при R1=18ом. Збудження не побачив
Отже схема не змінюється. Транзистори ставимо у порядку погіршення параметрів ГТ313, ГТ308Б/ГТ320, П416Б. Для останнього живлення зменшуємо до 8в
Є цікава тема до речі. Виробники ж і гадки не мали що комусь прийде в голову геніальна ідея начепити на малопотужні транзистори радіатори Тому у довідниках максимальна потужність розсіювання вказана для ситуації коли нема тепловідводу. А якщо мі його причепимо? Треба пригадати як там рахується охолодження, бо струм є куди підіймати - наприклад у ГТ313 максимальний 50мА, але при 10в на колекторі він сгорить бо пів вата корпус не витримає
 Тому у довідниках максимальна потужність розсіювання вказана для ситуації коли нема тепловідводу. А якщо мі його причепимо? Треба пригадати як там рахується охолодження, бо струм є куди підіймати - наприклад у ГТ313 максимальний 50мА, але при 10в на колекторі він сгорить бо пів вата корпус не витримає
 
			
			
									
						ГТ320Б, ГТ308Б - те ж саме що і ГТ320В
П416Б, ну як же без класики
 зменшив живлення до 8в, при цьому струм вийшов 12мА, а потужність розсіювання десь 90-100мВт що не перевищує максимальної для нього 100мВт. Підсилення дає таке ж саме як і ГТ308/320. Але компресія наступить трошки раніше
 зменшив живлення до 8в, при цьому струм вийшов 12мА, а потужність розсіювання десь 90-100мВт що не перевищує максимальної для нього 100мВт. Підсилення дає таке ж саме як і ГТ308/320. Але компресія наступить трошки ранішеП403А (гусари, мовчать!) живлення 9в, струм 11мА. Працює падлюко. Підсилення теж саме
ГТ321 різні букви. Не працює геть зовсім, підсилення десь не більше 14-15дб
ГТ313Б, на закуску
 Живлення 10в, струм 13.5мА. Підсилення 30дб при R1=0 та 26дб при R1=18ом. Збудження не побачив
 Живлення 10в, струм 13.5мА. Підсилення 30дб при R1=0 та 26дб при R1=18ом. Збудження не побачивОтже схема не змінюється. Транзистори ставимо у порядку погіршення параметрів ГТ313, ГТ308Б/ГТ320, П416Б. Для останнього живлення зменшуємо до 8в
Є цікава тема до речі. Виробники ж і гадки не мали що комусь прийде в голову геніальна ідея начепити на малопотужні транзистори радіатори
 Тому у довідниках максимальна потужність розсіювання вказана для ситуації коли нема тепловідводу. А якщо мі його причепимо? Треба пригадати як там рахується охолодження, бо струм є куди підіймати - наприклад у ГТ313 максимальний 50мА, але при 10в на колекторі він сгорить бо пів вата корпус не витримає
 Тому у довідниках максимальна потужність розсіювання вказана для ситуації коли нема тепловідводу. А якщо мі його причепимо? Треба пригадати як там рахується охолодження, бо струм є куди підіймати - наприклад у ГТ313 максимальний 50мА, але при 10в на колекторі він сгорить бо пів вата корпус не витримає- 
				Ut5lp
- Повідомлень: 107
- З нами з: Суб вересня 17, 2022 3:34 pm
- Позивний: UT5LP
- Has thanked: 9 times
- Been thanked: 22 times
Re: Германій? Германій!
Багато разів намагався отримати хоч якийсь результат з 321-х,жодного разу не вийшло!Вони якісь "нетрадиційні".
В загалі результат окриляє.Навіть неочикуванно...
Андрій,а АЧХу не дивились?Такий каскад згодиться і в тракті ТХ.