Ламповий TRX без комутації гетеродинів

oldPsyho
Повідомлень: 634
З нами з: П'ят жовтня 14, 2022 4:13 pm
Звідки: KO40ig
Позивний: UR5XOU
Has thanked: 184 times
Been thanked: 70 times

Re: Ламповий TRX без комутації гетеродинів

Повідомлення oldPsyho »

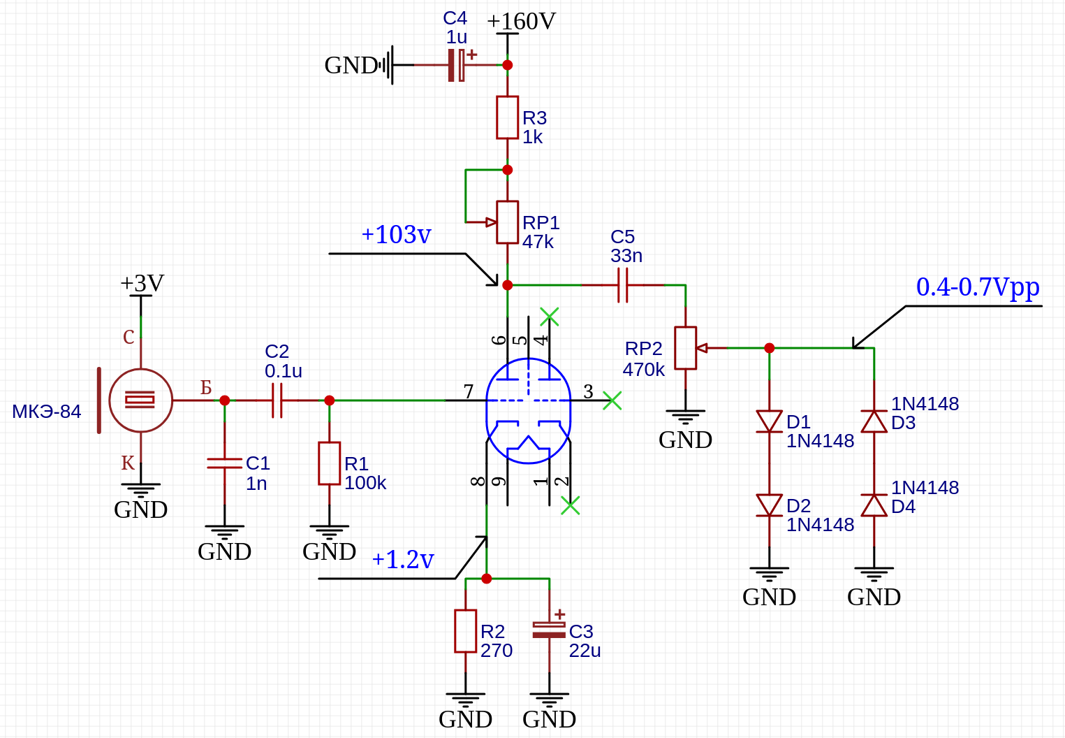
Отже, потроху йде настройка.
ПНЧ працює добре))
На рахунок мікрофонного - не впевнений.
 
Вкладення
afamp1.png
micamp1.png
oldPsyho
Повідомлень: 634
З нами з: П'ят жовтня 14, 2022 4:13 pm
Звідки: KO40ig
Позивний: UR5XOU
Has thanked: 184 times
Been thanked: 70 times

Re: Ламповий TRX без комутації гетеродинів

Повідомлення oldPsyho »

Трошки покрутив модулятор:
BFO - 500KHz, 3Vpp
Вкладення
mixer1_1.png
photo_2025-01-17_14-36-02.jpg
UR5VFT
Повідомлень: 539
З нами з: Вів січня 17, 2023 6:22 pm
Позивний: UR5VFT
Has thanked: 533 times
Been thanked: 109 times

Re: Ламповий TRX без комутації гетеродинів

Повідомлення UR5VFT »

 - ПНЧ працює добре -
- може вас зацікавить. робив колись у ДІ .робота сподобалася. особливо на нч.. 73!
 
Вкладення
6ф4п2.JPG
6ф4п.JPG
6ф4п.JPG (31.54 Кіб) Переглянуто 102089 разів
oldPsyho
Повідомлень: 634
З нами з: П'ят жовтня 14, 2022 4:13 pm
Звідки: KO40ig
Позивний: UR5XOU
Has thanked: 184 times
Been thanked: 70 times

Re: Ламповий TRX без комутації гетеродинів

Повідомлення oldPsyho »

Що цікаво, сходинка на 500кгц резистором RP3 майже не прибирається, але якщо подати білшу частоту на BFO - вона сама пропадає.
 
Вкладення
photo_2025-01-17_16-58-58.jpg
UR5FFR
Повідомлень: 1397
З нами з: Пон вересня 12, 2022 4:04 pm
Has thanked: 124 times
Been thanked: 797 times

Re: Ламповий TRX без комутації гетеродинів

Повідомлення UR5FFR »

oldPsyho писав: П'ят січня 17, 2025 5:01 pm Що цікаво, сходинка на 500кгц резистором RP3 майже не прибирається, але якщо подати білшу частоту на BFO - вона сама пропадає.
 

 
RP3 - це баланс. Його треба крутити щоб при відсутности НЧ сигналу на входу модулятора на виході був мінімальний рівень BFO. Можно вхыд на землю закоротити.
Стосовно сходинки - пограйся R11 - постав там змінний резистор
oldPsyho
Повідомлень: 634
З нами з: П'ят жовтня 14, 2022 4:13 pm
Звідки: KO40ig
Позивний: UR5XOU
Has thanked: 184 times
Been thanked: 70 times

Re: Ламповий TRX без комутації гетеродинів

Повідомлення oldPsyho »

oldPsyho писав: П'ят січня 17, 2025 2:48 pm Трошки покрутив модулятор:
BFO - 500KHz, 3Vpp

 
Маленька поправочка: В модуляторі використав не 6Н3П а 6Н24П, так що резюк R11 не 2.7к а 470R
oldPsyho
Повідомлень: 634
З нами з: П'ят жовтня 14, 2022 4:13 pm
Звідки: KO40ig
Позивний: UR5XOU
Has thanked: 184 times
Been thanked: 70 times

Re: Ламповий TRX без комутації гетеродинів

Повідомлення oldPsyho »

R11 довелось зменьшити аж до 20 ом. Подав синус 1кгц на вхід мікрофона, на BFO - 500KHz, кручу резюк RP3? на C17 отакі картини:
 
Вкладення
photo_2025-01-18_11-10-22.jpg
photo_2025-01-18_11-10-18.jpg
photo_2025-01-18_11-10-15.jpg
photo_2025-01-18_11-10-12.jpg
photo_2025-01-18_11-10-08.jpg
UR5FFR
Повідомлень: 1397
З нами з: Пон вересня 12, 2022 4:04 pm
Has thanked: 124 times
Been thanked: 797 times

Re: Ламповий TRX без комутації гетеродинів

Повідомлення UR5FFR »

Шось в тебе якась фігня. А шо - нема де узяти 6Н3П?
oldPsyho
Повідомлень: 634
З нами з: П'ят жовтня 14, 2022 4:13 pm
Звідки: KO40ig
Позивний: UR5XOU
Has thanked: 184 times
Been thanked: 70 times

Re: Ламповий TRX без комутації гетеродинів

Повідомлення oldPsyho »

UR5FFR писав: Суб січня 18, 2025 11:14 am Шось в тебе якась фігня. А шо - нема де узяти 6Н3П?

 
Ну, коли збирав, були тільки 6Н24П, зараз он є десяток 6Н3П.
 
ur5cai
Повідомлень: 14
З нами з: Нед листопада 19, 2023 7:15 pm
Позивний: ur5cai
Has thanked: 2 times
Been thanked: 4 times

Re: Ламповий TRX без комутації гетеродинів

Повідомлення ur5cai »

Наскільки я пам'ятаю, 6н24п для каскодних схем, загальний катод для обох триодів...
Відповісти