Трансивер Udai SDR

iurii
Повідомлень: 85
З нами з: Суб жовтня 29, 2022 7:06 pm
Has thanked: 17 times
Been thanked: 40 times

Re: Трансивер Udai SDR

Повідомлення iurii »

UR5FFR писав: Чет квітня 04, 2024 10:49 am Я бачу тут два варіанти - або пряма оцифровка на прийом та змішувач на передачу, або ставити якусь мікросхему up/down converter - такі чіпи є але вони зазвичай працюють у квадратурі по ПЧ, тут це дещо зайве. А не дивилися як це зроблено у інших СДРах які перекривають УКХ? Я от завжди дивлюся як інші роблять перед тим як своє малювати :) У результаті таки малюю свою реалізацію, але деякі ідеї можна і запозичити :)


 
Трохи повивчав це питання. Подивився які є інтегральні змішувачі та синтезатори і прийшов висновку, що найпростіше і найдешевший варіант це змішувачі з інтегрованим генератором наприклад такі
 
iurii
Повідомлень: 85
З нами з: Суб жовтня 29, 2022 7:06 pm
Has thanked: 17 times
Been thanked: 40 times

Re: Трансивер Udai SDR

Повідомлення iurii »

Я раніше згадував, що в поточній версії плати DSP є деякі помилки та і взагалі захотілось дещо переробити.
То ж  новий варіант схеми:
sula-board.7z
(370.64 Кіб) Завантажено 896 разів
Вирішив відмовиться від Ethernet, що звільнило декілька пінів і це дало змогу використати RGB інтерфейс для дисплея + SDRAM для фреймбуфера. Планую використовувати такий 5'' або такий 7''. В поточній версії теж використовується ця ж 5'' панель тільки в складі збірки.
Теж на плату DSP переній ПЛІС, АЦП та ЦАП і тепер вся цифрова частина трансивера буде на одній платі зі своїм окремим живленням і, можливо, в окремому екранованому відсіку корпусу.

Питання, що до аналогової частини ще поки відкрите: поки не визначився з елементною базою, але хотілося б додати 2м та 70см діапазони, а може ще й 1.2ГГц (але невпевнений чи потрібно).
 
iurii
Повідомлень: 85
З нами з: Суб жовтня 29, 2022 7:06 pm
Has thanked: 17 times
Been thanked: 40 times

Re: Трансивер Udai SDR

Повідомлення iurii »

Прикинув як можна б було додати діапазони 2м та 70см і з'явилася така структурна схема приймача. По ній сигнал з антени потрапляє на фільтри потім на підсилювач потім прямо на драйвер АЦП або на перетворювач частоти якщо вибрано 2м або 70см, а потім на драйвер АЦП
structure.png
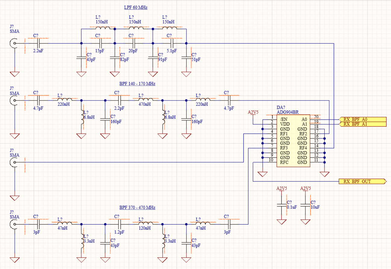
Схема комутація фільтрів
rx-bpf.png
 Схема підсилювача
rx-rf-amp.png
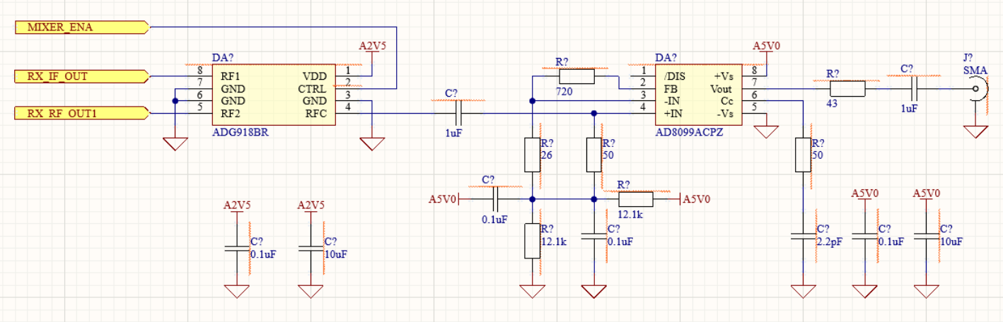
Схема драйвера АЦП
tx-if-amp.png
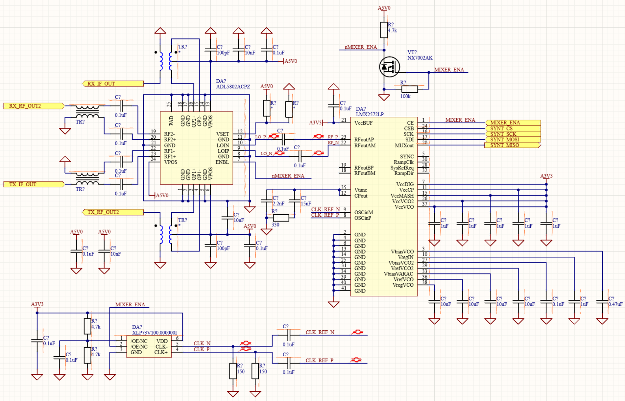
 Схема змішувача
mixer.png
 Бачу, що тут, на форумі, зібрались люди з великим досвідом в проектування аналогових схем у мене ж поки немає такого досвіду, то ж буду вдячний за конструктивну критику смехи. І ще маю сумніви, що до фільтрів. Згідно розрахунків там виходять дуже малі значення індуктивностей, то ж виникло питання чи можливо взагалі зробити такі фільтри? Що можете порадити з цього приводу?
  
 
 
 
 
UR5VFT
Повідомлень: 451
З нами з: Вів січня 17, 2023 6:22 pm
Позивний: UR5VFT
Has thanked: 435 times
Been thanked: 94 times

Re: Трансивер Udai SDR

Повідомлення UR5VFT »

 - цікаво. А китайці та UR3IQH стежать за проектом для плагіату та продажу.
 
oldPsyho
Повідомлень: 598
З нами з: П'ят жовтня 14, 2022 4:13 pm
Звідки: KO40ig
Позивний: UR5XOU
Has thanked: 170 times
Been thanked: 64 times

Re: Трансивер Udai SDR

Повідомлення oldPsyho »

UR5VFT писав: Сер лютого 05, 2025 12:21 pm  - цікаво. А китайці та UR3IQH стежать за проектом для плагіату та продажу.
 

 
Десь я про цього UR3IQH чув... і геть не хороше...
 
iurii
Повідомлень: 85
З нами з: Суб жовтня 29, 2022 7:06 pm
Has thanked: 17 times
Been thanked: 40 times

Re: Трансивер Udai SDR

Повідомлення iurii »

Зібрав нову версію "заліза" поки без аналогової частини (ще остаточно не визначився з її архітектурою).
Дисплей 7'' IPS. Дизайн графічного інтерфейсу теж вирішив змінити.
IMG_20250309_121828.jpg
 
IMG_20250309_121507-EDIT.jpg
 
 
 
UR5VFT
Повідомлень: 451
З нами з: Вів січня 17, 2023 6:22 pm
Позивний: UR5VFT
Has thanked: 435 times
Been thanked: 94 times

Re: Трансивер Udai SDR

Повідомлення UR5VFT »


(Дисплей 7'' IPS. Дизайн графічного інтерфейсу теж вирішив змінити.)           
                                   якщо можна мою думку. верхня частина зорово сильно перевантажена і спільна робота панорами і градусника швидко втомлює може С метр стрілочний. але вам як автору вирішувати. 73! 
 
UR5FFR
Повідомлень: 1227
З нами з: Пон вересня 12, 2022 4:04 pm
Has thanked: 89 times
Been thanked: 647 times

Re: Трансивер Udai SDR

Повідомлення UR5FFR »

Підтримаю - дуже багато кнопками зайнято зверху. На мій погляд під статус 25-30% екрану зверху. Усе інше - водоспад та спектр.
PS не дивилися на LVGL? там багато готових контролів та можна робити різні анімаційні ефекти на екрані. тут можна подивитися на деякі можливості
iurii
Повідомлень: 85
З нами з: Суб жовтня 29, 2022 7:06 pm
Has thanked: 17 times
Been thanked: 40 times

Re: Трансивер Udai SDR

Повідомлення iurii »

UR5VFT писав: Сер березня 12, 2025 12:20 am       
                                   якщо можна мою думку. верхня частина зорово сильно перевантажена і спільна робота панорами і градусника швидко втомлює може С метр стрілочний. але вам як автору вирішувати. 73! 
 


 
Так, можливо, стрілочний с-метер був би кращий. І місця на дисплеї для нього достатньо. Ну не знаю чи додам його, але принаймні спробую і подивлюсь як воно буде виглядати.
 
 
iurii
Повідомлень: 85
З нами з: Суб жовтня 29, 2022 7:06 pm
Has thanked: 17 times
Been thanked: 40 times

Re: Трансивер Udai SDR

Повідомлення iurii »

UR5FFR писав: Сер березня 12, 2025 7:08 am Підтримаю - дуже багато кнопками зайнято зверху. На мій погляд під статус 25-30% екрану зверху. Усе інше - водоспад та спектр.
PS не дивилися на LVGL? там багато готових контролів та можна робити різні анімаційні ефекти на екрані. тут можна подивитися на деякі можливості



 
Цей дизайн було створено з урахуваннями досвіду використання мого попереднього дизайну. І саме більше, що мені не подобалось в ньому це те що, наприклад, для того щоб увімкнути шумодав чи ще якусь функцію потрібно було перемикатися в меню DSP в ньому вибирати Squelch і лише тут вмикати. То ж я вирішив винести вмикання/вимикання деякий функцій на основний екран при цьому довелось пожертвувати висотою спектра/водоспаду.
З іншого боку я задався питанням: яку функцію має виконувати спектр/водоспад. Я думаю, що навряд чи він буде використовуватися для вимірювань рівнів сингалів чи контролю якості сигналу чи ще для чогось такого. Він потрібен лише для виявлення присутності станцій по сусідству. То ж нам не потрібно дуже точне і детальне відображення для цього. Тому зменшив його висоту і збільшив кількість кнопок. Але ви наштовхнули мене на ще одну ідею: в налаштуваннях FFT додати пункт Extended mode і коли він увімкнений, два (чи один) нижні ряди кнопок будуть зникати, а панорама буде розтягуватися на їх висоту. До того ж в мені Utils додати функцію Spectrum scope і коли вона увімкнена буде відображатися лише панорама на всю висоту і ширину екрану - можна буде вмикати коли хочеться подивитися на сигнал з більшою деталізацією.
До того ж беріть до уваги що це дисплей 7'' його розміри ~100х165 то ж навіть зараз висота панорами становить ~35мм

Я знаю про LVGL, але ніколи не мав справу з цією бібліотекою.
 
 
Відповісти