Панове, вітаю!
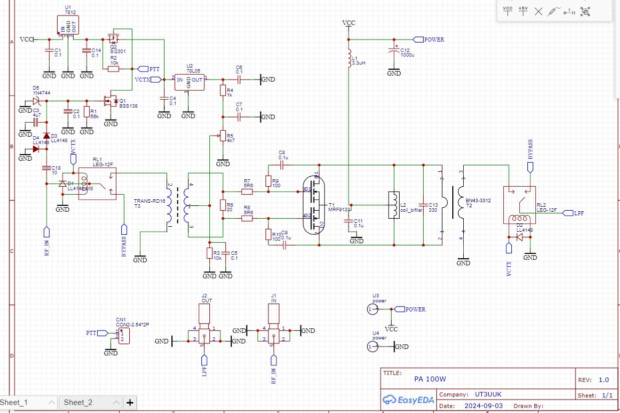
Будую підсилювач на парі MRF9120. Підкажіть будь ласка перевірені схеми ALC. Я так розумію, треба робити SWR bridge і з відбитого сигналу брати управління напругою живлення (?) транзисторів? Буду вдячний за працюючі схеми. Схему підсилювача додав
ALC в схемі підсилювача
-
- Повідомлень: 1211
- З нами з: Пон вересня 12, 2022 1:04 pm
- Has thanked: 85 times
- Been thanked: 640 times
Re: ALC в схемі підсилювача
Щось ця схема мені нагадує
Ще дуже важливий момент - сигнал на детектор потрібно брати ПІСЛЯ ФНЧ, а не з виходу підсилювача.
Стосовно перевіреного працюючего рішення - дивиться ось тут https://www.ur5ffr.com/viewtopic.php?t=338 - там є схема як зроблено у мене в трансивері DoubleFox ALC та регулювання вихідної потужності

Не треба робити брідж. Досить просто узяти сигнал, поставити детектор, фільтр та подати управління на каскад драйвера де ви будете регулювати це саме підсилення. Схему яку ви навели - це вихідна ступень. Регулювати тут підсилення ніяк не вийде. Тому вам потрібно у драйвері зробити каскад на двузатворному транзисторі (наприклад BF998) та завести сигнал ALC на другий затвор.
Ще дуже важливий момент - сигнал на детектор потрібно брати ПІСЛЯ ФНЧ, а не з виходу підсилювача.
Стосовно перевіреного працюючего рішення - дивиться ось тут https://www.ur5ffr.com/viewtopic.php?t=338 - там є схема як зроблено у мене в трансивері DoubleFox ALC та регулювання вихідної потужності
Re: ALC в схемі підсилювача
Тоді питання - у мене на вхід подається 5 Вт потужності, а BF998 до 12В тільки (по факту на 50 Ом навантаження, якщо все правильно розумію, це буде 15В). Там як бути? Можна, в принципі, качати меншу потужність, але і 3Вт це 12.2В. Ставити дільник напруги?
-
- Повідомлень: 1211
- З нами з: Пон вересня 12, 2022 1:04 pm
- Has thanked: 85 times
- Been thanked: 640 times
Re: ALC в схемі підсилювача
Я бачу що ви нічого не зрозуміли з того що я написав вам. Ви не зможете зробити ALC у цьому підсилювачі, бо 5Вт які ви йому подаєте на вхід - це дуже багато щоб щось там регулювати. ALC - це комплексне рішення.
Re: ALC в схемі підсилювача
Здогадувався, але тепер ясно, дякую) Да, це за вашою схемою підсилювач робив, тому вона і знайома

-
- Повідомлень: 1211
- З нами з: Пон вересня 12, 2022 1:04 pm
- Has thanked: 85 times
- Been thanked: 640 times
Re: ALC в схемі підсилювача
Можна не робити повний датчик КСХ - вам потрібна лише зворотна хвиля. Далі компаратор на будь якому ОП та вимкнення живлення підсилювача з фіксацією (тиристор+ключ або щось таке). Датчик КСХ ставити обов'язково після ФНЧ