СВЧ транзистори для підсилювачів потужностиі з алі

UR5FFR
Повідомлень: 1452
З нами з: Пон вересня 12, 2022 4:04 pm
Has thanked: 132 times
Been thanked: 848 times

Re: СВЧ транзистори для підсилювачів потужностиі з алі

Повідомлення UR5FFR »

BL68 писав: Пон червня 09, 2025 11:45 pmТак я в самому першому повідомленні написав про автоматику захисту і керування.
Так, але схеми привели де захисту або взагалі нема, або він досить примітивний і не розрахований на використання транзисторів у яких обмеження по негативної напрузі на затворі.
BL68 писав: Пон червня 09, 2025 11:45 pmPS В попередньому розрахунку я помилився. Рахував амплітудне значення напруги, а потім перейшов на RMS. Підправив. Там напруга га затворах взагалі "+".
Рахуємо так - 5Вт на вході ~= 44Vpp, транс 1:2 (1:4 по опору). На затворах діфф 44/2=22Vpp. На кожному затворі +/-11в пікового. З урахуванням зміщення +3в маємо -8..+14в. Як воно працює і не горить? Бо ставлять зворотний зв'язок з стоку на затвор у вигляді RC-ланцюга.
Схема.jpg
 
BL68 писав: Пон червня 09, 2025 11:45 pmА для тих транзисторів що ви написали... Це який-же драйвер ви збираєтетсь ставити щоб 40Вт-ний транзистор по входу перевантажити? :)
Де ви побачили 40Вт? Він легко віддає 100+Вт. А в даташиті графіки приводять для 170Вт
 
Screenshot_2025_06_10-1.png
Screenshot_2025_06_10-1.png (75.79 Кіб) Переглянуто 27675 разів
BL68
Повідомлень: 60
З нами з: Вів квітня 22, 2025 3:25 pm
Позивний: UR7INU
Has thanked: 7 times
Been thanked: 29 times

Re: СВЧ транзистори для підсилювачів потужностиі з алі

Повідомлення BL68 »

Щоб не цитувати відповім по пунктам.
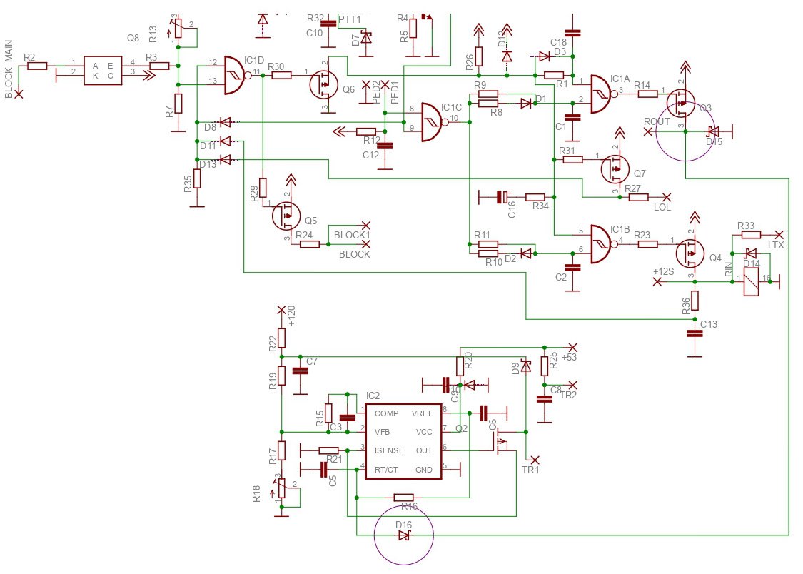
Свої схеми "на логіці" даю в прикріпленні.

Guard main - схема захисту по напрузі на стоках і струму.
Номінали не даю. Схеми для розуміння принципів захисту.

Guard TX - схема захисту від підвищенного сигналу по входу і керування затримками і послідовністю вмкнання/вимикання реле входу і виходу.
R13/R17 задають порог захисту по рівню вхідного сигналу. На елементах IC1A IC1B виконана схема послідовності вмкнання/вимикання реле входу і виходу. Транзистор Q6 блокує ввімкнення або вимикає реле.
Ну і не забувайте про стабілітрони по входу. Вони відкиються при перевищенні вхідної напруги. 1-2мс вони витримають вхіний струм, поки відпрацює захист.

Рахуєте ви невірно. Ви можете подавати на вхід хоч 10Вт хоч 100Вт. При цьому, без захисту, 100% отримаєте "чарівний дим". Рахувати треба з виходу через Кус. Так як рахував я.

40Вт я побачив на самому початку даташиту. Добре, най буде 100Вт. Кус = 17Дб - 7 раз по напрузі (див. даташит).
Вихідний трансформатор 1:3 (для 100Вт). 100Вт - 100В ампл. 100/3 = 33В. Най, з врахуванням КПД, 35В. 35/7 = 5В. Отримуємо +-2,5В на затворах. Ну аж ніяк не +-11В.
 
 
 
 
 
 
 
 
Вкладення
Guard main.jpg
Guard main.jpg (66.08 Кіб) Переглянуто 27652 разів
Guard TX.jpg
UR5FFR
Повідомлень: 1452
З нами з: Пон вересня 12, 2022 4:04 pm
Has thanked: 132 times
Been thanked: 848 times

Re: СВЧ транзистори для підсилювачів потужностиі з алі

Повідомлення UR5FFR »

BL68 писав: Вів червня 10, 2025 4:29 pm Рахуєте ви невірно. Ви можете подавати на вхід хоч 10Вт хоч 100Вт. При цьому, без захисту, 100% отримаєте "чарівний дим". Рахувати треба з виходу через Кус. Так як рахував я.
40Вт я побачив на самому початку даташиту. Добре, най буде 100Вт. Кус = 17Дб - 7 раз по напрузі (див. даташит).
Вихідний трансформатор 1:3 (для 100Вт). 100Вт - 100В ампл. 100/3 = 33В. Най, з врахуванням КПД, 35В. 35/7 = 5В. Отримуємо +-2,5В на затворах. Ну аж ніяк не +-11В.

 
Ні, це ви невірно рахуєте :) Усі ці числа підсилення з даташиту - то виробник каже що ви можете отримати з транзистора. А от підсилення яке реально буде - то вже визначається схемою. Для мосфетів воно залежить від крутизни та опору навантаження. Якщо є негативний зворотній зв'язок з стоку на затвор то він буде впливати на підсилення.
Тому брати цифри з даташиту треба дуже обережно. Особливо якщо ми на КХ використовуємо СВЧ-транзистор який розрахован працювати на 900МГц або вище.
BL68 писав: Вів червня 10, 2025 4:29 pm Свої схеми "на логіці" даю в прикріпленні.
Guard main - схема захисту по напрузі на стоках і струму.
Номінали не даю. Схеми для розуміння принципів захисту.

 
Толку від цих схем небагато. Та я начебто і не просив вас їх публікувати. Ми же обговорюємо прості схеми захисту на діодах та стабілітронах. Тема не про 1квт підсилювачі, а взагалі про підсилювачі на свч транзисторах. Навряд чи тут набереться багато бажаючих робити кіловатнік. А от за просту робочу схему на 100-200вт - подякують
 
BL68
Повідомлень: 60
З нами з: Вів квітня 22, 2025 3:25 pm
Позивний: UR7INU
Has thanked: 7 times
Been thanked: 29 times

Re: СВЧ транзистори для підсилювачів потужностиі з алі

Повідомлення BL68 »

UR5FFR писав: Сер червня 11, 2025 2:38 pmТолку від цих схем небагато. Та я начебто і не просив вас їх публікувати.


 
А оце чия цитата?
UR5FFR писав: Вів червня 10, 2025 3:34 pmТак, але схеми привели де захисту або взагалі нема, або він досить примітивний і не розрахований на використання транзисторів у яких обмеження по негативної напрузі на затворі.
Рахуйте як вам забажається. У нас свобода думки. Хоч інтеграл беріть, хоч логаріфм. Коли у вас буде кучка спалених транзисторів, може тоді прийде розуміння процесів.

Якщо для вас це занадто складні схеми, то тоді стабілітрони з затворів на "масу" без всяких діодів. При негативній хвилі, якої там взагалі не буде :D, вони будуть працювати як діоди, з падінням напруги на них 0,4-0,5В. Емність стабілітронів на порядок меньша емності конденсаторів, які зазвичай ставлять з затворів через резистор 10-20 Ом на "масу".
 

 
 
 
UR5FFR
Повідомлень: 1452
З нами з: Пон вересня 12, 2022 4:04 pm
Has thanked: 132 times
Been thanked: 848 times

Re: СВЧ транзистори для підсилювачів потужностиі з алі

Повідомлення UR5FFR »

BL68 писав: Сер червня 11, 2025 4:17 pm Рахуйте як вам забажається. У нас свобода думки. Хоч інтеграл беріть, хоч логаріфм.
Відкрийте будь який підручник - посилення каскаду на (MOS)FET = S*Rload, тобто крутизна помножена на опір навантаження.
BL68
Повідомлень: 60
З нами з: Вів квітня 22, 2025 3:25 pm
Позивний: UR7INU
Has thanked: 7 times
Been thanked: 29 times

Re: СВЧ транзистори для підсилювачів потужностиі з алі

Повідомлення BL68 »

Rload = 50 Ом * Ктр = const.
У мене зовсім нема бажання з вами сперечатись. Ще раз.. Рахуйте як вам зручніше :roll:
 
 
UR5FFR
Повідомлень: 1452
З нами з: Пон вересня 12, 2022 4:04 pm
Has thanked: 132 times
Been thanked: 848 times

Re: СВЧ транзистори для підсилювачів потужностиі з алі

Повідомлення UR5FFR »

BL68 писав: Вів червня 10, 2025 4:29 pmДля прикладу BLF188. В діапазоні 1-30МГц Кус=29Дб (у 28,2 разів по напрузі). Вихідний транс 1:3. Берем потужність 1000Вт. Uампл на стоках = 316/3 = 105В. Диф напруга між затворами 105/28,2 = 3,72 В, або +-1,86 В.
BL68 писав: Вів червня 10, 2025 4:29 pm 40Вт я побачив на самому початку даташиту. Добре, най буде 100Вт. Кус = 17Дб - 7 раз по напрузі (див. даташит).
Вихідний трансформатор 1:3 (для 100Вт). 100Вт - 100В ампл. 100/3 = 33В. Най, з врахуванням КПД, 35В. 35/7 = 5В. Отримуємо +-2,5В на затворах. Ну аж ніяк не +-11В.
BL68 писав: Вів червня 10, 2025 4:29 pmRload = 50 Ом * Ктр = const.
Ви самі собі суперечите. Ви рахуєте напругу на затворах як вихідну/Ктр/Кус. А потрібно як вихідну/Кус. 
 
BL68
Повідомлень: 60
З нами з: Вів квітня 22, 2025 3:25 pm
Позивний: UR7INU
Has thanked: 7 times
Been thanked: 29 times

Re: СВЧ транзистори для підсилювачів потужностиі з алі

Повідомлення BL68 »

Добре. Ще раз. Rвих транзистора  при трансформаторі 1:9 по опору 50/9=5,56 Ом. Вихідна потужність 100Вт. Uамп стоків SQRT(5,56*100) * SQRT(2) = 33В. Далі вже самі...
В мене чомусь напруги на стоках відповідають разрахункам з врахуванням КПД. Диво :D
 
У мене зовсім нема бажання з вами сперечатись. Ще раз.. Рахуйте як вам зручніше Зображення
 
 
 
UR5FFR
Повідомлень: 1452
З нами з: Пон вересня 12, 2022 4:04 pm
Has thanked: 132 times
Been thanked: 848 times

Re: СВЧ транзистори для підсилювачів потужностиі з алі

Повідомлення UR5FFR »

BL68 писав: Сер червня 11, 2025 10:35 pm Добре. Ще раз. Rвих транзистора  при трансформаторі 1:9 по опору 50/9=5,56 Ом. Вихідна потужність 100Вт. Uамп стоків SQRT(5,56*100) * SQRT(2) = 33В. Далі вже самі...
Ось шматок з даташиту на BLF188
Screenshot_2025_06_12-1.png
Дивиться, параметр підсилювання називається Gp. G - то зрозуміло, бо Gain - підсилення. А ось чому там маленька буква p? Може тому що power- потужність? :)
Gp - це підсилення по потужності. І робити так як ви робите коли напругу на стоках ділите на Gp щоб отримати напругу на затворах не можна, бо опір у стоках та затворах у загальному випадку різний. Тобто ось це не вірно
BL68 писав: Сер червня 11, 2025 10:35 pmUампл на стоках = 316/3 = 105В. Диф напруга між затворами 105/28,2 = 3,72 В,
Трансформатор не міняє потужність сигналу (втрати не враховуємо). У підсилювачі загальна структура трансформатор-мосфет-трансформатор. Єдине що може підсилювати потужність тут - мосфет. Тому щоб вираховувати напругу на затворах потрібно зробити ось що
1. перейти до дбм. на виході 1кВт = +60дбм
2. на вході підсилювача (не на затворах!) буде потужність +60 - 29 = +31дбм (це якщо немає атенюатора)
3. +31дбм це 1,26Вт
4. 1,26Вт на 50ом це sqrt(1,26*50)=7,94Vrms або 22,4Vpp (пік-пік)
5. якщо по входу стоїть трансформатор 1:2 по напрузі то на затворах буде 22,4/2=11,2Vpp. Або на кожному затворі відносно землі у двічі менше 11,2/2=5,6в. Якщо стоїть трансформатор з іншим Ктр то напруга на затворах буде інша. Чим більший Ктр, тим менший опір у затворах та менша напруга на них. І до речі ширша полоса пропускання бо вхідну ємність навіть у свч-мосфетів ніхто не відміняв і вона може становити декілька сотень пф
BL68 писав: Сер червня 11, 2025 10:35 pm В мене чомусь напруги на стоках відповідають разрахункам з врахуванням КПД. Диво :D
Бо такса впала :)
BL68 писав: Сер червня 11, 2025 10:35 pmУ мене зовсім нема бажання з вами сперечатись. Ще раз.. Рахуйте як вам зручніше Зображення

 
З математикою неможливо сперечатися  ;)
 
 
 
BL68
Повідомлень: 60
З нами з: Вів квітня 22, 2025 3:25 pm
Позивний: UR7INU
Has thanked: 7 times
Been thanked: 29 times

Re: СВЧ транзистори для підсилювачів потужностиі з алі

Повідомлення BL68 »

UR5FFR писав: Чет червня 12, 2025 10:37 amЗ математикою неможливо сперечатися  ;)


 
Добре, як скажете. Не буду...

 
Відповісти