UT4URX писав: ↑Нед квітня 21, 2024 11:43 pm
Всіх вітаю!
Торік намагався зробити підсилювач на 4 ГУ29. На 40м де я працюю він чесно віддавав 300Вт. на 20м ватт 200 вийшло у мене. Але! Не факт що у мене немає проблем з П-контуром, я зробив все по опису і не дуже у мене вистачає масла в голові повноцінно налаштувати інші бенди (якщо це можливо

Може колись повернусь до цього апарату. До речі ШПТ у мене на кільцях AMIDON. Ставив і 50ВЧ - різниці не помітив. Якщо я не в тему вліз - прошу вибачення.
Шикарна конструкія! Блок живлення теж помістився в цьому корпусі?
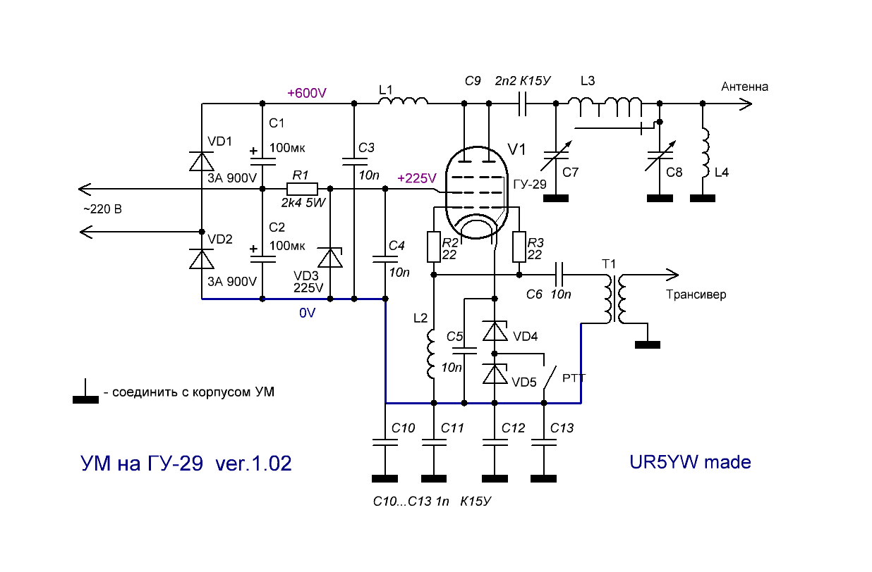
Якраз зараз дороблюю свій підсилювач на чотирьох ГУ-19 (за характеристиками ті само ГУ-29). Спершу теж думав робити двотактний а тоді подумав: а в чому цимес? Єдина вигода двотактного підсилювача - менше побічних випромінювань (майже немає парних гармонік), що дозволяє ставити вихідний контур з меншою добротністю чим теоретично збільшується ККД апарату, а також можна не крутити ручок налаштування. Але в цій конструкції ручки залишились і крутити їх треба. То в чому тоді сенс? Врятувати 20Вт потужності через ККД П-контура? Але не факт, що вийде, бо ця потужність може втратитись в трансформаторі. Тож я вирішив не морочитись, і переробив свій агрегат на звичайну однотактну схему. Зараз на стадії налаштування вихідного П-контуру. Вже бачив чесних 360Вт на 29МГц. Лампи це високочастотні з малими ємностями, тож проблем не має бути. що на 40м, що на 10м. Для довідки: у мене безтрансформаторний блок живлення з подвоєнням мережевої напруги, тобто 600В на аноді. На другій сітці +250В. Узгодження з передавачем краще за 1.4 у всьому діапазоні, коефіцієнт підсилення потужності приблизно 35.
p.s. Шо то у вас там - анодний дросель??? А нащо він там? Роль анодного дроселя виконує вихідний трансформатор, можливо через цей дросель у вас і падає потужність на ВЧ. Або викиньте його геть, або посадіть гарячий кінець на землю конденсатором.