Лампові двотактні КВ підсилювачі

UT8AS
Повідомлень: 119
З нами з: Сер вересня 14, 2022 8:37 am
Позивний: UT8AS
Has thanked: 69 times
Been thanked: 48 times

Re: Лампові двотактні КВ підсилювачі

Повідомлення UT8AS »

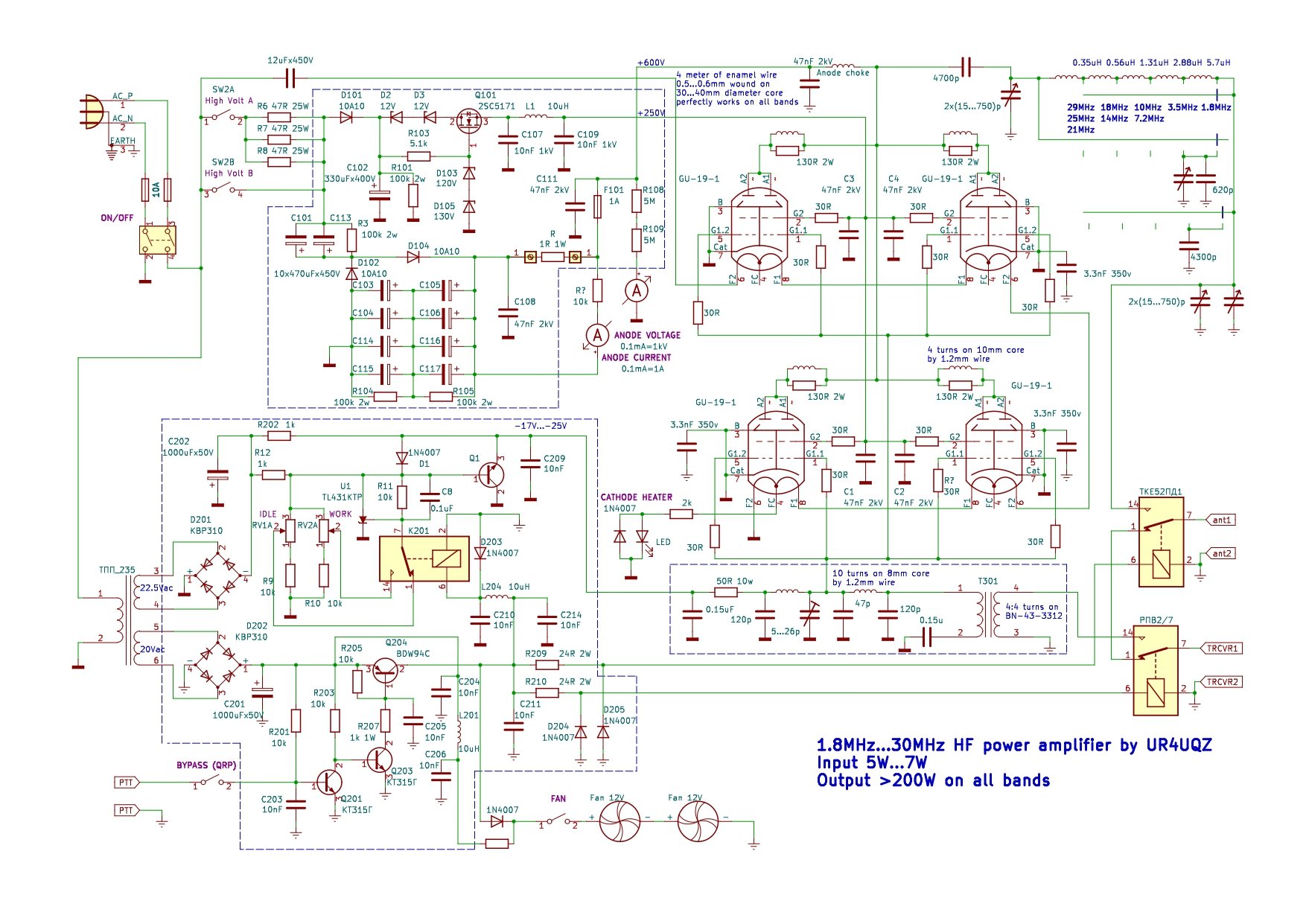
UR5VFT писав: Нед серпня 17, 2025 8:39 amVavolo Ось моя схема... 
 
 

 
...дуже дивна "схема", відкрийте...
 
UR5VFT
Повідомлень: 589
З нами з: Вів січня 17, 2023 6:22 pm
Позивний: UR5VFT
Has thanked: 593 times
Been thanked: 127 times

Re: Лампові двотактні КВ підсилювачі

Повідомлення UR5VFT »

UT8AS писав: Нед серпня 17, 2025 10:04 am
UR5VFT писав: Нед серпня 17, 2025 8:39 amVavolo Ось моя схема... 
 
 



 
...дуже дивна "схема", відкрийте...
 


 
треба писати що й будь ласка. 73!
 
Вкладення
Загальна схема підсилювача на ГУ-19 v3_page-0001 (1).jpg
UT8AS
Повідомлень: 119
З нами з: Сер вересня 14, 2022 8:37 am
Позивний: UT8AS
Has thanked: 69 times
Been thanked: 48 times

Re: Лампові двотактні КВ підсилювачі

Повідомлення UT8AS »

UR5VFT писав: Нед серпня 17, 2025 5:48 pm
Vavolo Ось моя схема... 
 
 



 
 


 
треба писати що й будь ласка...
 

 
...навіщо замість вибачень сарказм, адже схеми не було?..
 
UR5VFT
Повідомлень: 589
З нами з: Вів січня 17, 2023 6:22 pm
Позивний: UR5VFT
Has thanked: 593 times
Been thanked: 127 times

Re: Лампові двотактні КВ підсилювачі

Повідомлення UR5VFT »

UT8AS писав: Нед серпня 17, 2025 8:05 pm
 


 
 







 
 


...навіщо замість вибачень сарказм, адже схеми не було?..
 







 
так пост та схема підсилювача не мої і за що вибачення? мій пост я завагався про дані вхідного фільтра.а вам зробив картинку .уважніше і менше вказівок а більше прохання.
 
 
 
 
 
Юрий
Повідомлень: 72
З нами з: Нед листопада 13, 2022 8:03 pm
Been thanked: 8 times

Re: Лампові двотактні КВ підсилювачі

Повідомлення Юрий »

Не розумію що дае двухтакт? Гарніше давиться друга і чотні гармоніки? У два рази більше потужність?  Чи просто скучна за то красиво?
UR5FFR
Повідомлень: 1452
З нами з: Пон вересня 12, 2022 4:04 pm
Has thanked: 132 times
Been thanked: 848 times

Re: Лампові двотактні КВ підсилювачі

Повідомлення UR5FFR »

Сенс у двотакту є. По перше вхідний опір якщо качаємо в катод стає активним а не лише пів періоду синусоїди. Тобто по входу ФНЧ не потрібні. По друге це друга гармоніка. У однотакта у класі В вона становить аж -7,5дб від основного тону. Тому добротність П-контуру вибирають не з точки зору узгодження імпедансів а щоб придушити другу гармоніку як слід. А велика добротність - вузька смуга та збільшення втрат. тобто двотакт потребує П-контур з меншою добротністю та більш широкосмуговий
Відповісти