Трансивер Udai SDR

iurii
Повідомлень: 85
З нами з: Суб жовтня 29, 2022 7:06 pm
Has thanked: 17 times
Been thanked: 40 times

Re: Трансивер Udai SDR

Повідомлення iurii »

UR5VFT писав: Сер березня 12, 2025 12:20 am
(Дисплей 7'' IPS. Дизайн графічного інтерфейсу теж вирішив змінити.)           
                                   якщо можна мою думку. верхня частина зорово сильно перевантажена і спільна робота панорами і градусника швидко втомлює може С метр стрілочний. але вам як автору вирішувати. 73! 
 



 
З стрілочним приблизно виглядатиме так
udai-sdr-v002.jpg
udai-sdr-v002.jpg (66.55 Кіб) Переглянуто 95657 разів
 
 
 
 
UR5VFT
Повідомлень: 516
З нами з: Вів січня 17, 2023 6:22 pm
Позивний: UR5VFT
Has thanked: 496 times
Been thanked: 106 times

Re: Трансивер Udai SDR

Повідомлення UR5VFT »

 - в такому більшому S метрі немає необхідності. думаю 4 клітини зліва буде достатньо для нього  ну максимум по ширині індикатора частоти якщо можливо.. 73!
 
 
UR5FFR
Повідомлень: 1359
З нами з: Пон вересня 12, 2022 4:04 pm
Has thanked: 120 times
Been thanked: 762 times

Re: Трансивер Udai SDR

Повідомлення UR5FFR »

iurii писав: Сер березня 12, 2025 10:24 pm З стрілочним приблизно виглядатиме такudai-sdr-v002.jpg 
На мій погляд тут купа зайвого. Наприклад Mic Amp Gain виставляється для мікрофону та не потребує зміни в процесі роботи. Modulation - вона залежить від бенду який ми приймаємо і дуже рідко потребує зміни. Tuning step - це анахронізм бо дуже просто робиться змінний крок переналаштування для валкодера в залежності того з якою швидкістю його обертати. У мене так зроблено в усіх синтезаторах. Але є додатковий параметр грануляція який задає по суті найменший крок виставлення частоти. Но його не потрібно дуже оперативно змінювати. Для аматорських бендів досить мати грануляцію 50-100Гц. Для мовних (АМ) - 500-1000Гц. Преамп та аттенюатор - це одна кнопка бо не має сенсу вмикати одноразово обидва. Якщо усе ж таки дві кнопки то вони повинні бути поряд :)
Поділить усі налаштування на дві категорії - оперативні та неоперативні. На швидкий доступ винесіть лише оперативні. Усе інше сховайте.
Інтерфейс зручно проектувати не в коді а в якомусь графічному редакторі який дозволяє створити об'єкти та двигати їх по екрану. Я саме так робив. У випадку LVGL є візуальні редактори які дозволяють проектувати інтерфейс у стилі WYSIWYG з подальшою генерацією коду.
Ще така порада - проаналізуйте інтерфейси інших DDC/SDR трансиверів. Візьміть найкраще. Воно повинно бути зручно і інтуітивно. Зараз воно так не виглядає. User interface це вам non penis canis est :)
UR5VFT
Повідомлень: 516
З нами з: Вів січня 17, 2023 6:22 pm
Позивний: UR5VFT
Has thanked: 496 times
Been thanked: 106 times

Re: Трансивер Udai SDR

Повідомлення UR5VFT »

- для прикладу. кнопки зліва 2 ряда і внизу або навпаки. а все інше панарама. С метр і тд.. 73!
 - https://www.youtube.com/watch?v=dKewWolbkSg
 
 
iurii
Повідомлень: 85
З нами з: Суб жовтня 29, 2022 7:06 pm
Has thanked: 17 times
Been thanked: 40 times

Re: Трансивер Udai SDR

Повідомлення iurii »

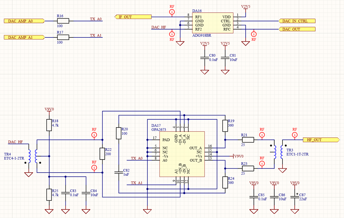
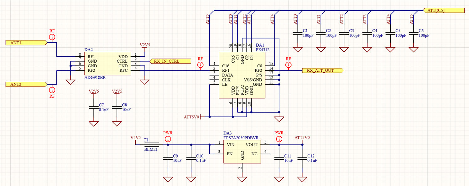
Вирішив спочатка зробити простіший варіант аналогової частини. Буде працювати тільки на КХ (до 64 МГц). Зібрати все планується на платі 80х100.
strucrute.png
 
rx-input.png
 
rx-amp.png
 
hf-bpf.png
 
hf-adc-output.png
 
hf-dac-output.png
 
control-interface.png
 
hf-power.png
 
 
iurii
Повідомлень: 85
З нами з: Суб жовтня 29, 2022 7:06 pm
Has thanked: 17 times
Been thanked: 40 times

Re: Трансивер Udai SDR

Повідомлення iurii »

Перший проект плати.
pcb.png
 
 
 
Freddy
Повідомлень: 269
З нами з: П'ят лютого 10, 2023 7:00 pm
Has thanked: 22 times
Been thanked: 45 times

Re: Трансивер Udai SDR

Повідомлення Freddy »

iurii писав: Суб серпня 23, 2025 2:54 pm Вирішив спочатка зробити простіший варіант аналогової частини. Буде працювати тільки на КХ (до 64 МГц). Зібрати все планується на платі 80х100.
strucrute.png
rx-input.png
rx-amp.png
hf-bpf.png
hf-adc-output.png
hf-dac-output.png
control-interface.png
hf-power.png
 
 Цікавий варіант . 
Freddy
Повідомлень: 269
З нами з: П'ят лютого 10, 2023 7:00 pm
Has thanked: 22 times
Been thanked: 45 times

Re: Трансивер Udai SDR

Повідомлення Freddy »

iurii писав: Сер березня 12, 2025 10:24 pm
UR5VFT писав: Сер березня 12, 2025 12:20 am
(Дисплей 7'' IPS. Дизайн графічного інтерфейсу теж вирішив змінити.)           
                                   якщо можна мою думку. верхня частина зорово сильно перевантажена і спільна робота панорами і градусника швидко втомлює може С метр стрілочний. але вам як автору вирішувати. 73! 
 




 
З стрілочним приблизно виглядатиме такudai-sdr-v002.jpg
 
 
 
 

 
Є робочий зразок трансивера?  Випробування проводилися роботою в ефірі? Як враження і які недоліки вилізли ? 
 
iurii
Повідомлень: 85
З нами з: Суб жовтня 29, 2022 7:06 pm
Has thanked: 17 times
Been thanked: 40 times

Re: Трансивер Udai SDR

Повідомлення iurii »

Freddy писав: Вів серпня 26, 2025 10:20 pmЄ робочий зразок трансивера?  Випробування проводилися роботою в ефірі? Як враження і які недоліки вилізли ? 
 


 
Розробку програмного забезпечення для цієї версії заліза поки довелося призупинити бо повністю завантажений в іншому потрібнішому в даний момент проекті. Так що, на жаль, поки робочого зразку немає. Із того, що зараз працює маємо:
1. Режим тестування який виконується після вмикання. Перевіряється зв'язок з аудіо кодеком, контролером тачскіна, QSPI пам'яттю (маємо 32МБ)
2. Завантаження файлу конфігурацій в ПЛІС. В цій версії планую файли конфігурації зберігати в QSPI пам'яті і завантажувати в ПЛІС за допомогою мікроконтролера. Це може дати можливість використати дешевшу ПЛІС, але доведеться змінювати конфігурацію при переході з приймання на передавання і навпаки. Наразі процес конфігурування займає приблизно 125 мс.
3. Перевірка роботи сконфігурованої ПЛІС.
4. Написаний драйвер для тачскріна
5. Написаний драйвер для аудіокодека
6. Написаний драйвер для DDC/DUC (ПЛІС після конфігурації)
7. Написаний драйвер для дисплея
8. Також маю набір DSP алгоритмів які були написані для попередньої версії
 
 
Відповісти