Саморобні гібрідні мікросхеми

oldPsyho
Повідомлень: 634
З нами з: П'ят жовтня 14, 2022 4:13 pm
Звідки: KO40ig
Позивний: UR5XOU
Has thanked: 184 times
Been thanked: 70 times

Re: Саморобні гібрідні мікросхеми

Повідомлення oldPsyho »

UR5FFR писав: Пон серпня 25, 2025 11:00 am
oldPsyho писав: Пон серпня 25, 2025 10:36 am Гібридки в двух варіантах, германій/кремній?))

 
а на лампах слабо? :)
 

 
Та там гібридка буде як пів плати того трансивера))
UR5FFR
Повідомлень: 1418
З нами з: Пон вересня 12, 2022 4:04 pm
Has thanked: 130 times
Been thanked: 811 times

Re: Саморобні гібрідні мікросхеми

Повідомлення UR5FFR »

oldPsyho писав: Пон серпня 25, 2025 11:01 am Та там гібридка буде як пів плати того трансивера))
 
Десь у старих амеріканських журналах 50-60х років зустрічав рекламу лампового конструктора - шасі та купа різних модулів у вигляді невеликої плати з однією лампою розмірами десь 10*5см. З цих модулів можна було різні конструкції збирати. Так, габаритно але досить просто - нічого паяти не треба.
А якщо таке робити на нувісторах або мініатюрних лампах Б - то буде досить компактно.
UR5FFR
Повідомлень: 1418
З нами з: Пон вересня 12, 2022 4:04 pm
Has thanked: 130 times
Been thanked: 811 times

Re: Саморобні гібрідні мікросхеми

Повідомлення UR5FFR »

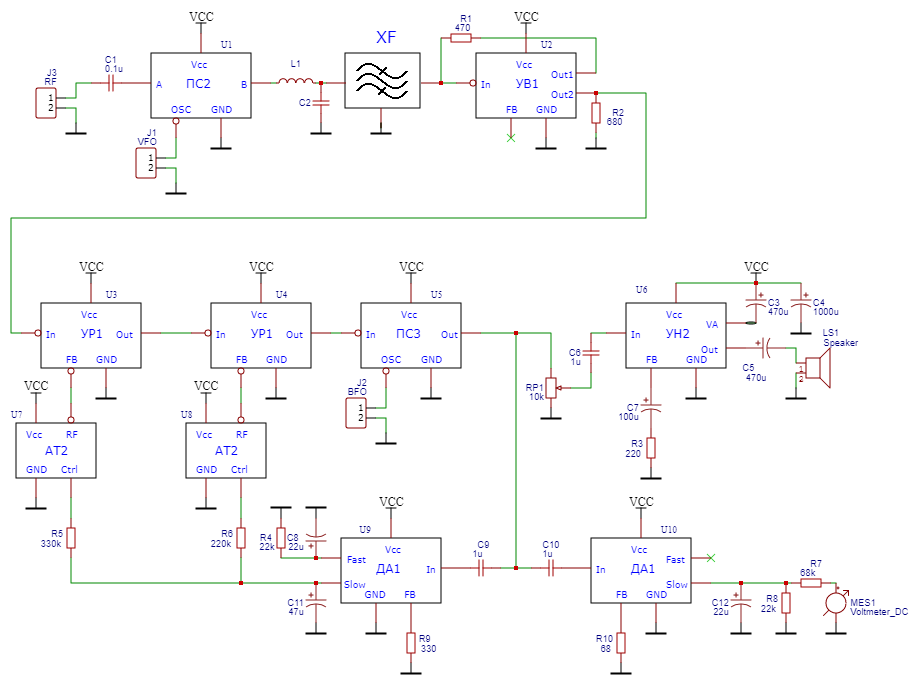
Накидав на макетці декілька вузлів. Щось узяв з працюючого, щось нове зробив. Ось наприклад як виглядає простий SSB-приймач з одним перетворенням частоти.
SSB RX with custom hybrid IC.png
Пам'ятаєте скільки обвязки потрібно було для радянських мікросхем? Інколи це зводило нанівець усі переваги використання мікросхем.
У мене нічого зайвого. Лише компоненти які задають підсилення або сталу часу. Навіть перехідні ємності не завжди потрібні.
Складність кожної гібрідки досить невелика, це десь 10-15 компонентів. Ось перелік гібрідок на схемі з описом функціоналу та кількістю компонент (функціональна мнемоніка взята з радянських часів)
ПС2 - високорівневий змішувач (10)
УВ1 - підсилювач високої частоти (10)
УР1 - підсилювач проміжної частоти з регулюванням підсилення (13)
АТ2 - атенюатор керований напругою (10)
ДА1 - амплітудний детектор (11)
ПС3 - SSB-демодулятор (11)
УН2 - підсилювач потужності низької частоти (16)
Входи для подання гетеродинів орієнтовані на використання SI5351. Більшість модулів мають високоомні входи та низькоомні виходи, що спрощує узгодження каскадів та зменшує ризик збудження.

Приймач має досить серйозні параметри - ДД по інтермодуляції третього порядку не менше 90дб, глибина АРП - 60-70дб. АРП з двома сталими часу (швидка АРП). Тобто це не іграшка.
 
UR5FFR
Повідомлень: 1418
З нами з: Пон вересня 12, 2022 4:04 pm
Has thanked: 130 times
Been thanked: 811 times

Re: Саморобні гібрідні мікросхеми

Повідомлення UR5FFR »

Почав розводити плати. Виглядає якось так. Ось наприклад схема підсилювача ПЧ з можливістю регулювання підсилення
Hybrid УР1 schematic.png
Hybrid УР1 schematic.png (47.73 Кіб) Переглянуто 50604 разів
А ось модуль розмірами 20*14мм
Hybrid УР1.jpg
Hybrid УР1.jpg (25.86 Кіб) Переглянуто 50604 разів
Якщо збирати з таких модулів фінальну схему то це теж має свої переваги - вертикальний формат дозволить робити досить щільну компоновку
oldPsyho
Повідомлень: 634
З нами з: П'ят жовтня 14, 2022 4:13 pm
Звідки: KO40ig
Позивний: UR5XOU
Has thanked: 184 times
Been thanked: 70 times

Re: Саморобні гібрідні мікросхеми

Повідомлення oldPsyho »

UR5FFR писав: Пон вересня 01, 2025 3:55 pm Почав розводити плати. Виглядає якось так. Ось наприклад схема підсилювача ПЧ з можливістю регулювання підсиленняHybrid УР1 schematic.pngА ось модуль розмірами 20*14ммHybrid УР1.jpg
 

 
KT для заміру струму де?))
Маркувати як будеш?))
 
UR5FFR
Повідомлень: 1418
З нами з: Пон вересня 12, 2022 4:04 pm
Has thanked: 130 times
Been thanked: 811 times

Re: Саморобні гібрідні мікросхеми

Повідомлення UR5FFR »

oldPsyho писав: Пон вересня 01, 2025 4:07 pm KT для заміру струму де?))
Маркувати як будеш?))
От ти докопався :) На зворотної стороні буде маркування. А КТ тут не потрібні - усе отмакетовано та працює як потрібно
UR5FFR
Повідомлень: 1418
З нами з: Пон вересня 12, 2022 4:04 pm
Has thanked: 130 times
Been thanked: 811 times

Re: Саморобні гібрідні мікросхеми

Повідомлення UR5FFR »

Процес пішов :) Розміри більшості "гібрідок" - 20*14мм. Деякі трохи більше, є й менші, але висота у всіх однакова - 14мм. Усі компоненти з однієї сторони плати. Зворотна сторона - суцільна земля та перемички, якщо потрібно.
Вкладення
photo_2025-09-05_20-35-42.jpg
photo_2025-09-05_20-32-56.jpg
oldPsyho
Повідомлень: 634
З нами з: П'ят жовтня 14, 2022 4:13 pm
Звідки: KO40ig
Позивний: UR5XOU
Has thanked: 184 times
Been thanked: 70 times

Re: Саморобні гібрідні мікросхеми

Повідомлення oldPsyho »

тепер залити в жовтоблакитний компаунд і все))
UR5FFR
Повідомлень: 1418
З нами з: Пон вересня 12, 2022 4:04 pm
Has thanked: 130 times
Been thanked: 811 times

Re: Саморобні гібрідні мікросхеми

Повідомлення UR5FFR »

Мене завжди дратувало в LM386, TDA2822, TDA7052, LM4871 та інших те що вони зроблені начебто не для людей. То підсилення 40дб і менше його ніяк не зробити, то живлення 5в, mute якщо є то це рідкість. Усі ці недоліки врахував. Підсилювач простий як танк, працює в класі В, струм спокою 10-15мА, є mute та можливість задавати підсилення. Схема налаштування не потребує. На виході 1-2Вт в залежності від опору динаміка (4-8ом).
Screenshot_2025_09_07-4.png
Screenshot_2025_09_07-4.png (51.74 Кіб) Переглянуто 49425 разів
Між VA та Out ставимо конденсатор вольтодобавки. Але це не обов'язково. Підсилення - RC ланцюг з FB на землю. При 220ом+47мкф буде приблизно 21дб (11 разів). 
photo_2025-09-07_19-06-22.jpg
oldPsyho писав: Суб вересня 06, 2025 10:42 am тепер залити в жовтоблакитний компаунд і все))
Компаунд то може й буде але пізніше. Поки що усе відкрите щоб легше було перепаяти.
UR5FFR
Повідомлень: 1418
З нами з: Пон вересня 12, 2022 4:04 pm
Has thanked: 130 times
Been thanked: 811 times

Re: Саморобні гібрідні мікросхеми

Повідомлення UR5FFR »

Процес виробництва. Пластина кремнію склотекстоліту з компонентами
 
Вкладення
photo_2025-09-11_18-21-38.jpg
Відповісти