Фазовий шумодав на КХ частотах

UR5VCP
Повідомлень: 447
З нами з: Пон вересня 12, 2022 6:14 pm
Звідки: KN48wi
Позивний: UR5VCP
Has thanked: 83 times
Been thanked: 9 times
Контактна інформація:

Фазовий шумодав на КХ частотах

Повідомлення UR5VCP »

Впевнений, що не одного мене дуже "тішать" гарні блоки живлення та світлодіодні лампи, лампи "розжарення" нервової системи радіоаматора...
Мабудь одним з самих обговорюваних методів боротьби з перешкодами є фазовий метод компенсації. В двох словах - до основного сигналу домішати перешкоду, і точно вигадати фазу та амплітуду так, щоб вона буда на 180 градусів повернута та абсолютно рівна по амплітуді. Здавалося б питання вирішене, перешкода сама себе прибере. Але... Але що буде з корисним сигналом? Де взяти саме сигнал перешкоди? І як зробити ото магічне змішування так, аби не втратити ДД приймача, або чутливість (хоча, в сучасних приймачів чутливості... аж занадто ;) )
Отже, давайте поміркуємо, та звернемося до відомих схем...
 
qrm1.jpg
qrm1.jpg (58.11 Кіб) Переглянуто 66483 разів
Це мабудь сама розповсюджена схема, і навіть працює! Але знову ж таки на хвилинку замислимося, що в нас з динамікою, і навіщо нам зайві нелінійні елементи?
qrm2.jpg
qrm2.jpg (7.17 Кіб) Переглянуто 66483 разів
Так, я саме про транзистори, вони досить непогані, але, тут їх по штуки чотири мабудь потрібно, впаралель, а не по одному. 
 Може спростимо схему? 
А хто звернув увагу на першому скріні, яка ціна готового девайса?  :D
 
шумодав1.jpg
шумодав1.jpg (22.17 Кіб) Переглянуто 66483 разів
Отже викинувши все зайве маємо просту конструкцію, на ПАСИВНИХ елементах, які не будуть вносити спотворення, та не будуть вносити нелінійність (тут нема напівпровідників).

Так, ми маємо досить сильне ослаблення сигналу, а преамп у нас для чого? Шуми підсилювати? ))

Схему цю я випробував, і воно дійсно працює. отже, спочатку фото. Робилося "з пластиліну та сірників", ну зрозуміло, так ))) так що ногами не бийте. Це чисто  експеримент.
pf1.jpg
pf1.jpg (263.42 Кіб) Переглянуто 66483 разів
 
pf2.jpg
pf2.jpg (263.86 Кіб) Переглянуто 66483 разів
 
А тепер, власне, плюси та мінуси, і чому я НЕ використовую цю конструкцію. На жаль..

Для нормальної роботи нам має прийти на один вхід корисний сигнал та завада, а на другий завада без корисного сигналу. Інакше.. ну нічого не буде.
Завада має бути ну не дуже сильно широкосмуговою, або локалізована в одній точці простору, так, саме це важливо.
При цих, як мінімум, умовах ми зможемо скоригувати антену приймання завади, і "очистити" корисний сигнал. 
А тепер власне "мінус", який не дасть мені нормально користуватися цим девайсом. Я знаходжуся на 5му поверсі, вище мене тільки техповерх, та мачта антени. З трьох боків аналогічні 5ти поверхівки, а внизу лінія 380 та освітлення (зараз не працює, але то не так вже суттєво). Локалізувати перешкоду, НЕ МОЖЛИВО. Тому що "валить" вона з усіх боків, з різними фазами та амплітудами! Робити велику антену... Ну то і корисний сигнал прибереш. Так, в мене цей пристрій може придушити якусь одну складову шума, причому на 1-2 бали,  це досить гарно, але.. Це я можу фільтром по НЧ вигризти ))
Так що подібні речі мають сенс коли можна локалізувати випромінювач перешкоди, або коли просто хочеться цікавого експерименту ))
Це моя власна думка, буду радий коментарям, як звичайно ))
 
 
UR5FFR
Повідомлень: 1452
З нами з: Пон вересня 12, 2022 4:04 pm
Has thanked: 132 times
Been thanked: 848 times

Re: Фазовий шумодав на КХ частотах

Повідомлення UR5FFR »

Так відео буде чи на слово вірити доведеться? :)
PS файний корпус у конструкції :roll:
 
 
 
UR5VCP
Повідомлень: 447
З нами з: Пон вересня 12, 2022 6:14 pm
Звідки: KN48wi
Позивний: UR5VCP
Has thanked: 83 times
Been thanked: 9 times
Контактна інформація:

Re: Фазовий шумодав на КХ частотах

Повідомлення UR5VCP »

Давай коментарі по схемотехніці!

Схема (ще одна) яку використав Володя UR5CAF 
ur5caf-1.jpg
ur5caf-1.jpg (84.01 Кіб) Переглянуто 66470 разів
 тут вже є каскад повторювача, та відосик по роботі данної конструкції


 
 
UR5VCP
Повідомлень: 447
З нами з: Пон вересня 12, 2022 6:14 pm
Звідки: KN48wi
Позивний: UR5VCP
Has thanked: 83 times
Been thanked: 9 times
Контактна інформація:

Re: Фазовий шумодав на КХ частотах

Повідомлення UR5VCP »

UR5FFR писав: П'ят вересня 23, 2022 8:08 pm Так відео буде чи на слово вірити доведеться? :)
PS файний корпус у конструкції :roll:
 
 
 

 
Не моє, але є  :lol:
 Корпус суперовий! Я старався! Чесно!
 
Аватар користувача
Володимир
Повідомлень: 52
З нами з: Сер вересня 14, 2022 12:14 am
Звідки: Умань
Позивний: UR5CAF
Has thanked: 8 times
Been thanked: 15 times

Re: Фазовий шумодав на КХ частотах

Повідомлення Володимир »

Від себе добавлю: на той час, коли задумав робити цю конструкцію, не було в мене транзисторів J310. Вирішив поекспериментувати і замінив їх на КП303Д. Зараз вже є J310 але не хочу розбирати і міняти.
 
UR5FFR
Повідомлень: 1452
З нами з: Пон вересня 12, 2022 4:04 pm
Has thanked: 132 times
Been thanked: 848 times

Re: Фазовий шумодав на КХ частотах

Повідомлення UR5FFR »

Чудово працює!
Стосовно схемотехніки. Схема з двома J310 які включені паралельно - це MFJ-1026. Схема розповсюджена, але з динамікою є проблеми.
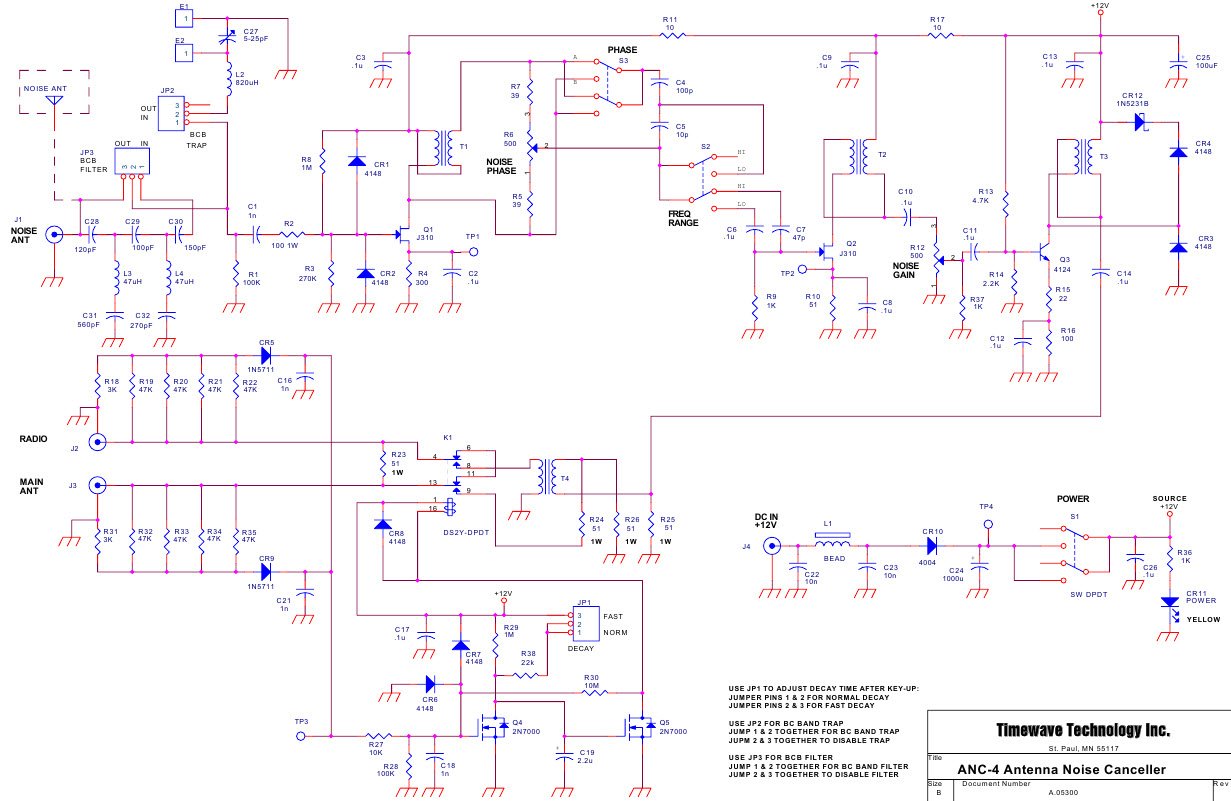
Дуже цікава інша комерційна схема Timewave ANC-4
timewave anc-4 antenna noise canceller.jpg
timewave anc-4 antenna noise canceller.jpg (145.88 Кіб) Переглянуто 66464 разів
Якщо уважно подивитися то підсилення та інша обробка, яка може призвести до нелінійних спотворень є тільки в "шумовому каналі", а сигнал з основної антени (main ant) поступає на вхід приймача без жодного підсилення. Є ще декілька схем, але вони не дотягують до рівня і продуманості цієї, тому не буду їх викладати
 
 
Аватар користувача
Володимир
Повідомлень: 52
З нами з: Сер вересня 14, 2022 12:14 am
Звідки: Умань
Позивний: UR5CAF
Has thanked: 8 times
Been thanked: 15 times

Re: Фазовий шумодав на КХ частотах

Повідомлення Володимир »

Так, про динаміку за такої схеми можна забути. Але коли рівень перешкоди +10 дБ, то до динаміки там далеко. Коли перешкод нема - шумодав відключаю і реле перемикає антену відразу на трансивер.
UR5VCP
Повідомлень: 447
З нами з: Пон вересня 12, 2022 6:14 pm
Звідки: KN48wi
Позивний: UR5VCP
Has thanked: 83 times
Been thanked: 9 times
Контактна інформація:

Re: Фазовий шумодав на КХ частотах

Повідомлення UR5VCP »

А... толком поясни функцію діодів та стаба...
Screenshot_2.jpg
Screenshot_2.jpg (10.69 Кіб) Переглянуто 66462 разів
 
UR5FFR
Повідомлень: 1452
З нами з: Пон вересня 12, 2022 4:04 pm
Has thanked: 132 times
Been thanked: 848 times

Re: Фазовий шумодав на КХ частотах

Повідомлення UR5FFR »

UR5VCP писав: П'ят вересня 23, 2022 9:20 pm А... толком поясни функцію діодів та стаба...



 
Обмеження імпульсних перешкод, як я розумію
timewave anc-4 block diagram.png
timewave anc-4 block diagram.png (65.28 Кіб) Переглянуто 66459 разів
 Кому цікаво - приатачив мануал на цей пристрій
 
Вкладення
ANC_4TW8x11a.pdf.zip
(1.38 МіБ) Завантажено 970 разів
UR5VCP
Повідомлень: 447
З нами з: Пон вересня 12, 2022 6:14 pm
Звідки: KN48wi
Позивний: UR5VCP
Has thanked: 83 times
Been thanked: 9 times
Контактна інформація:

Re: Фазовий шумодав на КХ частотах

Повідомлення UR5VCP »

Хто візьметься повторити?
А якщо поставити замість біполярного транзистора однокристальний підсилювач (марку забуваю, Андрій здогадався ;))
 там і виход 50 Ом, і перегрузити його важко, і підсилення там краще?
Відповісти