Простий транзисторний трансивер Бджілка (BeeJT TRX)

UR5FFR
Повідомлень: 1428
З нами з: Пон вересня 12, 2022 4:04 pm
Has thanked: 130 times
Been thanked: 823 times

Re: Простий транзисторний трансивер Бджілка (BeeJT TRX)

Повідомлення UR5FFR »

Sergii писав: П'ят грудня 19, 2025 6:50 pm https://qrp-labs.com/images/linear/PA_Assembly_200.pdf

 
Ніт, 510ті це не наш шлях. Багато підробок, багато проблем з ними. Навіщо починати з негативу? Краще робити на транзисторах які для цього призначені
 
Sergii
Повідомлень: 64
З нами з: Вів листопада 29, 2022 10:58 am
Has thanked: 47 times
Been thanked: 32 times

Re: Простий транзисторний трансивер Бджілка (BeeJT TRX)

Повідомлення Sergii »

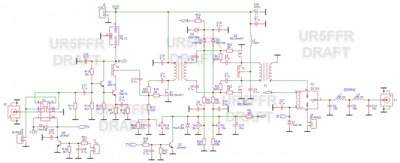
bee amp.jpg
 Суттевих нарікань немає?
UR5FFR
Повідомлень: 1428
З нами з: Пон вересня 12, 2022 4:04 pm
Has thanked: 130 times
Been thanked: 823 times

Re: Простий транзисторний трансивер Бджілка (BeeJT TRX)

Повідомлення UR5FFR »

Sergii писав: Вів січня 20, 2026 1:50 pm  Суттевих нарікань немає?

 
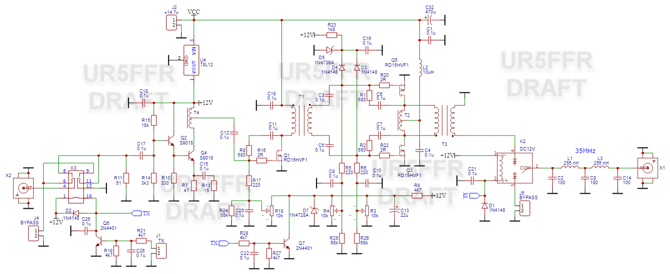
Базу Q6 до землі притягнути як мінімум. 
Ось моя версія - вже розвів, буду на цій неділі паяти. Розмір плати 10*5см. 
Schematic_BeeJT-PA-RD15-v2_2026-01-20 wm.png
 
liqura
Повідомлень: 83
З нами з: Чет вересня 12, 2024 3:12 pm
Звідки: Ненька Україна
Has thanked: 44 times
Been thanked: 9 times

Re: Простий транзисторний трансивер Бджілка (BeeJT TRX)

Повідомлення liqura »

Вітаю. Не зовсім зрозуміло, яким чином сигнал "ТХ" спрацює при подачі на Q7. Транзистори RD15 закриються?... Чи є розведена плата? З повагою, Сергій.
Ut5lp
Повідомлень: 119
З нами з: Суб вересня 17, 2022 3:34 pm
Позивний: UT5LP
Has thanked: 11 times
Been thanked: 32 times

Re: Простий транзисторний трансивер Бджілка (BeeJT TRX)

Повідомлення Ut5lp »

liqura писав: Вів січня 20, 2026 4:54 pm Вітаю. Не зовсім зрозуміло, яким чином сигнал "ТХ" спрацює при подачі на Q7. 


 
Коли на j1 0,то Q6 закритий,і на шині ТХ присутня напруга через обмотку К3.Q7 відкритий і шунтує ланцюги зміщення для Q1,Q3,Q5.
При + на j1 відкривається Q6,на шині ТХ майже 0,
Q7 закривається і з'являється зміщення на польовиках.
 
 
liqura
Повідомлень: 83
З нами з: Чет вересня 12, 2024 3:12 pm
Звідки: Ненька Україна
Has thanked: 44 times
Been thanked: 9 times

Re: Простий транзисторний трансивер Бджілка (BeeJT TRX)

Повідомлення liqura »

Вітаю. Є питання щодо захисту по затворам. Стоїть стабілітрон на 6.8В. По  даташиту для RD15 такий діапазон напруги між затвором та стоком: +-20В. Що буде, якщо використати стаб наприклад на 12В, 18В?
Ut5lp
Повідомлень: 119
З нами з: Суб вересня 17, 2022 3:34 pm
Позивний: UT5LP
Has thanked: 11 times
Been thanked: 32 times

Re: Простий транзисторний трансивер Бджілка (BeeJT TRX)

Повідомлення Ut5lp »

liqura писав: Сер січня 21, 2026 4:41 pm Вітаю. Є питання щодо захисту по затворам. Стоїть стабілітрон на 6.8В. 

 
Він там стоїть по прямому призначенню,стабілізує напругу зміщення.Захист,цій схемі відсутній,він не потрібен.
 
liqura
Повідомлень: 83
З нами з: Чет вересня 12, 2024 3:12 pm
Звідки: Ненька Україна
Has thanked: 44 times
Been thanked: 9 times

Re: Простий транзисторний трансивер Бджілка (BeeJT TRX)

Повідомлення liqura »

Ні,  D5 це є елемент захисту від перенапруги затвора. D7 є елементом стабілізації.
 
Ut5lp
Повідомлень: 119
З нами з: Суб вересня 17, 2022 3:34 pm
Позивний: UT5LP
Has thanked: 11 times
Been thanked: 32 times

Re: Простий транзисторний трансивер Бджілка (BeeJT TRX)

Повідомлення Ut5lp »

Ага,побачив😁
liqura
Повідомлень: 83
З нами з: Чет вересня 12, 2024 3:12 pm
Звідки: Ненька Україна
Has thanked: 44 times
Been thanked: 9 times

Re: Простий транзисторний трансивер Бджілка (BeeJT TRX)

Повідомлення liqura »

Вітаю. Залишається питання щодо захисту по затворам. Стоїть стабілітрон на 6.8В. По  даташиту для RD15 такий діапазон напруги між затвором та стоком: +-20В. Що буде, якщо використати стаб наприклад на 9В, 12В, 18В?
Відповісти