Транзисторний підсилювач на 50 мгц

Ur5ydw
Повідомлень: 50
З нами з: Вів вересня 13, 2022 9:21 pm
Позивний: Ur5ydw
Has thanked: 34 times
Been thanked: 39 times

Транзисторний підсилювач на 50 мгц

Повідомлення Ur5ydw »

 Доброго дня шановне панство.
Давно назрівала ідея про підсилювач на 50 МГц,хоч і маю промисловий але не дуже задоволений його роботою...
Тому вирішено було зібрати самостійно аппарат.
Мета отримати 50-100 ватт на виході при вході від 4-10 ваттах.
Живлення 27-50в.підсилювач для стаціонарного використання тому габарити та живлення не відіграють ролі...
В наявності різні транзистори починаючи від наших кт930,960,970....так і імпортні MRF,Blw,blx....
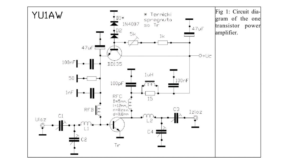
Зважаючи на вибрану схему -зупинився на blx15(їх трохи з запасом і є декілька з відмінними параметрами яким немає пари на двотакт,так як схему вирішив брати до роботи резонансну на одному транзисторі,то вони як раз підходять)...
Саму схему взяв "готову" та прораховану(хоч деякі номінали і прийшлось змінити)...
Власне схема та першоджерело в прикріплених...
Screenshot_2026-02-06-20-01-39-156_com.lonelycatgames.Xplore-edit.jpg
 
VHF transistor power amplifiers.pdf
(1.25 МіБ) Завантажено 482 разів
 
Ur5ydw
Повідомлень: 50
З нами з: Вів вересня 13, 2022 9:21 pm
Позивний: Ur5ydw
Has thanked: 34 times
Been thanked: 39 times

Re: Транзисторний підсилювач на 50 мгц

Повідомлення Ur5ydw »

Потрошки взявся за роботу..."порубав" платку та вручну відфрезерував доріжки.....
Не впаюючи транзистор,поклав замість нього еквівалент у вигляді опору 6,25 Ома та ємності 180 пф,провів попередню підгонку індуктивностей--- та ємностей....по факту отримав таку картинку по вхідному колу
IMG_20260201_165342.jpg
 
Ur5ydw
Повідомлень: 50
З нами з: Вів вересня 13, 2022 9:21 pm
Позивний: Ur5ydw
Has thanked: 34 times
Been thanked: 39 times

Re: Транзисторний підсилювач на 50 мгц

Повідомлення Ur5ydw »

Ось картинка по виходу
IMG_20260202_181210.jpg
 
 
Ur5ydw
Повідомлень: 50
З нами з: Вів вересня 13, 2022 9:21 pm
Позивний: Ur5ydw
Has thanked: 34 times
Been thanked: 39 times

Re: Транзисторний підсилювач на 50 мгц

Повідомлення Ur5ydw »

 Декілька фото в процесі збірки(файли приходиться ужимати(трохи займає час)...
IMG_20260207_124008.jpg
 
 
 
Вкладення
IMG_20260204_112747_1.jpg
Ur5ydw
Повідомлень: 50
З нами з: Вів вересня 13, 2022 9:21 pm
Позивний: Ur5ydw
Has thanked: 34 times
Been thanked: 39 times

Re: Транзисторний підсилювач на 50 мгц

Повідомлення Ur5ydw »

Ну і власне конструкція вже готова до експерементів
IMG_20260207_124715.jpg
 
Ur5ydw
Повідомлень: 50
З нами з: Вів вересня 13, 2022 9:21 pm
Позивний: Ur5ydw
Has thanked: 34 times
Been thanked: 39 times

Re: Транзисторний підсилювач на 50 мгц

Повідомлення Ur5ydw »

 В процесі експерементів прийшлось зробити нове навантаження так як зелені цеглини мали КСХ біля 3хх
IMG_20260207_125040.jpg
 Зліпив "нормальне" з того що було під руками...
 
IMG_20260207_125230.jpg
 Доречі всі такі резистори на КХ(правда куплені у нас тут і видно чистий Китай) вилітали в секунду при подачі потужності трошки менше від їх заявленої...ці що на фото ніби фірма,але поки вони більше 80 ватт не бачили...
 
Ur5ydw
Повідомлень: 50
З нами з: Вів вересня 13, 2022 9:21 pm
Позивний: Ur5ydw
Has thanked: 34 times
Been thanked: 39 times

Re: Транзисторний підсилювач на 50 мгц

Повідомлення Ur5ydw »

Ну по результатах
Перші тести проводив при напрузі живлення 38,8вольта
В якості живлення використовував К48-36 це імпульсний блок живлення фірми Інтеграл,зроблений в м.Тернопіль,не знаю чи це мій екземпляр чи вони всі такі,але шумні до жаху що в прямому сенсі що по завадах в ефірі...
Отже при живленні 38,8 вольта 
Було отримано
2,5 вати на вході -45 ватт на виході
5 вати вхід 80-85 ватт вихід...
Одразу постало питання про пониження напруги до 25-27в
По перше -зручно використовувати для живлення реле
На домашньому qth  КХ підсилювач живиться саме від такої напруги ,отже можна зробити живлення від одного БЖ.
Ну і майже головне це внутрішнє переконання не валити на транзистор всю можливу напругу живлення -це збереже йому життя в мені нерви та кошти(та і з попереднього сумного і неодноразового досвіду я не прихильник вичавити все в до останньої краплі)
Отже сьогодні встановив елтек в якості БЖ
Напруга 26,5 вольт
Отримані результати
0,3 вати- 6 ватт
1ватт-17 ватт
2,5вати -45ватт
5вт-65вт
Мучав підсилювач досить довго радіатор теплий але необхідності в примусовому охолодженні не має,
Гріється вихідний контур відчуваю що потрібно збільшити діаметр дроту можливо за рахунок підняття добротності є шанс ще декілька ватт вичавити...
Наразі зроблю контрольне відео та виставою тут посилання на YouTube.
Так,вже щоб не плодити повідомлень 
При живленні 13 вольт,при 5 ватах на вході на виході ледве 20-25...
 
Ur5ydw
Повідомлень: 50
З нами з: Вів вересня 13, 2022 9:21 pm
Позивний: Ur5ydw
Has thanked: 34 times
Been thanked: 39 times

Re: Транзисторний підсилювач на 50 мгц

Повідомлення Ur5ydw »

Як і обіцяв відео 
При 27в живлення 


Ну добавлю вчорашнє відео ,при живленні 39В

 
 
 
UR5VFT
Повідомлень: 589
З нами з: Вів січня 17, 2023 6:22 pm
Позивний: UR5VFT
Has thanked: 593 times
Been thanked: 127 times

Re: Транзисторний підсилювач на 50 мгц

Повідомлення UR5VFT »

Ur5ydw писав: Суб лютого 07, 2026 2:14 pm Як і обіцяв відео 
При 27в живлення 


Ну добавлю вчорашнє відео ,при живленні 39В

 
 
 

 
а з якою антеною будите застосовувати підсилювач ?
 
Ur5ydw
Повідомлень: 50
З нами з: Вів вересня 13, 2022 9:21 pm
Позивний: Ur5ydw
Has thanked: 34 times
Been thanked: 39 times

Re: Транзисторний підсилювач на 50 мгц

Повідомлення Ur5ydw »

Антенна на разі ромб,він стоїть вже декілька років,працює добре ...
Відповісти