Сторінка 2 з 16
Re: Германій? Германій!
Додано: Сер вересня 11, 2024 9:28 pm
UR5FFR
А ФМ навіщо? Аби було чи є що слухати?
Ось приблизний вигляд ППЧ з АРП та АМ детектора
На емітерах Q5Q6 напруга така ж сама як на емітері Q3. Тому Q5 закритий. Коли з'являється сигнал Q5Q6 його випрямляють та Q5 починає відкриватися, що зменшує підсилення. Глибина АРП десь 60дб. Варіант дуже чорновий, тому без претензій
Re: Германій? Германій!
Додано: Сер вересня 11, 2024 9:35 pm
oldPsyho
А що, чм на кв не використовується? чи діапазон 27 мгц не планується?)
Re: Германій? Германій!
Додано: Чет вересня 12, 2024 8:33 am
UR5FFR
oldPsyho писав: ↑Сер вересня 11, 2024 9:35 pm
А що, чм на кв не використовується? чи діапазон 27 мгц не планується?)
Нема питань. Але потрібно буде якесь безшумне налаштування робити, бо воно ж шипіти буде як примус

Отже шукай схеми ЧМ-детекторів з шумодавами.
Трохи доробив ППЧ. При дуже потужніх сигналах можливе перевантаження, тому додатково ввів АРП у перший каскад.
Працює воно так - по перше відкривається Q8 що приводить до зменшення підсилення другого каскаду ППЧ. Далі падіння напруги на R27 приводить до відкривання Q15Q16 та зменшення підсилення першого каскаду ППЧ. Q15 працює по постійному струму - ставимо низькочастотний МП37.
Треба вирішити як буде SSB працювати. Я бачу два варіанти. Перший - робимо один тракт ППЧ
В режимі SSB ми додатково переходимо на третю ПЧ де стоїть SSB-фільтр.
Другий варіант - це зробити повністю окремий тракт для SSB
Другий варіант більш феншуйний, бо на його вході стоїть вузький фільтр, який відріже сусідні станції і вони не попадуть далі у тракт ППЧ. Перший варіант більш економний по деталям але буде головна біль з комутацією АРП з режиму АМ на SSB -вони по різному працюють. З іншого боку АМ-фільтр має смугу 9-10кГц - це не так вже й фатально. Тільки якщо у вас сусід с куерпі на парі рогатих, а так не буде ніякої різниці.
Re: Германій? Германій!
Додано: Чет вересня 12, 2024 8:59 am
UR5FFR
Є ще варіант для зовсім збоченців - зробити фазову схему придушення бокової для SSB
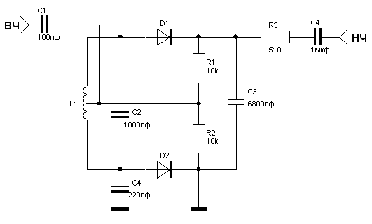
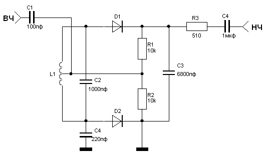
Трохи покопав тему FM детекторів. Кажуть що наступна схема не потребує шумодаву

- Screenshot_2024_09_12-3.png (10.49 Кіб) Переглянуто 15309 разів

- Screenshot_2024_09_12-4.png (23.72 Кіб) Переглянуто 15309 разів
Діоди 1N60 - це шотткі, але германій теж повинен непогано працювати.
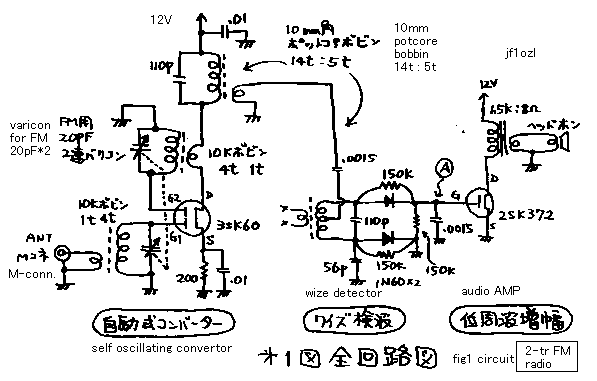
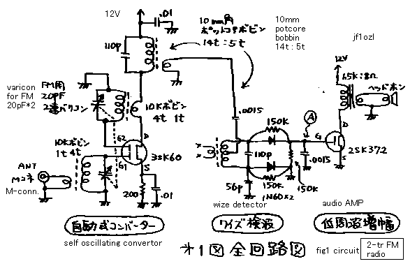
Ось тут японець використовує його у багатьох конструкціях
http://web.archive.org/web/201801020914 ... /2trfm.htm
http://web.archive.org/web/201801170946 ... /144fm.htm
http://web.archive.org/web/201712140529 ... /50mfm.htm
http://web.archive.org/web/201712172346 ... damari.htm
VK2ZAY називає цю схему Foster-Seeley Discriminator
http://www.vk2zay.net/article/119

- discriminator-circuit.jpg (36.54 Кіб) Переглянуто 15119 разів
Re: Германій? Германій!
Додано: Чет вересня 12, 2024 1:44 pm
oldPsyho
Пропоную зробити роздільні тракти SSB/AM/FM. Воно хоч і по деталям більше, але є свої плюси.
Re: Германій? Германій!
Додано: Чет вересня 12, 2024 1:58 pm
UR5FFR
oldPsyho писав: ↑Чет вересня 12, 2024 1:44 pm
Пропоную зробити роздільні тракти SSB/AM/FM. Воно хоч і по деталям більше, але є свої плюси.
Так, простіше налаштування та комутація. Якщо комусь непотрібно ЧМ то він просто не робить плату з ЧМ
А звідки цей детектор АМ з варікапом? Це десь з "радіо" але який номер-рік?
Ще трохи схем на поміркувати. На заході свого часу був дуже популярний Pulse-Counting FM detector. Ось декілька посилань на опис та реалізацію
http://www.vk2zay.net/article/250
https://www.cool386.com/armstrong_pcrx/ ... _pcrx.html
https://www.cool386.com/sspcrx/sspcrx.html
Re: Германій? Германій!
Додано: Чет вересня 12, 2024 2:11 pm
oldPsyho
Re: Германій? Германій!
Додано: Чет вересня 12, 2024 2:34 pm
UR5FFR
Це для випадку коли детектор на діодах. Якщо на транзисторах то варікапи не потрібні
Re: Германій? Германій!
Додано: Чет вересня 12, 2024 8:48 pm
UR5FFR
Отже якщо беремо концепт окремих трактів для кожної моди та модульну конструкцію то розбивка по платах буде виглядати якось так
П'ять плат у повному варіанті. Це поки що без синтезу бо там є варіанти
Re: Германій? Германій!
Додано: П'ят вересня 13, 2024 2:41 pm
oldPsyho
Варіант пч АМ/ЧМ, правда ланюцг АРП для ЧМ не допетрав як додати))
Замість ГТ322, я думаю можна легко поставити ГТ308/309