Приймач прямого перетворення з фазовим детектором

Sergii
Повідомлень: 64
З нами з: Вів листопада 29, 2022 10:58 am
Has thanked: 46 times
Been thanked: 32 times

Re: Приймач прямого перетворення з фазовим детектором

Повідомлення Sergii »

Таке відчуття, що не вистачає підсилювача на вході. Треба щось приліпить.
UR5FFR
Повідомлень: 1418
З нами з: Пон вересня 12, 2022 4:04 pm
Has thanked: 130 times
Been thanked: 811 times

Re: Приймач прямого перетворення з фазовим детектором

Повідомлення UR5FFR »

Не зовсім інформативний запис бо нема станцій на неробочій бічний. Бажано 40ка в вечорі коли багато станцій. І процес зміни частоти на налаштування на станцію теж.
Стосовно АРП - не чутно різниці між сильними та слабкішими станціями і дуже забагато шуму. Може рівень спрацьовування АРП дуже низький і вона реагує на шум? Мені більш подобається АРП с затримкою коли вона починає працювати на більш-менш гучних станціях
Sergii
Повідомлень: 64
З нами з: Вів листопада 29, 2022 10:58 am
Has thanked: 46 times
Been thanked: 32 times

Re: Приймач прямого перетворення з фазовим детектором

Повідомлення Sergii »

Деякі доповнення.
ssb recive.png
 
UR5FFR
Повідомлень: 1418
З нами з: Пон вересня 12, 2022 4:04 pm
Has thanked: 130 times
Been thanked: 811 times

Re: Приймач прямого перетворення з фазовим детектором

Повідомлення UR5FFR »

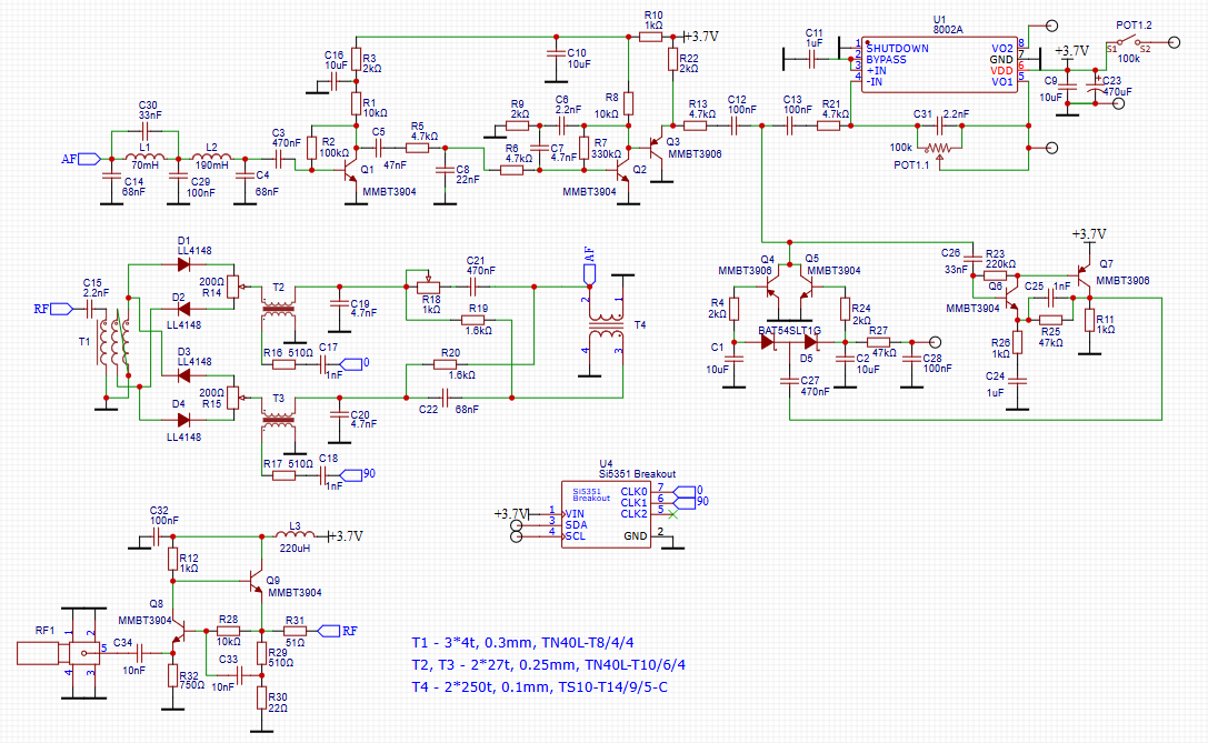
Тут саме важке - це намотати Т4 250 витків. Можна спробувати поставити трансформатори з алі. Шукати по запиту "Insulation Audio Transformers 600:600 Ohm"
Screenshot_2025_02_19-1.png
Screenshot_2025_02_19-1.png (98.67 Кіб) Переглянуто 55840 разів
Сергію, не пробували такий ставити?
 
PS ще зменшити кількість трансформаторів можна якщо змішувач зробити на інтегральних ключах
PPS 8002 з алі шлють дуже багато браку. краще купувати LM4871 - це аналоги
oldPsyho
Повідомлень: 634
З нами з: П'ят жовтня 14, 2022 4:13 pm
Звідки: KO40ig
Позивний: UR5XOU
Has thanked: 184 times
Been thanked: 70 times

Re: Приймач прямого перетворення з фазовим детектором

Повідомлення oldPsyho »

UR5FFR писав: Сер лютого 19, 2025 2:41 pm Тут саме важке - це намотати Т4 250 витків. Можна спробувати поставити трансформатори з алі. Шукати по запиту "Insulation Audio Transformers 600:600 Ohm"Screenshot_2025_02_19-1.pngСергію, не пробували такий ставити?
 
PS ще зменшити кількість трансформаторів можна якщо змішувач зробити на інтегральних ключах
PPS 8002 з алі шлють дуже багато браку. краще купувати LM4871 - це аналоги

 
LM4871  і в нас не дорого коштує... 13грн штучка))
 
Sergii
Повідомлень: 64
З нами з: Вів листопада 29, 2022 10:58 am
Has thanked: 46 times
Been thanked: 32 times

Re: Приймач прямого перетворення з фазовим детектором

Повідомлення Sergii »

UR5FFR писав: Сер лютого 19, 2025 2:41 pm Тут саме важке - це намотати Т4 250 витків. Можна спробувати поставити трансформатори з алі. Шукати по запиту "Insulation Audio Transformers 600:600 Ohm"Screenshot_2025_02_19-1.pngСергію, не пробували такий ставити?
 
PS ще зменшити кількість трансформаторів можна якщо змішувач зробити на інтегральних ключах
PPS 8002 з алі шлють дуже багато браку. краще купувати LM4871 - це аналоги

 
Так. Спочатку саме такий трансформатор і ставив. Але від нього дуже сильний мікрофонний ефект. 
UR5FFR
Повідомлень: 1418
З нами з: Пон вересня 12, 2022 4:04 pm
Has thanked: 130 times
Been thanked: 811 times

Re: Приймач прямого перетворення з фазовим детектором

Повідомлення UR5FFR »

oldPsyho писав: Сер лютого 19, 2025 2:54 pm LM4871  і в нас не дорого коштує... 13грн штучка))

 
Два раза купував NS8002 на алі - перша партія - 50 відсотків браку. Друга - десь 20. Можливо так попав, але купив LM4871 на тому ж алі у двох продавців - працюють. Тому нікому не раджу брати 8002
 
Sergii
Повідомлень: 64
З нами з: Вів листопада 29, 2022 10:58 am
Has thanked: 46 times
Been thanked: 32 times

Re: Приймач прямого перетворення з фазовим детектором

Повідомлення Sergii »

Треба щось порішать з бібліотекою до si5351. Пробував вікористовувати іншу бібліотеку так з нею сішка дайє зсув але зовсім не 90 градусів.
UR5FFR
Повідомлень: 1418
З нами з: Пон вересня 12, 2022 4:04 pm
Has thanked: 130 times
Been thanked: 811 times

Re: Приймач прямого перетворення з фазовим детектором

Повідомлення UR5FFR »

Sergii писав: Сер лютого 19, 2025 4:00 pm Треба щось порішать з бібліотекою до si5351. Пробував вікористовувати іншу бібліотеку так з нею сішка дайє зсув але зовсім не 90 градусів.

 
Сьогодні ввечері буде нова версія
 
oldPsyho
Повідомлень: 634
З нами з: П'ят жовтня 14, 2022 4:13 pm
Звідки: KO40ig
Позивний: UR5XOU
Has thanked: 184 times
Been thanked: 70 times

Re: Приймач прямого перетворення з фазовим детектором

Повідомлення oldPsyho »

Sergii писав: Сер лютого 19, 2025 3:32 pm
UR5FFR писав: Сер лютого 19, 2025 2:41 pm Тут саме важке - це намотати Т4 250 витків. Можна спробувати поставити трансформатори з алі. Шукати по запиту "Insulation Audio Transformers 600:600 Ohm"Screenshot_2025_02_19-1.pngСергію, не пробували такий ставити?
 
PS ще зменшити кількість трансформаторів можна якщо змішувач зробити на інтегральних ключах
PPS 8002 з алі шлють дуже багато браку. краще купувати LM4871 - це аналоги


 
Так. Спочатку саме такий трансформатор і ставив. Але від нього дуже сильний мікрофонний ефект. 

 
Як варіант, спробувати якись ТОТ, імхо мікрофоного єфекту не повинно бути...
Відповісти