Сторінка 2 з 4
Re: П-контур в РА.
Додано: Вів лютого 21, 2023 7:20 am
ur5ffc
режим В - 2/s.
Re: П-контур в РА.
Додано: Вів лютого 21, 2023 9:02 am
UR5FFR
ur5ffc писав: ↑Вів лютого 21, 2023 7:20 am
режим В - 2/s.
Та теж щось не то бо 2/0,012=166,6 ом а не 107
Re: П-контур в РА.
Додано: Вів лютого 21, 2023 9:22 am
ur5ffc
опір комплексний, реактивність врахована.
забув вже дещо, треба код переглянути.
Re: П-контур в РА.
Додано: Вів лютого 21, 2023 9:50 am
UR5FFR
ur5ffc писав: ↑Вів лютого 21, 2023 9:22 am
опір комплексний, реактивність врахована.
забув вже дещо, треба код переглянути.
Перегляньте, бо з реактивністю теж не виходить - 35-j50 = 107 ohm || 75pF @28MHz
Re: П-контур в РА.
Додано: Вів лютого 21, 2023 12:18 pm
ur5ffc
UR5FFC писав: ↑Вів лютого 21, 2023 9:50 amПерегляньте, бо з реактивністю теж не виходить - 35-j50 = 107 ohm || 75pF @28MHz
хз. бачу, доведеться ще й паперові чернетки шукати. здається, 2/s || 75pF.
Re: П-контур в РА.
Додано: Вів лютого 21, 2023 12:22 pm
ur5ffc
...пам'ятаю, на cqham.ru якісь помилки знаходили, виправляв, ніби-то всі задовільнилися.
Re: П-контур в РА.
Додано: Вів лютого 21, 2023 3:26 pm
UR5FFR
ur5ffc писав: ↑Вів лютого 21, 2023 12:22 pm
...пам'ятаю, на cqham.ru якісь помилки знаходили, виправляв, ніби-то всі задовільнилися.
Пошукайте якщо є можливість. Бо хочеться зрозуміти як воно там у вас у нутрощах працює
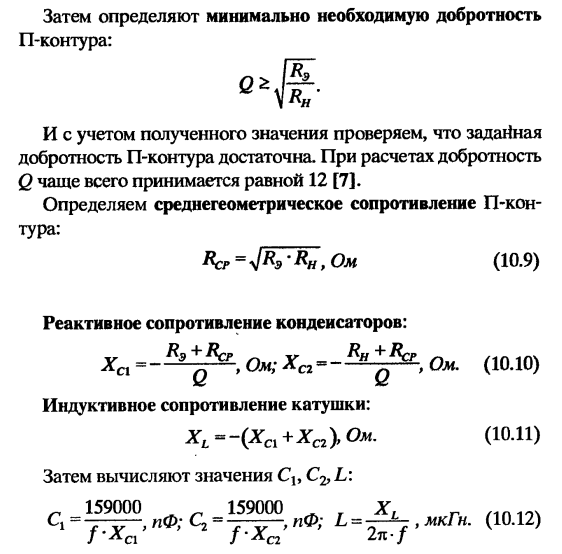
До речі знайшов за "середньогеометричний" розрахунок. Це мабуть з журналу "Радио" 10/1983. Той самий розрахунок є у книзі "Кляровский, Усилители мощности любительских радиостанций, 2008". Але воно геть нікуди не годиться та легко перевіряється. Ось формули та приклад розрахунку з книги

- pi_avg_1.png (93.24 Кіб) Переглянуто 25372 разів

- pi_avg_2.png (64.05 Кіб) Переглянуто 25372 разів
А ось що бачимо у RFSim

- pi_avg_3.png (23.58 Кіб) Переглянуто 25372 разів
Резонанс "поїхав" кудись у бік та став 13.6МГц. КСВ там 1.2, а на частоті 14МГц КСВ становить вже 2. Отакої
Re: П-контур в РА.
Додано: Вів лютого 21, 2023 5:10 pm
ur5ffc
UR5FFCПошукайте якщо є можливість. Бо хочеться зрозуміти як воно там у вас у нутрощах працює

ок, трохи згодом.
з розрахунком п-контура у всіх книжках так.
Re: П-контур в РА.
Додано: Пон лютого 27, 2023 8:27 pm
UR5FFR
ur5ffc писав: ↑Вів лютого 21, 2023 5:10 pm
ок, трохи згодом.
Щось знайшли? Може з коду програми узяти? Якщо код не втрачено.
Я знаю лише одну методику розрахунку вхідного опору для каскаду з заземленою сіткою, но для неї потрібно знати амплітуду вхідної напруги на катоді. Тоді розраховуємо вхідну потужність, а згодом вхідний опір. Стаття в QST за 1958 рік "
Input impedance and fed-through power in grounded-grid amplifiers"
До речі у "довіднику короткохвильовика" Бунимовича теж саме "скопистырено" слово у слово

Тому якщо у вас є якісь інши думки як же розраховується то дуже цікаво
ur5ffc писав: ↑Вів лютого 21, 2023 5:10 pm
з розрахунком п-контура у всіх книжках так.
Тут трошки порахував що за П-контур буде якщо реактанс котушки максимальний та дорівнює отому самому середньогеометричному між опорами джерела та навантаження. Так ось у такому П-контурі ємності не тільки однакові. Також їх реактанс дорівнює реактансу котушки (по модулю). А значення віртуального опору який начебто є між двома Г-ланцюгами дорівнює значенню паралельно уключених опорів джерела та навантаження. Добротність двох Г-ланцюгов зв'язана рівнянням Q1*Q2=1. Математично усе це виглядає дуже гарно та елегантно

КПД такого П-контура максимальне, але й фільтрація гармонік найгірша.
Re: П-контур в РА.
Додано: Вів лютого 28, 2023 7:30 am
ur5ffc
UR5FFR писав: ↑Пон лютого 27, 2023 8:27 pm
ur5ffc писав: ↑Вів лютого 21, 2023 5:10 pm
ок, трохи згодом.
Щось знайшли? Може з коду програми узяти? Якщо код не втрачено.
Я знаю лише одну методику розрахунку вхідного опору для каскаду з заземленою сіткою, но для неї потрібно знати амплітуду вхідної напруги на катоді. Тоді розраховуємо вхідну потужність, а згодом вхідний опір. Стаття в QST за 1958 рік "
Input impedance and fed-through power in grounded-grid amplifiers"
сподіваюся що знайду. ще трішки зачекайте, будь ласка.
доводиться копирсатися у старих іде хдд.
коли знайду, ще й про цю статтю поговоримо ~;)