Сторінка 2 з 2
Re: Генератор сигналів на si5351 із модуляціями.
Додано: Суб липня 26, 2025 10:55 pm
UT8AS
Alskling писав: ↑Суб липня 26, 2025 9:41 pmяк можна покращити результат...
...у мене частоти були від 3 до 23 МГц...зараз не пам'ятаю, але грався з ємностями+резисторами там де виток польового та еміттер вихідного і також перехідні ємності...це було у ГПД мого першого MiniYES-а...пробував BF961 і BF998 з польових, BC547C, BC847C регулюючі і KT603А, SS9014, SS9018 вихідні - результати були приблизно однакові, лише на 1-му затворі польового підбирав напругу для кращого регулювання...та в одному з варіантів брав вихід з еміттера вихідного, там, здається, була краща АЧХ...можливо, замість дроселів ставити резистори...
Re: Генератор сигналів на si5351 із модуляціями.
Додано: П'ят серпня 08, 2025 6:06 pm
Alskling
Мої всім вітання.
Підкажіть, будь ласка, чи є сенс взагалі заморочуватись із підсилювачем для АДшки при таких показниках напруги (peak-to-peak) при різих частотах:
1 МГц - 1.1В
5 МГц - 970мВ
9 Мгц - 850мВ
15МГц - 800мВ
21МГц - 750мВ
33МГц - 465мВ
39МГц - 350мВ
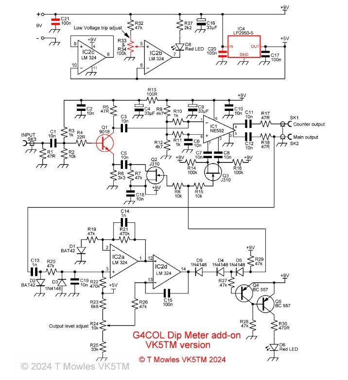
Знайшов схему із автоматичним контролем рівня сигналу (
https://vk5tm.com/homebrew/gdo_add_on/gdo_add_on.php):

- Знімок екрана 2025-08-08 114959.jpg (87.22 Кіб) Переглянуто 35305 разів
У кінці статті автор пише, що подавати сигнали вище 50мВ не бажано, думаю що це через вхідний буфер на базі 9018, але якщо його замінити на вхідний буфер на тих самих J310 або BF998 - чи матиме ця заміна сенс?
Як альтернативу знаходив ще такий (
https://telecnatron.com/articles/Variab ... index.html):

- Знімок екрана 2025-08-08 180507.jpg (40.21 Кіб) Переглянуто 35305 разів
Але трансформатор не маю на чому мотати, лише тори FT-37-43 і 50-43.
Re: Генератор сигналів на si5351 із модуляціями.
Додано: П'ят серпня 08, 2025 9:53 pm
Андрій_UR3ILF
Дивлюся я як ви мучаєтеся з не зрозумілими підсилювачами
Вихід з AD9850 треба регулювати в самій AD9850 зміною опору по 12 нозі! Я так робив колись в автономному ГКЧ з дисплеєм. Працювало відмінно. У NWT7 так само. Дивіться уважно схему з NWT7. 1-2дб нерівномірність на виходi.
Підсилювач відносно будь-який. Я робив на транзисторах. Так і на мікросхемі AD811? AD8056.
З того, що було.