Сторінка 2 з 2
Re: Визначення вихідного опору ділянки тракта
Додано: Чет березня 05, 2026 6:29 pm
serge_m
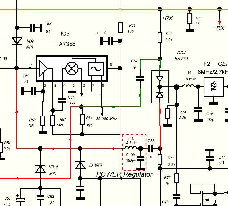
Якось так? Якщо він мене знову не намахав то в точці L16-C109-C68 на частоті 6 МГц буде приблизно 630 Ом. Хотілось би 560, але індуктивність 4.3 мкГн - поза рядами стандартних номіналів, тому 4.7

- Узгодження_1.png (77.07 Кіб) Переглянуто 312 разів
Re: Визначення вихідного опору ділянки тракта
Додано: Чет березня 05, 2026 9:08 pm
Андрій_UR3ILF
Так, вiно. Тiльки 150р забагато для 6МГц. 100+39р якраз. Двi позицii на платi зробiть. Так краще буде пiдiбрати або один на один конденсатори запаювати теж можливо.
Re: Визначення вихідного опору ділянки тракта
Додано: Чет березня 05, 2026 9:19 pm
serge_m
По розрахунках 145 пФ та 4.38 мкГн. Місце під додаткові посадочні місця і так вигризаю як можу. Другий конденсатор простіше бутербродом.
Re: Визначення вихідного опору ділянки тракта
Додано: Чет березня 05, 2026 9:29 pm
UR5FFR
serge_m писав: ↑Чет березня 05, 2026 9:19 pm
По розрахунках 145 пФ та 4.38 мкГн. Місце під додаткові посадочні місця і так вигризаю як можу. Другий конденсатор простіше бутербродом.
Ланцюги узгодження зручно підбирати в RFSim. У вашому випадку індуктивність буде більша тому ємність треба зменшити, бо резонансна частота яка залежить від L*C повинна дорівнювати 6МГц з мінімальним відхиленням. Можна на калькуляторі ось так порахувати
С = 145*4,38/4,7 = 135пф