Аудіофілія та самопальний хайенд

NickName
Повідомлень: 34
З нами з: Вів жовтня 17, 2023 10:04 am
Has thanked: 129 times
Been thanked: 4 times

Re: Аудіофілія та самопальний хайенд

Повідомлення NickName »

UR5FFR писав: Пон жовтня 30, 2023 8:36 amUR5FFR
NickName писав: Пон жовтня 30, 2023 12:15 am Чудово! Це вже ближче до тумбочки!  :) А такі мосфети як IRF3205 і подібні підійдуть для вихідного каскаду?                         
 


 
110А - це трохи забагато, але теж підійдуть. Тут не треба брати мосфети з дуже великою ємністю затвору. У мене 2,8нф, це мабуть максимально що можна ставити, але краще щось з ємністю 1-2нф.
NickName писав: Пон жовтня 30, 2023 12:54 am А чому б не вчинити подібну екзекуцію над першим підсилювачем? Прибрати з виходу таку рідкісну і єдину серед совкового германію комплементарну пару і замінити доступними П4,П213-217,П605,П210,якими ще кишать тумбочки не дуже юних радіоаматорів. Ну, накрайняк,ГТ806. Так прокатить?



 
Воно то прокатить, але це буде вже зовсім інша схема :) Я хотів зробити саме таку повністю комплементарну яку зробив.
П4 та П210 то для стабілізаторів, в аудіо їх ставити не потрібно :) П213-П217 не такі швидкі як ГТ703/ГТ705. П605 швидкій але має досить невелику потужність, тому треба ставити кілька у паралель. ГТ806, ГТ905 вистачить з запасом.
 
Доречі,на сайті Беленецького С.Е. є приклад досить простого за схемою,але не простого за схемотехнікою підсилювача,в якому пристойно звучить весь совковий германій з П4 та П210 включно.
https://us5msq.com.ua/forum/viewtopic.php?f=23&t=420
 
UR5FFR
Повідомлень: 1282
З нами з: Пон вересня 12, 2022 4:04 pm
Has thanked: 104 times
Been thanked: 677 times

Re: Аудіофілія та самопальний хайенд

Повідомлення UR5FFR »

NickName писав: Вів жовтня 31, 2023 10:01 amДоречі,на сайті Беленецького С.Е. є приклад досить простого за схемою,але не простого за схемотехнікою підсилювача,в якому пристойно звучить весь совковий германій з П4 та П210 включно.
https://us5msq.com.ua/forum/viewtopic.php?f=23&t=420

 
Це схема розробки Бесліка. Ось оригінал
Беслик.png
Воно працює але є кілька але :)
1) Діфкаскад Т1Т2 у тому вигляді як його намальовано це джерело спотворень. Є багато варіантів як покращити його роботу, але це ускладнює схему. В емітери ставлять додаткові резистори для локального НЗЗ, замість R5 ставлять джерело струму, в навантаженні замість R6R7 використовують струмове дзеркало. Варіантів дуже багато.
2. Шунтування R11 ємністю C6 призводить до збільшення підсилення, але ціною зростання спотворень в цьому каскаді. Так, спотворення зменшуються за рахунок загального кола НЗЗ, але це хибний шлях, бо збільшуються динамічні спотворення
3. Квазікомплементарний вихідний каскад несиметричний у такому вигляді. Його досить просто зробити симетричним додавши т.з. діод Баксандалла (Baxandall).

Тобто ми маємо три каскади (діффкаскад, підсилювач напруги Т3 та вихідний), кожний з яких вносить спотворення, які повинно виправляти загальне коло негативного зворотного зв'язку. Це якщо воно встигне. А якщо ні? :)

Є більш пророблена схемотехніка підсилювачів зі схожою архітектурою. Але в мене ідіосинкразія до діффкаскадів та глибокого загального кола НЗЗ. Може трохи пізніше попустить :) Але зараз - ніт і еще раз ніт :)

До речі якщо подивитися лампову схемотехніку то там мінімум каскадів, ніяких діфф нема, хоча вони вже були відомі, та дуже рідко використовується НЗЗ який охоплює більш ніж одного каскаду. Спитайте себе - чому так і яке це має відношення до феномену "лампового" звуку :)
 
NickName
Повідомлень: 34
З нами з: Вів жовтня 17, 2023 10:04 am
Has thanked: 129 times
Been thanked: 4 times

Re: Аудіофілія та самопальний хайенд

Повідомлення NickName »

Дякую за блискавичну відповідь.Вибачте за маленьку провокацію. :)
   Дуже хотілося почути Вашу думку, оскільки мав намір повторити конструкцію Беслика А.І. Цікаво побачити удосконалений варіант. А може до нового року попустить?  :)
 
 
UR5FFR
Повідомлень: 1282
З нами з: Пон вересня 12, 2022 4:04 pm
Has thanked: 104 times
Been thanked: 677 times

Re: Аудіофілія та самопальний хайенд

Повідомлення UR5FFR »

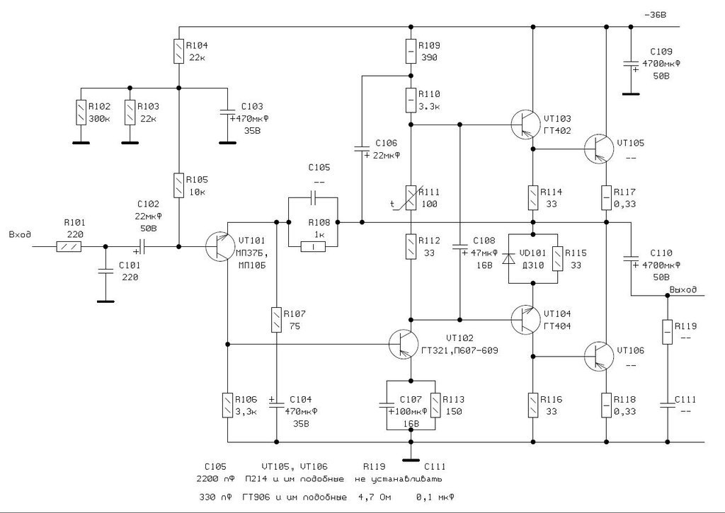
Ось вам базова схема на германії з квазікомплементарним вихідним каскадом. Діод VD101 підвищує симетрію. Якщо нема ГТ402/404 (бо вони щаз жахливий дефіцит) замість них можна поставити МП42/МП37, а на виході П213/214/217 (217 кращі якщо є вибір).
У емітері VT102 треба прибрати C107, а R117R118 збільшити до 0,5-1 ом. R107 треба збільшити до 200-300 ом, бо велике підсилення тут не потрібно. Замість терморезистора R111 поставити діод Д310 до радіатора, а R112 підібрати за струмом спокою. Ну начебто усе :)
156403289857516127.jpg
 
UR5FFR
Повідомлень: 1282
З нами з: Пон вересня 12, 2022 4:04 pm
Has thanked: 104 times
Been thanked: 677 times

Re: Аудіофілія та самопальний хайенд

Повідомлення UR5FFR »

Підсилювач у класі АВ який має майже ламповий звук. Чи таке можливо?

По перше треба розібратися що воно таке отой "теплий ламповий". Якщо подивитися на спектр спотворень однотактного тріодного лампового підсилювача то ми побачимо що друга гармоніка має найбільший рівень, кожна наступна гармоніка має меншу амплітуду ніж попередня, а сам спектр дуже короткий - тобто немає гармонік вищих порядків. Я наголошую що мова йде саме про тріод, або пентод у тріодному включенні, бо у пентода у стандартному пентодному включенні спектр інший. Чому ми приділяємо таку увагу другої гармоніки? Бо вона не сприймається як дисонанс та маскує третю, яка ріже слух. Великий домінуючий рівень третьої гармоніки та багато гармонік у спектрі вищіх порядків і є ознака того самого "транзисторного" звуку.

У останній схемі з двома діодами можливо регулювати струм спокою зміною резистора R10. Якщо збільшити його з 4.7ом до 10ом то струм зросте з 220мА до 430мА
MOSFET B+ v5.png
Спотворення трохи зменшилися на малих рівнях гучності 2-2,8Vrms (1-1,5Вт) бо тут підсилювач працює майже у чистому класі А - тертя гармоніка або відсутня або рівень її на 15-20дб нижчий за другу.
I0=430мА, Uout=2Vrms, Pout=0.7W
I0=430мА, Uout=2Vrms, Pout=0.7W
А ось на більших рівнях спектр спотворень суттєво змінився. Тепер друга гармоніка домінує, а третя має рівень на 10дб нижчий. Ось наприклад спектр до та після підвищення струму спокою на різних рівнях вихідної потужності та різних струмах спокою
 
I0=220мА, Uout=5Vrms, Pout=4.2W
I0=220мА, Uout=5Vrms, Pout=4.2W
 
I0=430мА, Uout=5Vrms, Pout=4.2W
I0=430мА, Uout=5Vrms, Pout=4.2W
 
I0=220мА, Uout=6Vrms, Pout=6W
I0=220мА, Uout=6Vrms, Pout=6W
 
I0=430мА, Uout=6Vrms, Pout=6W
I0=430мА, Uout=6Vrms, Pout=6W
Така тенденція зберігається на усіх вихідних рівнях, навіть максимальних за крок до початку обмеження
I0=430мА, Uout=7Vrms, Pout=8.2W
I0=430мА, Uout=7Vrms, Pout=8.2W
 
I0=220мА, Uout=7Vrms, Pout=8.2W
I0=220мА, Uout=7Vrms, Pout=8.2W
Ще один позитивний момент - це зниження спотворень синусоїди. При струмі спокою 220мА вже після 50кГц спостерігалось спотворення форми синусоїди. При збільшенні струму спокою до 430мА такого роду спотворення спостерігаються вже після 100кГц
 
NickName
Повідомлень: 34
З нами з: Вів жовтня 17, 2023 10:04 am
Has thanked: 129 times
Been thanked: 4 times

Re: Аудіофілія та самопальний хайенд

Повідомлення NickName »

Не встигаю переварювати інформацію. А чи відрізняється на слух звук при різних струмах спокою? Мабуть тільки справжні аудіофіли здатні на таке (Аудіофіли-люди,які чують неіснуючі звуки) :)
 І наостанок: які деталі рідного совка втулити  замість Q1,Q2 i діодів D1,D2 ?
 
UR5FFR
Повідомлень: 1282
З нами з: Пон вересня 12, 2022 4:04 pm
Has thanked: 104 times
Been thanked: 677 times

Re: Аудіофілія та самопальний хайенд

Повідомлення UR5FFR »

NickName писав: Сер листопада 01, 2023 1:42 pm А чи відрізняється на слух звук при різних струмах спокою? Мабуть тільки справжні аудіофіли здатні на таке (Аудіофіли-люди,які чують неіснуючі звуки) :)


 
Мабуть воно якось відрізняється але треба щось класичне слухати. З підвищеним струмом спокою ще не слухав, але й з 200мА звучить чудово. Зараз переношу усе на плату.
NickName писав: Сер листопада 01, 2023 1:42 pm які деталі рідного совка втулити замість Q1,Q2 i діодів D1,D2 ?


 
Замість Q1Q2 мабуть можна поставити КТ3102/КТ3107. Бажано щоб в них була досить велика бетта - 200-400.
Що поставити замість діодів D1D2 я не знаю. Наші КД212/КД213 не підходять. Треба швидкі Шоттки зі струмом 5А. Резистори там ставити замість діодів не треба бо воно не працює так :)
 
Ut5lp
Повідомлень: 108
З нами з: Суб вересня 17, 2022 3:34 pm
Позивний: UT5LP
Has thanked: 9 times
Been thanked: 22 times

Re: Аудіофілія та самопальний хайенд

Повідомлення Ut5lp »

А обов`язково ставити польовики з кобилячою S ?
Чи можна простіше,наприклад IRF520 i IRF9520.
UR5FFR
Повідомлень: 1282
З нами з: Пон вересня 12, 2022 4:04 pm
Has thanked: 104 times
Been thanked: 677 times

Re: Аудіофілія та самопальний хайенд

Повідомлення UR5FFR »

Ut5lp писав: Сер листопада 01, 2023 6:13 pm А обов`язково ставити польовики з кобилячою S ?
Чи можна простіше,наприклад IRF520 i IRF9520.

 
Так, можна ставити звичайні польовики. Я ставив те що було під руками
UR5FFR
Повідомлень: 1282
З нами з: Пон вересня 12, 2022 4:04 pm
Has thanked: 104 times
Been thanked: 677 times

Re: Аудіофілія та самопальний хайенд

Повідомлення UR5FFR »

Вчора спаяв, сьогодні запустив :) Грає чудово. Тепер треба усе у корпус.
Якщо хтось буде повторювати то резистори у затворах мосфетів треба ставити якомога ближче до корпусу. Бо інакше самозбудження та гаплик.
Повна схема з темброблоком буде трохи пізніше. Поки що слухаю як воно грає
photo_2023-11-01_18-03-46.jpg
 
photo_2023-11-01_18-04-57.jpg
 
Відповісти