Сторінка 22 з 44
Re: Ламповий TRX без комутації гетеродинів
Додано: П'ят вересня 22, 2023 10:36 pm
UR5VFT
реверс
Re: Ламповий TRX без комутації гетеродинів
Додано: П'ят вересня 22, 2023 10:42 pm
UR5FFR
Оновлена схема з новим ПНЧ
PS обережно - цоколівка 6Н3П на схемі вказана невірно! пізніше виправлю
Re: Ламповий TRX без комутації гетеродинів
Додано: Суб вересня 23, 2023 12:57 pm
UR5FFR
Пенсіонер писав: ↑П'ят вересня 22, 2023 9:12 pm.... можно применить в УНЧ 6Ф3П(6Ф5П)
6Ф3П/6Ф4П/6Ф5П мають у 2-3 раза більший струм накалу в порівнянні з 6Н3П/6Н24П. Ще ще один привід робити гібридний ПНЧ
Re: Ламповий TRX без комутації гетеродинів
Додано: Суб вересня 23, 2023 1:29 pm
Пенсіонер
Нажаль "економічних" по струму розжарювання ламп дуже мало (6Ж1П, 6Ж2П, 6Ж38П, 6Ж53П - всі по 0,18А).
Більшість "стартує" від 0,3А і більше.
Вшанували гібрідним ПНЧ

.
Чи можливо замість тріода застосувати пентод?
Як корисніше використати транзістор (якщо все одно його додавати) надаючи перевагу підсиленню, а не потужності - на вході каскаду чи на виході?
Re: Ламповий TRX без комутації гетеродинів
Додано: Суб вересня 23, 2023 1:52 pm
UR5FFR
Пенсіонер писав: ↑Суб вересня 23, 2023 1:29 pm
Нажаль "економічних" по струму розжарювання ламп дуже мало (6Ж1П, 6Ж2П, 6Ж38П, 6Ж53П - всі по 0,18А).
Більшість "стартує" від 0,3А і більше.
0,3-0,4А це ще куди не йшло. Але 0,7-0,9А - це вже забагато
Пенсіонер писав: ↑Суб вересня 23, 2023 1:29 pm
Вшанували гібрідним ПНЧ

. Чи можливо замість тріода застосувати пентод?
Замість тріода можна що завгодно поставити - хоч тетрод, хоч пентод. Це не принципово.
Пенсіонер писав: ↑Суб вересня 23, 2023 1:29 pm
Як корисніше використати транзістор (якщо все одно його додавати) надаючи перевагу підсиленню, а не потужності - на вході каскаду чи на виході?
У даному випадку струму 6Н3П недостатньо для отримання 1Вт потужності. Тому в мене транзистор на виході тільки для підвищення струму. Якщо зовсім аудіофільствувати то понижуємо підсилення гібриду до мініуму та робимо на другому тріоді попередній підсилювач
Re: Ламповий TRX без комутації гетеродинів
Додано: Суб вересня 23, 2023 5:53 pm
UR5FFR
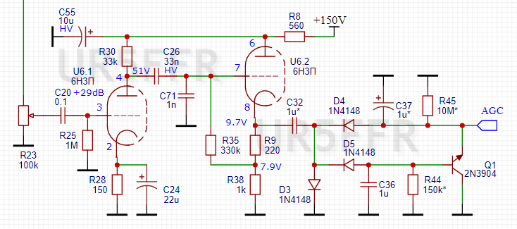
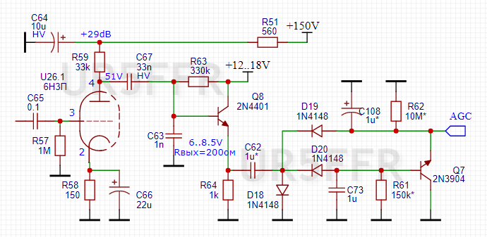
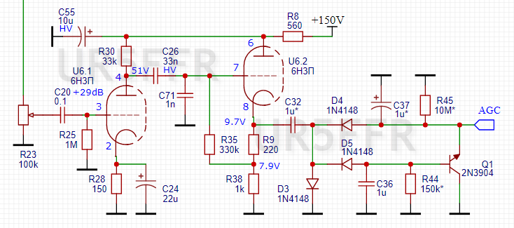
Працював з підсилювачем АРП. Трохи причесав схему

- AGC ampl.png (69.73 Кіб) Переглянуто 63883 разів
Перший каскад працює при анодному 50в і має підсилення 29дб. Другий каскад - катодний повторювач. Добавлено резистор R38, бо інакше він не може видати більше 2Vp. Номінали C32C37R45 треба буде підбирати
Виміряв вихідний опір катодного повторювача - становить десь приблизно 250ом
Re: Ламповий TRX без комутації гетеродинів
Додано: Нед вересня 24, 2023 2:50 am
UR5FFR
Продовжуємо
економити на сірниках зменшувати кількість ламп

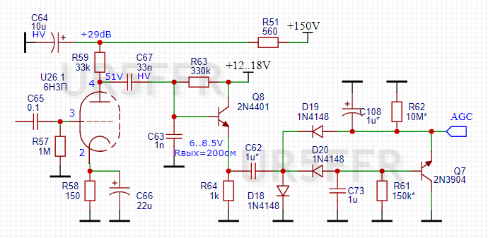
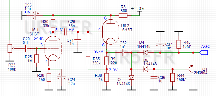
Варіант гібридного підсилювача АРП.

- AGC hybrid ampl.png (66.66 Кіб) Переглянуто 63860 разів
Транзистор будь-який НЧ з беттою 200-400. Вихідний опір емітерного повторювача 200ом. Живлення 12-18в
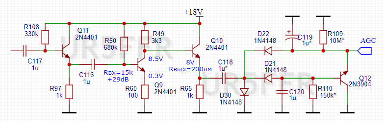
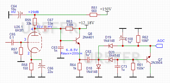
Другий варіант повністю на транзисторах.

- AGC solid-state ampl.png (58.46 Кіб) Переглянуто 63860 разів
З входу другого каскаду маємо вхідний опір 15кОм. Якщо цього достатньо то перший каскад (повторювач) не ставимо. Схема практично не змінює коефіцієнт підсилення при зміні напруги живлення у диапазоні 12-18в.
Re: Ламповий TRX без комутації гетеродинів
Додано: Нед вересня 24, 2023 9:24 pm
UR5FFR
Гібридний каскад - це економно, але не зовсім "феншуйно" якщо ми говоримо про повністю ламповий тракт обробки сигналу. Тому щоб не давати приводу критикам знайшов у шухляді робочі 6Ф4П. Тоді система АРП буде гібридна - замість катодного повторювача буде транзисторний каскад, а тріод піде у мікрофонний підсилювач. Ну принаймні так планується - ще все може змінитися

З 6Ф4П є невеличка проблема - вона заточена під анодне 250в. Ніде не знайшов прикладів схем або режимів для анодного 150в, тому трохи прийшлося поекспериментувати. Підбирав опір в катоді щоб вийти на 20мА струму в аноді.

- 6F4P AF amplifier.png (124.8 Кіб) Переглянуто 63837 разів
Через низьку напругу анода вихідна потужність не перевищує 0,6Вт. Максимальний вихідний сигнал - це рівень де я візуально починаю спостерігати спотворення на піках синусоїди. Для того щоб було можливо якось порівняти то як працює підсилювач при різному навантаженні розрахував потрібний рівень на вході щоб отримати на виході 0,3Вт
6Ф4П гріється чортяка

Зате тепер усе дуже "трушно". Ну майже

Re: Ламповий TRX без комутації гетеродинів
Додано: Нед вересня 24, 2023 9:41 pm
Пенсіонер
Щоб стовідсотково прибрати ПОС треба перевернути фазу.
Ваш ППЧ показав стабільну роботу. Все логічно і зрозуміло.
Без додавання схеми нагадаю про перший реверсивний каскад ППЧ в ламповому "Альбатросі" на 6Н23П.
Каскад із спільним катодом, фаза вихідного сигналу перевернута, через прохідну ємність непрацюючого тріода потрапляє на вхід.
Виникає негативний зворотній зв`язок (НЗЗ). Все чудово і стабільно.
Але в подібній (за структурою) схемі на 6Ф1П в "Ангорі" не стабільно.
Там через прохідну ємність непрацюючого тріода виникає позитивний зворотній зв`язок (ПЗЗ) , який використовують для збільшення підсилення.
Заблудився між смереками?
Re: Ламповий TRX без комутації гетеродинів
Додано: Пон вересня 25, 2023 2:05 am
UR5FFR
Пенсіонер писав: ↑Нед вересня 24, 2023 9:41 pm
Але в подібній (за структурою) схемі на 6Ф1П в "Ангорі" не стабільно.
Я не розбирався детально в схемотехніці Ангора. На перший погляд вона мені не сподобалась. Бо намалювати схему так щоб нічого не було зрозуміло - це треба постаратися

Можливо там десь фаза докручується на контурі та виникає ПЗЗ. Не знаю та й нема часу і бажання колупатися у древніх схемах
PS Підключив ПНЧ на 6Ф4П до компа, до нього причепив якийсь імпортний динамік 8Вт/8ом та декілька часів слухав музику. Дуже подобається як звучить. Треба робити стерео-підсилювач
