Сторінка 24 з 47
Re: Ламповий TRX без комутації гетеродинів
Додано: П'ят вересня 29, 2023 12:43 pm
UR5FFR
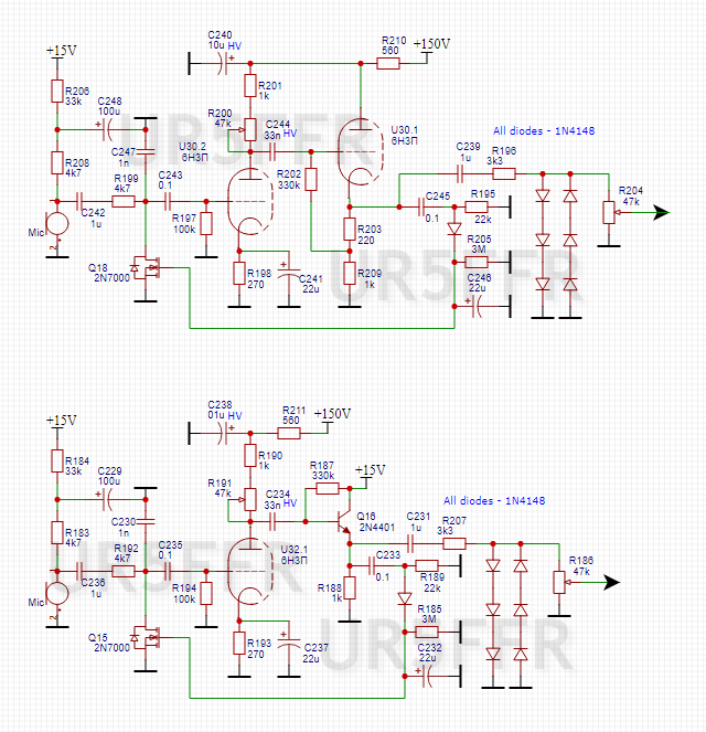
Працював з мікрофонним підсилювачем з АРП. Довелося поставити перед детектором катодний повторювач, бо інакше час атаки був дуже великий. Змінним резистором в аноді можливо регулювати коефіцієнт підсилення. Діоди на виході для зрізу коротких пічкив на які не встигла відпрацювати система АРП.
Як і раніше дві схеми - одна повністю лампова, друга - "економічний" варіант.

- mic amp.png (119.82 Кіб) Переглянуто 70979 разів
Замість 2N7000 можна використати любий мосфет з пороговою напругою 2-2.5в. С233С245 повинен бути 0,1uF інакше на виході з'являються спотворення синусоїди при деяких рівнях та система більш схильна до "перерегулювання".
На виході підсилювача не більше 2Vpp.
Бо якщо не розглядати повністю транзисторні варіанти то є варіант зробити усе чисто на лампах, але це потребує +1 лампу. Або зробити "гібриди" з повторювачами на транзисторах - тоді на АРП та мікрофонний підсилювач потрібна лише одна лампа. Ще є лінь, бо гібридний варіант вже розпаян та працює

Але на платі є місце для ще однієї лампи (планувалось під ПВЧ).
Отже треба визначитися -
шашечки чи їхати феншуй чи ну єго нафіг
Re: Ламповий TRX без комутації гетеродинів
Додано: П'ят вересня 29, 2023 7:06 pm
UR5VFT
- Отже треба визначитися=
- Чим більше здамо. тим краще для нас.. Андрій серйозно залишити всі варіанти. а люди самі виберуть за своїми можливостями споруди та налаштування..73!
Re: Ламповий TRX без комутації гетеродинів
Додано: Суб вересня 30, 2023 6:59 pm
UR5FFR
Подумав ... та й розібрав компресор

Бо відомо що найкращій компресор - це обмежувач по ВЧ. В трансивері два фільтра тому ВЧ-обмежувач просто проситься у схему

Обмежувач працює по ВЧ на діодах D10D11. R18 задає рівень обмежування по ВЧ. D6-D9 не дають перевантажити модулятор, обмежуючи максимальну напругу на його вході на рівні 2.5Vpp. R50 регулює підсилення у межах 4-30дб. Схема дещо чорнова - треба буде виміряти підсилення двох змішувачей щоб вийти на рівні компресії не більш 15-20дб, тому ще будуть правки та уточнення після остаточного запуску
Re: Ламповий TRX без комутації гетеродинів
Додано: Пон жовтня 02, 2023 3:00 pm
UR5FFR
Трохи переробив схему комутації фільтрів, бо вхід використовується у режимі послідовного резонансу. Буду робити з трьома фільтрами як на другій схемі
Re: Ламповий TRX без комутації гетеродинів
Додано: П'ят жовтня 13, 2023 5:28 pm
UR5FFR
Вирішив живлення та комутацію розвести з другої сторони плати. Тут потрібно було б ставити прохідні конденсатори, але вони завеликі, тому під кожну точку зроблено дві контактні площадки симетрично з обох боків які з'єднані перемичкою. Зверху з п'ятачка на землю стоїть smd-конденсатор 33-100nF. Вийшли такі собі конструктивні прохідні конденсатори.
Зворотна сторона
Re: Ламповий TRX без комутації гетеродинів
Додано: П'ят жовтня 13, 2023 10:37 pm
oldPsyho
UR5FFR писав: ↑П'ят жовтня 13, 2023 5:28 pm
Вирішив живлення та комутацію розвести з другої сторони плати. Тут потрібно було б ставити прохідні конденсатори, але вони завеликі, тому під кожну точку зроблено дві контактні площадки симетрично з обох боків які з'єднані перемичкою. Зверху з п'ятачка на землю стоїть smd-конденсатор 33-100nF. Вийшли такі собі конструктивні прохідні конденсатори.photo_2023-10-13_17-20-42.jpgЗворотна сторонаphoto_2023-10-13_17-37-22.jpg
Є питання:
1. Який сенс подавати анодне на кожну лампу окремо? Їх же можна ввімкнути ковбасою.
2. Накал як я бачу, подається з краю, а не з середини. На самій дальній лампі від роз'єму живлення часом не занижена напруга?
3. Які кільця використовуються в контурах підсилювача першої ПЧ ?
Re: Ламповий TRX без комутації гетеродинів
Додано: П'ят жовтня 13, 2023 11:14 pm
UR5FFR
oldPsyho писав: ↑П'ят жовтня 13, 2023 10:37 pm
Є питання:
1. Який сенс подавати анодне на кожну лампу окремо? Їх же можна ввімкнути ковбасою.
2. Накал як я бачу, подається з краю, а не з середини. На самій дальній лампі від роз'єму живлення часом не занижена напруга?
3. Які кільця використовуються в контурах підсилювача першої ПЧ ?
1. Воно так і подається - послідовно. На фото цього не видно бо усі дроти у жгуті
2. Усе живлення і накал подається зверху двома шляхами. Напругу ще не перевіряв
3. Амідон Т50-6
Re: Ламповий TRX без комутації гетеродинів
Додано: Нед жовтня 15, 2023 11:29 am
UR5VFT
- на дроти палко було надіти фер. кільця.
Re: Ламповий TRX без комутації гетеродинів
Додано: Пон жовтня 16, 2023 12:32 am
oldPsyho
UR5VFT писав: ↑Нед жовтня 15, 2023 11:29 am
- на дроти палко було надіти фер. кільця.
Шое?
Re: Ламповий TRX без комутації гетеродинів
Додано: Сер листопада 08, 2023 7:34 pm
twskm
В якій програмі схеми набрано?