Трансивер на надмініатюрних лампах

UR5FFR
Повідомлень: 1390
З нами з: Пон вересня 12, 2022 4:04 pm
Has thanked: 123 times
Been thanked: 786 times

Re: Трансивер на надмініатюрних лампах

Повідомлення UR5FFR »

oldPsyho писав: Пон червня 12, 2023 12:07 pmМожна ще спробувати мостовий фільтр, на двух або чотирьох кварцах. Десь читав, що він меньше послаблює сигнал...
То брехня. Менш за все послаблює QER. Але QER має асиметрію скатів - лівий більш пологий чім правий. Це приводить до того, що наприклад 10ти кварцевий QER як LSB придушує неробочу смугу на 65дб, а як USB - на 50дб, тобто на 15дб гірше. Приклад для фільтра на 11МГц. На 8МГц буде краще, але тенденція тика ж сама
Мостовий має симетричні скати тому його можна використовувати як LSB, і як USB. Але треба кварци мати з розносом, або брати великі та точити. І не факт що вони після рихтування не "попливуть" з часом
oldPsyho
Повідомлень: 634
З нами з: П'ят жовтня 14, 2022 4:13 pm
Звідки: KO40ig
Позивний: UR5XOU
Has thanked: 184 times
Been thanked: 70 times

Re: Трансивер на надмініатюрних лампах

Повідомлення oldPsyho »

Є в мене такі, на них написано - 6ЖН5Б
Вкладення
photo_2023-06-12_13-28-24.jpg
UR5FFR
Повідомлень: 1390
З нами з: Пон вересня 12, 2022 4:04 pm
Has thanked: 123 times
Been thanked: 786 times

Re: Трансивер на надмініатюрних лампах

Повідомлення UR5FFR »

Для АРП можна узяти 6Ж2Б - це аналог 6Ж2П. Або варімю 6К1Б, 6К15Б
PS ось продають 6Ж2Б
oldPsyho
Повідомлень: 634
З нами з: П'ят жовтня 14, 2022 4:13 pm
Звідки: KO40ig
Позивний: UR5XOU
Has thanked: 184 times
Been thanked: 70 times

Re: Трансивер на надмініатюрних лампах

Повідомлення oldPsyho »

UR5FFR писав: Пон червня 12, 2023 3:03 pm Для АРП можна узяти 6Ж2Б - це аналог 6Ж2П. Або варімю 6К1Б, 6К15Б
PS ось продають 6Ж2Б

 
От якраз 6К1Б та 6К15Б нема, зате є 6Ж2Б.
UR5VCP
Повідомлень: 447
З нами з: Пон вересня 12, 2022 6:14 pm
Звідки: KN48wi
Позивний: UR5VCP
Has thanked: 83 times
Been thanked: 9 times
Контактна інформація:

Re: Трансивер на надмініатюрних лампах

Повідомлення UR5VCP »

oldPsyho писав: Пон червня 12, 2023 12:07 pmЯ б накал би геть не стабілізував. У вас що, лампи прямонакальні? А замість того, зробив би стабілізатор анодної напруги. 

 
та можна й так, воно автоматом підтягне стабілізацію.
UR5FFR
Повідомлень: 1390
З нами з: Пон вересня 12, 2022 4:04 pm
Has thanked: 123 times
Been thanked: 786 times

Re: Трансивер на надмініатюрних лампах

Повідомлення UR5FFR »

oldPsyho писав: Пон червня 12, 2023 3:24 pm От якраз 6К1Б та 6К15Б нема, зате є 6Ж2Б.
 
6Ж2Б чудовий вибір. В неї крутизна залежить від напруги на третій сітці.
А от що буде на виході? Крім 6П37Н щось нічого потужного не пригадую.
З неї ватт 10-20 отримати буде можна бо вона токова та має 15вт потужність розсіювання на аноді
UR5VCP
Повідомлень: 447
З нами з: Пон вересня 12, 2022 6:14 pm
Звідки: KN48wi
Позивний: UR5VCP
Has thanked: 83 times
Been thanked: 9 times
Контактна інформація:

Re: Трансивер на надмініатюрних лампах

Повідомлення UR5VCP »

UR5FFR писав: Пон червня 12, 2023 3:58 pmА от що буде на виході? 
 
я буду робити двотактнийц виход, а шо ставити... ну побачимо, може ще шось із стерженькових знайду, поки що невідомо ) потужність 2-3 Вт вистачить. А далі можна зробити підсилювач та хоч на двух 6П15П в окремому корпусі. Але то вже так, за необхідності.
oldPsyho
Повідомлень: 634
З нами з: П'ят жовтня 14, 2022 4:13 pm
Звідки: KO40ig
Позивний: UR5XOU
Has thanked: 184 times
Been thanked: 70 times

Re: Трансивер на надмініатюрних лампах

Повідомлення oldPsyho »

UR5FFR писав: Пон червня 12, 2023 3:58 pm
oldPsyho писав: Пон червня 12, 2023 3:24 pm От якраз 6К1Б та 6К15Б нема, зате є 6Ж2Б.


 
6Ж2Б чудовий вибір. В неї крутизна залежить від напруги на третій сітці.
А от що буде на виході? Крім 6П37Н щось нічого потужного не пригадую.
З неї ватт 10-20 отримати буде можна бо вона токова та має 15вт потужність розсіювання на аноді


 
Ну, якраз на виході, на мою думку, треба ставити вже звичайну лампу. 6Э5П, 6П15П, ГУ-15...
 
 
UR5VCP
Повідомлень: 447
З нами з: Пон вересня 12, 2022 6:14 pm
Звідки: KN48wi
Позивний: UR5VCP
Has thanked: 83 times
Been thanked: 9 times
Контактна інформація:

Re: Трансивер на надмініатюрних лампах

Повідомлення UR5VCP »

Друзі мої, в мене свебить неможливо )))))
Словом, пока в мене будуть адшки, щоб доробити гсс, (в тяпницю вишлють я так думаю, а з понедулка будуть) То може зайнятися лампочками...
Словом я приволік пакет з резонаторами на 8, мабудь сьогодні зроблю фільтр, навіть підберу кварцики, ну і ваша думка. БФО на 8 мгц, з перемиканням вбп та нбп, тобто послідовно з резонатором індуктивність або ємність (релющкою, в мене їх є трошки), буду робити на 6Н16Б, на одній половинці, на другій можна або катодний повторювач, або що? каскад підсилювача нч? Таке, аби не вносило ніякої бяки в генератор....

Ну і в принципі яка ваша думка, робити міксер на 6С62Н на нувісторах, то буде норм? в мене два їх... Може найду ще - поставлю в гпд...
Чи варто міксер на двойному тріоді, 6Н16Б тому ж самому? Як краще?
UR5FFR
Повідомлень: 1390
З нами з: Пон вересня 12, 2022 4:04 pm
Has thanked: 123 times
Been thanked: 786 times

Re: Трансивер на надмініатюрних лампах

Повідомлення UR5FFR »

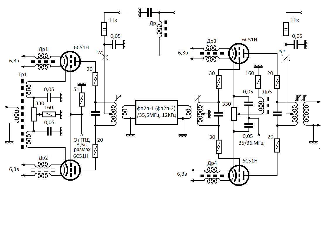
Я би робив змішувач балансний та на подвійному тріоді, тому що параметри кожної половинки однакові. Якщо робити на окремих тріодах, наприклад нувісторах 6С51Н то їх треба відбирати на однаковість
1-й-и-2-й-смесители 6С51Н.gif
 
Смесители на 6Н23П - 2.jpg
 
 
Відповісти