Сторінка 4 з 8
Каталог схем трансиверів.
Додано: Вів червня 20, 2023 7:38 pm
UR5VCP
Друзі, буду помаленько викладати схеми трансиверів. Різні, всякі. Принцип пропоную простий:
- ніякого обговорення тут! Обговорювати тільки в інших або нових топіках!
- одне повідомлення - одна схема (ну вже якщо так картинок багато - то відповідно і заголовок повідомлення ч1 ч2 ч3)
- приєднуйтесь!
Re: Каталог схем трансиверів.
Додано: Вів червня 20, 2023 8:21 pm
UR5VCP
Re: Каталог схем трансиверів.
Додано: Вів червня 20, 2023 8:24 pm
UR5VCP
Взято у
https://us5msq.com.ua/, власне коментарі:
Код: Виділити все
Желание посостязаться в малоламповости привело вот к такой схеме. Это проект, в железе еще не воплощался. Буду рад критическим замечаниям как Сергея, так и остальных участников форума
На рисунке показана основная плата, без гетеродинов. Лампы те же самые, что и у прототипа - Трехлампового приемника - 6Ф12П. В качестве ФОС применен ЭМФ 500кГц. ДПФ - 2х-контурный с емкостной связью (П-контур + одиночный параллельный)
Изюмики данной схемы - не только в минимальном числе ламп, но и самодельных намоточных катушек - их всего 2 (в П-контуре, и в ДПФ). Еще одна фишка - у всех реле, через которые проходит слабый сигнал, подвижные контакты заземлены. Исключение только у реле выходного каскада, но там сигнал мощный.
Построение тракта совпадает с трактом Радио-76, но, в отличие от него, неиспользуемые в режиме приема или передачи входы замыкаются на землю контактами реле что улучшает помехоустойчивость.
На прием работают все лампы, на передачу - все, кроме триода. Выходной пентод (на его место можно поставить более мощный 6Ф5П) также работает как выходной УНЧ на прием и выходной УВЧ на передачу.
Подробное описание - в процессе
https://us5msq.com.ua/forum/viewtopic.php?f=8&t=444
Re: Каталог схем трансиверів.
Додано: Вів червня 20, 2023 8:49 pm
UR5VCP
Трансивер від LY3BD з перетворенням вверх:
Re: Каталог схем трансиверів.
Додано: Вів червня 20, 2023 8:50 pm
UR5VCP
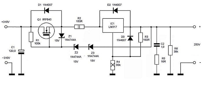
Стаби живлення:

- hw stab 1.jpg (26.95 Кіб) Переглянуто 62726 разів

- hw stab 2.jpg (19.48 Кіб) Переглянуто 62726 разів
Re: Каталог схем трансиверів.
Додано: Вів червня 20, 2023 8:52 pm
UR5VCP
Re: Каталог схем трансиверів.
Додано: Вів червня 20, 2023 9:43 pm
UR5VCP
Ну, як же без класики! Дякую, Вовчику )
Re: Каталог схем трансиверів.
Додано: Вів червня 20, 2023 11:43 pm
UR5VFT
простий
Re: Каталог схем трансиверів.
Додано: Чет червня 29, 2023 1:06 am
UR5VFT
з сайта автора US5QBR
Re: Каталог схем трансиверів.
Додано: Суб липня 01, 2023 6:06 pm
UR5VFT
ще..
Re: Каталог схем трансиверів.
Додано: Нед липня 16, 2023 12:23 am
Пенсіонер
Приймач
Двохпасмовий варіант UP2NV.
А як же без нього?