Ламповий TRX без комутації гетеродинів

UR5VFT
Повідомлень: 539
З нами з: Вів січня 17, 2023 6:22 pm
Позивний: UR5VFT
Has thanked: 533 times
Been thanked: 109 times

Re: Ламповий TRX без комутації гетеродинів

Повідомлення UR5VFT »

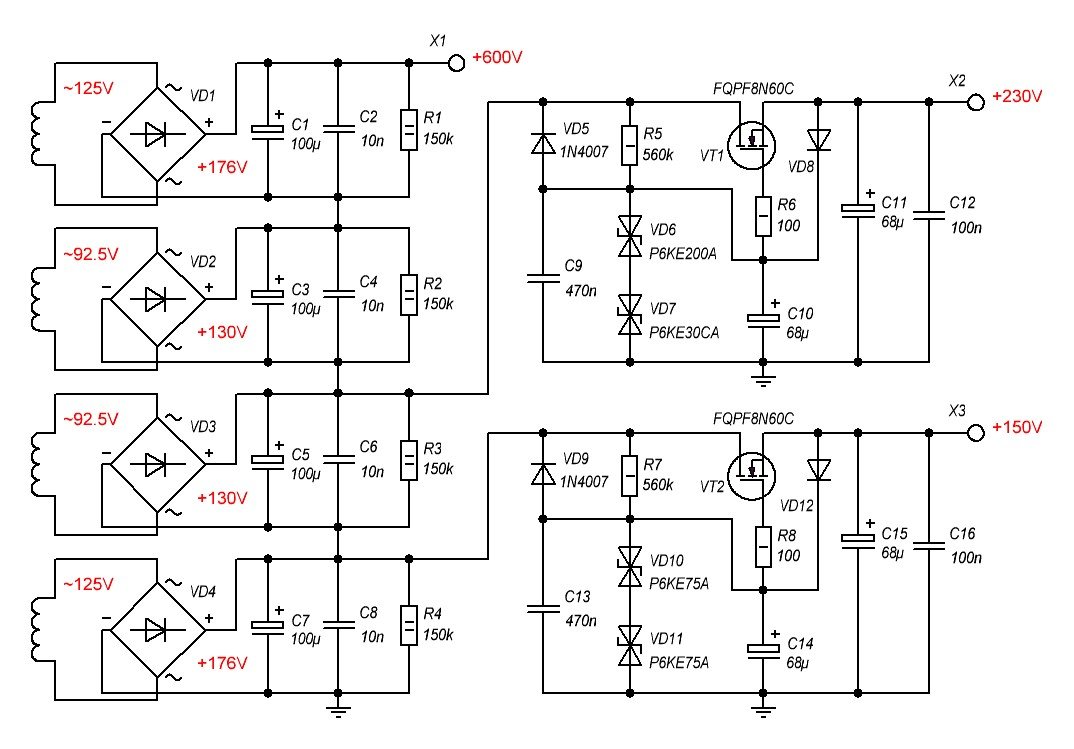
- я зрозумів, що С12-13 кераміка написав додати електроліти. плівку небажано. лише кераміку для вч . у вас на 235в за схемою не стабілізатор, а електронний дросель. а стаб на 150 вольт.       73!
 
oldPsyho
Повідомлень: 634
З нами з: П'ят жовтня 14, 2022 4:13 pm
Звідки: KO40ig
Позивний: UR5XOU
Has thanked: 184 times
Been thanked: 70 times

Re: Ламповий TRX без комутації гетеродинів

Повідомлення oldPsyho »

Варіант №2))

P.S. 230в то на гу-29, там струм маленький, а 150в на сам трансивер, струм десь до 150ма.
 
Вкладення
2025-04-11_10-48.png
UR5VFT
Повідомлень: 539
З нами з: Вів січня 17, 2023 6:22 pm
Позивний: UR5VFT
Has thanked: 533 times
Been thanked: 109 times

Re: Ламповий TRX без комутації гетеродинів

Повідомлення UR5VFT »

бажано паралельно діодам Д4 Д8 поставити конденсатори електроліт плюс кераміка 73!              а номінал Р5 Р7 не багато?
 
 
UR5FFR
Повідомлень: 1397
З нами з: Пон вересня 12, 2022 4:04 pm
Has thanked: 124 times
Been thanked: 797 times

Re: Ламповий TRX без комутації гетеродинів

Повідомлення UR5FFR »

oldPsyho писав: П'ят квітня 11, 2025 10:49 am Варіант №2))

P.S. 230в то на гу-29, там струм маленький, а 150в на сам трансивер, струм десь до 150ма.


 
А навіщо ти стільки у тепло переводиш? Чи це суто зимній трансівер? :)
Ти щоб отримати 150в береш 92,5*2*1,4=260в та 100в з них пускаєш у повітря. Чому не узяти 125в*1,4=175в та з них отримати 150в?
А для 230 задіяти ще обмотку на 92,5 - буде (92,5+125)*1,4 = 304в. Якщо там струм невеликий то може досить буде якійсь параметричний стабілізатор зробити
oldPsyho
Повідомлень: 634
З нами з: П'ят жовтня 14, 2022 4:13 pm
Звідки: KO40ig
Позивний: UR5XOU
Has thanked: 184 times
Been thanked: 70 times

Re: Ламповий TRX без комутації гетеродинів

Повідомлення oldPsyho »

Третій варіант))

С1, С3, С5, С7 планую використати звичайні 100мкф на 200в.
С2, С4, С6, С8 - звичайна синя глина 10н 2кв.
С9, С12, С13, С16 - металоплівка СВВ21.
R1-R4, достатньо 150к ? бо бачив, ставлять 220к-330к
Діодні містки звичайні RS807 (KBU8M)
 
 
 
 
Вкладення
bp1.JPG
UR5VFT
Повідомлень: 539
З нами з: Вів січня 17, 2023 6:22 pm
Позивний: UR5VFT
Has thanked: 533 times
Been thanked: 109 times

Re: Ламповий TRX без комутації гетеродинів

Повідомлення UR5VFT »

- С9, С12, С13, С16 ставте глину. Р5 Р7 560 ком багато. якщо помилка і там 5.6 ком струм для ваших стабілітронів буде 30 ма для 176в і 55ма для 306в .а скілько треба для ваших за паспортом стабілітронів просто  розрахуйте і природно резистори будуть різних номіналів. 73!
 
 
 
 
oldPsyho
Повідомлень: 634
З нами з: П'ят жовтня 14, 2022 4:13 pm
Звідки: KO40ig
Позивний: UR5XOU
Has thanked: 184 times
Been thanked: 70 times

Re: Ламповий TRX без комутації гетеродинів

Повідомлення oldPsyho »

UR5VFT писав: П'ят квітня 11, 2025 10:26 pm - С9, С12, С13, С16 ставте глину. Р5 Р7 560 ком багато. якщо помилка і там 5.6 ком струм для ваших стабілітронів буде 30 ма для 176в і 55ма для 306в .а скілько треба для ваших за паспортом стабілітронів просто  розрахуйте і природно резистори будуть різних номіналів. 73!
 
 
 
 




 
Гмгм, але ж отих синіх на такі ємності немає, а жовта багатошарова кераміка по напрузі не підійде.
P.S. то не не звичайні стабілітрони а супресори))
 
 
 
 
Вкладення
Screenshot 2025-04-11 at 23-46-55 Супрессор P6KE75A.png
Screenshot 2025-04-11 at 23-46-55 Супрессор P6KE75A.png (26.39 Кіб) Переглянуто 127893 разів
UR5VFT
Повідомлень: 539
З нами з: Вів січня 17, 2023 6:22 pm
Позивний: UR5VFT
Has thanked: 533 times
Been thanked: 109 times

Re: Ламповий TRX без комутації гетеродинів

Повідомлення UR5VFT »

- кераміка по напрузі не підійде- 
- будуть працювати починаючи з 4700 і до 0.1 не важливо. головна робоча напруга у нас і на алі їх повно.. не реклама
 - https://www.aliexpress.com/w/wholesale- ... =price_asc
https://blackchip.com.ua/ru/kondensator ... micheskij/
 
 
 
 
sherba
Повідомлень: 1
З нами з: Пон травня 12, 2025 6:04 pm
Been thanked: 1 time
Контактна інформація:

Re: Ламповий TRX без комутації гетеродинів

Повідомлення sherba »

Дякую
UR5VFT
Повідомлень: 539
З нами з: Вів січня 17, 2023 6:22 pm
Позивний: UR5VFT
Has thanked: 533 times
Been thanked: 109 times

Re: Ламповий TRX без комутації гетеродинів

Повідомлення UR5VFT »

sherba писав: Пон травня 12, 2025 6:09 pmДякую
- ось два простих варіанти бп із захистом по струму та без. вибирайте. потрібно додати кер ємності 73!
 
 
 
Вкладення
Image2.jpg
Анодные стабы.jpg
Відповісти