Ламповий TRX без комутації гетеродинів

oldPsyho
Повідомлень: 634
З нами з: П'ят жовтня 14, 2022 4:13 pm
Звідки: KO40ig
Позивний: UR5XOU
Has thanked: 183 times
Been thanked: 70 times

Re: Ламповий TRX без комутації гетеродинів

Повідомлення oldPsyho »

UR5VFT писав: Нед вересня 21, 2025 11:08 pm
oldPsyho писав: П'ят вересня 19, 2025 3:10 pm Обломився мені ТАН-41. 
Зробив стаб +150в. Але... видає трохи нижчу напругу.
 
 


 
  про кер. кондесаторах знову забули
 

 
Після діодного моста? Він там не потрібен, бо живлю від ТАН-41. 
 
oldPsyho
Повідомлень: 634
З нами з: П'ят жовтня 14, 2022 4:13 pm
Звідки: KO40ig
Позивний: UR5XOU
Has thanked: 183 times
Been thanked: 70 times

Re: Ламповий TRX без комутації гетеродинів

Повідомлення oldPsyho »

Накидав вихідний каскад на макетці, заміряв напруги.
Замість ТВЗ-1-9 взяв що було під рукою, звичайний ТС на 220 -> 6+6 вольт.
Подав з компа сигнал, грає досить гучно. Правда качнути на всю 3ГД-32 йому не по силам))

P.S. я так розумію, 46ма це лампа повністью відкрита?  Хоча, судячи по анодно-сіточним характеристикам, такий струм і повинен бути...

 
 
 
Вкладення
Screenshot 2025-09-22 at 12-39-43 Katsnelson & Larionov 1981 - ruské elektrónky.pdf - 6p30b-r_-_data.pdf.png
photo_2025-09-22_12-33-58.jpg
Screenshot 2025-09-22 at 12-32-34 EasyEDA (стандарт) — Простой и мощный инструмент для проектирования электронных схем.png
UY2ZA
Повідомлень: 25
З нами з: Вів лютого 13, 2024 4:04 am
Позивний: UY2ZA
Has thanked: 10 times
Been thanked: 7 times

Re: Ламповий TRX без комутації гетеродинів

Повідомлення UY2ZA »

Ви наполегливо включаєте пентод у тріодному режимі. Тому сімейство вольтамперних характеристик, що ви наводите, не підходить. Навіщо таке включення незрозуміло.
73, Олег
oldPsyho
Повідомлень: 634
З нами з: П'ят жовтня 14, 2022 4:13 pm
Звідки: KO40ig
Позивний: UR5XOU
Has thanked: 183 times
Been thanked: 70 times

Re: Ламповий TRX без комутації гетеродинів

Повідомлення oldPsyho »

UY2ZA писав: Пон вересня 22, 2025 1:09 pm Ви наполегливо включаєте пентод у тріодному режимі. Тому сімейство вольтамперних характеристик, що ви наводите, не підходить. Навіщо таке включення незрозуміло.
73, Олег

 
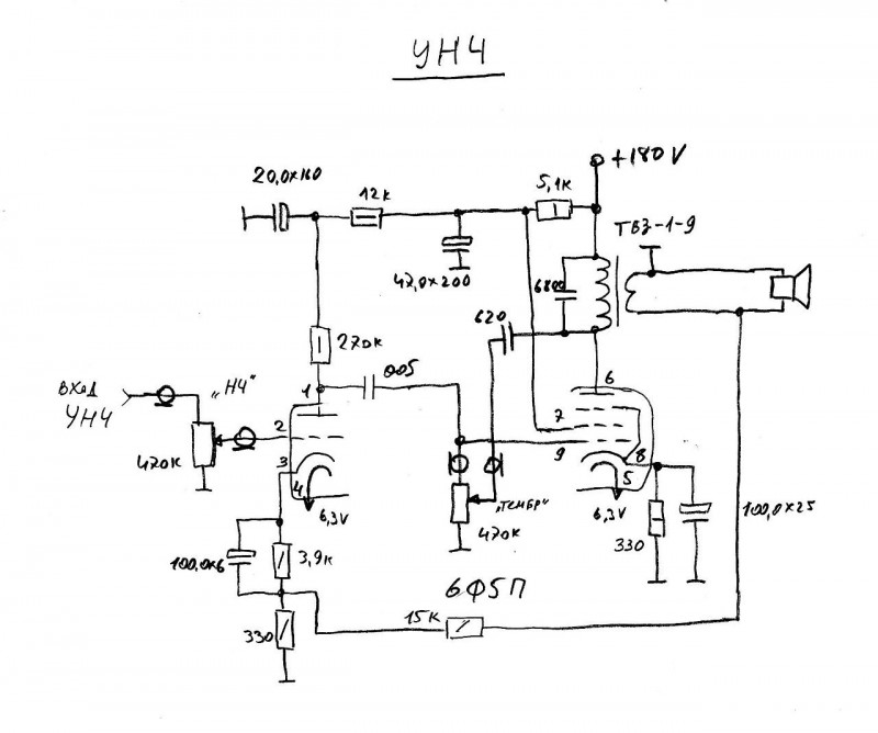
Та де ж він у тріодному режимі? Ввімкнений як пентод.
Ось наприклад:
 
Вкладення
УНЧ.JPG
oldPsyho
Повідомлень: 634
З нами з: П'ят жовтня 14, 2022 4:13 pm
Звідки: KO40ig
Позивний: UR5XOU
Has thanked: 183 times
Been thanked: 70 times

Re: Ламповий TRX без комутації гетеродинів

Повідомлення oldPsyho »

Додав каскад на 6С7Б, тепер стало зовсім добре))
 
Вкладення
photo_2025-09-22_14-35-23.jpg
Screenshot 2025-09-22 at 14-32-59 EasyEDA (стандарт) — Простой и мощный инструмент для проектирования электронных схем.png
UY2ZA
Повідомлень: 25
З нами з: Вів лютого 13, 2024 4:04 am
Позивний: UY2ZA
Has thanked: 10 times
Been thanked: 7 times

Re: Ламповий TRX без комутації гетеродинів

Повідомлення UY2ZA »

На прикладі як пентод, на вашої схемі друга сітка має з'єднання з анодом. Ви не бачите різниці? 
Олег
 
UR5FFR
Повідомлень: 1360
З нами з: Пон вересня 12, 2022 4:04 pm
Has thanked: 120 times
Been thanked: 763 times

Re: Ламповий TRX без комутації гетеродинів

Повідомлення UR5FFR »

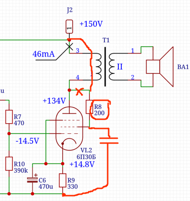
Ось так повинно бути
Screenshot_2025_09_22-2.png
Screenshot_2025_09_22-2.png (109.76 Кіб) Переглянуто 76367 разів
Номінал R8 треба розрахувати так щоб при струмі на 2й сіткі на ньому падало приблизно 30в. Для 6П30Б струм 2ї сітки 1,3мА (дуже приблизно). Тому R8=30/0,0013=23к. Став 27к, сітку на землю через ємність і дивись що там буде за напруга. 
 
 
oldPsyho
Повідомлень: 634
З нами з: П'ят жовтня 14, 2022 4:13 pm
Звідки: KO40ig
Позивний: UR5XOU
Has thanked: 183 times
Been thanked: 70 times

Re: Ламповий TRX без комутації гетеродинів

Повідомлення oldPsyho »

UR5FFR писав: Пон вересня 22, 2025 2:54 pm Ось так повинно бутиScreenshot_2025_09_22-2.png
Номінал R8 треба розрахувати так щоб при струмі на 2й сіткі на ньому падало приблизно 30в. Для 6П30Б струм 2ї сітки 1,3мА (дуже приблизно). Тому R8=30/0,0013=23к. Став 27к, сітку на землю через ємність і дивись що там буде за напруга. 
 
 

 
R8 - 24k, конденсатор 330нф. Напруга на 2-й сітці 59в. Але пнч почав збуджуватись.
 
UR5FFR
Повідомлень: 1360
З нами з: Пон вересня 12, 2022 4:04 pm
Has thanked: 120 times
Been thanked: 763 times

Re: Ламповий TRX без комутації гетеродинів

Повідомлення UR5FFR »

Зменшити резистор щоб напруга на другій сіткі була приблизно 120в, підняти ємність до 1-10мкф
UY2ZA
Повідомлень: 25
З нами з: Вів лютого 13, 2024 4:04 am
Позивний: UY2ZA
Has thanked: 10 times
Been thanked: 7 times

Re: Ламповий TRX без комутації гетеродинів

Повідомлення UY2ZA »

Не зрозуміло навіщо там взагалі цей резистор R8. Все буде правильно працювати при 150 В на другої сетці. Спробуйте на макеті
73, Олег
 
Відповісти