Ламповий TRX без комутації гетеродинів

oldPsyho
Повідомлень: 622
З нами з: П'ят жовтня 14, 2022 4:13 pm
Звідки: KO40ig
Позивний: UR5XOU
Has thanked: 177 times
Been thanked: 70 times

Re: Ламповий TRX без комутації гетеродинів

Повідомлення oldPsyho »

serge_m писав: П'ят вересня 26, 2025 11:07 am
oldPsyho писав: Чет вересня 25, 2025 2:25 pm

P.S. Але чогось мені здається, що ота "земля" стала на протилежний бік плати....
 
 



 
Ні. Зворотній бік плати синій.

PS. Регулярно замовляю плати в Китаї. Якщо захочете - зможу вашу плату замовити в кількості 5 штук. Але для виробництва плату ще треба причесати.
 

 
Та ні, дякую, але треба вчитись самому робити.
 
Ігор Віт.
Повідомлень: 50
З нами з: Вів червня 18, 2024 6:44 pm
Has thanked: 6 times
Been thanked: 10 times

Re: Ламповий TRX без комутації гетеродинів

Повідомлення Ігор Віт. »

oldPsyho писав: Чет вересня 25, 2025 9:33 pm Ось ще цікавий варіант, тут на движок резюка подається 22-27в з дільника.
 


 
Та все це зрозуміло, і всі ці способи давно відомі. Ще як варіант: живлення накальних кіл постійним струмом.  
 
 
oldPsyho
Повідомлень: 622
З нами з: П'ят жовтня 14, 2022 4:13 pm
Звідки: KO40ig
Позивний: UR5XOU
Has thanked: 177 times
Been thanked: 70 times

Re: Ламповий TRX без комутації гетеродинів

Повідомлення oldPsyho »

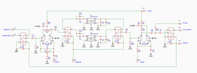
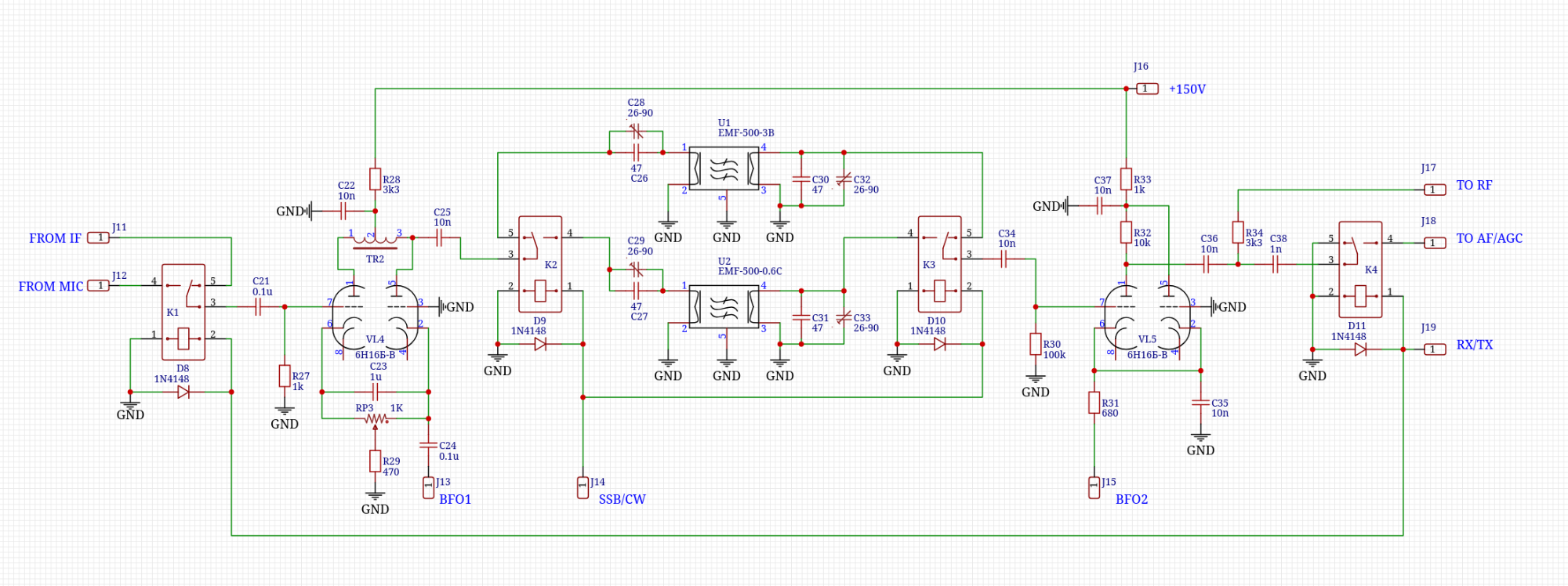
Ще одна платка, додав до мікрофонного підсилювача вузол АРП, щоб не городити окремий модуль.
 
 
 
Вкладення
Screenshot_2025-09-28-10-34-14_3440x1440.png
Screenshot_2025-09-28-10-33-54_3440x1440.png
oldPsyho
Повідомлень: 622
З нами з: П'ят жовтня 14, 2022 4:13 pm
Звідки: KO40ig
Позивний: UR5XOU
Has thanked: 177 times
Been thanked: 70 times

Re: Ламповий TRX без комутації гетеродинів

Повідомлення oldPsyho »

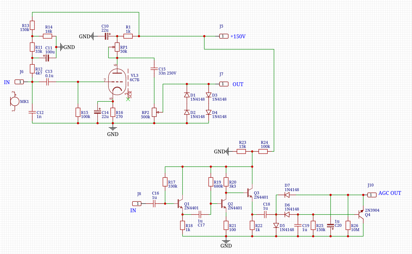
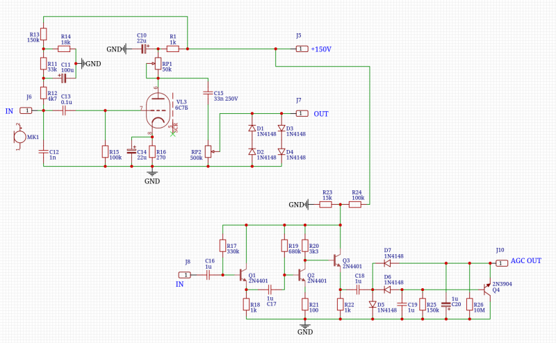
Щось у мене того, з уявою туго...
 
 
Вкладення
Screenshot 2025-09-29 at 16-41-04 EasyEDA (стандарт) — Простой и мощный инструмент для проектирования электронных схем.png
Screenshot_2025-09-29-16-41-21_3440x1440.png
serge_m
Повідомлень: 55
З нами з: Пон лютого 17, 2025 8:10 pm
Has thanked: 22 times
Been thanked: 19 times

Re: Ламповий TRX без комутації гетеродинів

Повідомлення serge_m »

Уважно подивіться на змінні (підстроювальні) конденсатори. Обидва виводи на масі.

І зазори від п'ятаків до маси подивіться на другому реле і на обох ЕМФ
 
UR5FFR
Повідомлень: 1320
З нами з: Пон вересня 12, 2022 4:04 pm
Has thanked: 110 times
Been thanked: 728 times

Re: Ламповий TRX без комутації гетеродинів

Повідомлення UR5FFR »

oldPsyho писав: Пон вересня 29, 2025 4:42 pm Щось у мене того, з уявою туго...
Та ще й склєроз :) С23 замінити на неполярний 10-20мкф
Комутацію емф переробити щоб замикати вихід
 
 
serge_m
Повідомлень: 55
З нами з: Пон лютого 17, 2025 8:10 pm
Has thanked: 22 times
Been thanked: 19 times

Re: Ламповий TRX без комутації гетеродинів

Повідомлення serge_m »

Якщо TR2 то ШПТЛ намотаний двома скрученими дротами на феритовому кільці, то дуже рекомендую посадочне місце такого плану:
ШПТЛ.png
 
Якщо мотати дротом 0,35-0,4мм то на 4-ох точках пайки такий ШПТЛ гарно механічно тримається вертикально.
 
 
UR5FFR
Повідомлень: 1320
З нами з: Пон вересня 12, 2022 4:04 pm
Has thanked: 110 times
Been thanked: 728 times

Re: Ламповий TRX без комутації гетеродинів

Повідомлення UR5FFR »

oldPsyho писав: Пон вересня 29, 2025 4:42 pm Щось у мене того, з уявою туго...
Може для початку щось простіше зробити? З одним перетворенням? Може взагалі приймач?
І починати треба не з плат а з макетування вузлів. Інакше воно ніколи не запрацює
 
 
oldPsyho
Повідомлень: 622
З нами з: П'ят жовтня 14, 2022 4:13 pm
Звідки: KO40ig
Позивний: UR5XOU
Has thanked: 177 times
Been thanked: 70 times

Re: Ламповий TRX без комутації гетеродинів

Повідомлення oldPsyho »

UR5FFR писав: Сер жовтня 01, 2025 10:32 am
oldPsyho писав: Пон вересня 29, 2025 4:42 pm Щось у мене того, з уявою туго...
Може для початку щось простіше зробити? З одним перетворенням? Може взагалі почати з приймача?
 


 
Не зараз. Треба закінчити проект.

P.S. от якраз на 70% він відмакетований. Не в макеті тільки вихідний каскад та фільтра.
 
 
UR5FFR
Повідомлень: 1320
З нами з: Пон вересня 12, 2022 4:04 pm
Has thanked: 110 times
Been thanked: 728 times

Re: Ламповий TRX без комутації гетеродинів

Повідомлення UR5FFR »

oldPsyho писав: Сер жовтня 01, 2025 10:57 am Не зараз. Треба закінчити проект.
Так що закінчити якщо воно ще наполовину на папері?
 
Відповісти