Ламповий TRX без комутації гетеродинів

oldPsyho
Повідомлень: 634
З нами з: П'ят жовтня 14, 2022 4:13 pm
Звідки: KO40ig
Позивний: UR5XOU
Has thanked: 183 times
Been thanked: 70 times

Re: Ламповий TRX без комутації гетеродинів

Повідомлення oldPsyho »

Перший є.
 
Вкладення
photo_2025-10-10_17-23-58.jpg
oldPsyho
Повідомлень: 634
З нами з: П'ят жовтня 14, 2022 4:13 pm
Звідки: KO40ig
Позивний: UR5XOU
Has thanked: 183 times
Been thanked: 70 times

Re: Ламповий TRX без комутації гетеродинів

Повідомлення oldPsyho »

Другий є))
Мікрофонний підсилювач і АРП на одній платі.
Фону практично немає, на виході підсилювача до 200мв Vpp при достатньо гучній розмові.
 
 
Вкладення
Screenshot_2025-10-12-17-24-31_3440x1440.png
photo_2025-10-12_13-36-08.jpg
oldPsyho
Повідомлень: 634
З нами з: П'ят жовтня 14, 2022 4:13 pm
Звідки: KO40ig
Позивний: UR5XOU
Has thanked: 183 times
Been thanked: 70 times

Re: Ламповий TRX без комутації гетеродинів

Повідомлення oldPsyho »

Поки чекаю деяких деталей, спаяв модулятор.
Закоротив вхід модулятора, подав опору, підстроєчником задавив несучу.
Зняв перемичку, яка вхід закорочувала, подав 1кгц... ось що на виході вийшло... Щось воно того, не таке як треба...

P.S. Ємф в мене нижній, типу ФЄМ-035-500Н-2.75, і він підключений виводами 1-3 та 4-6...

 
 
Вкладення
photo_2025-10-20_12-52-37.jpg
photo_2025-10-20_12-53-05.jpg
Screenshot_2025-10-20-12-59-14_3440x1440.png
UR5FFR
Повідомлень: 1360
З нами з: Пон вересня 12, 2022 4:04 pm
Has thanked: 120 times
Been thanked: 763 times

Re: Ламповий TRX без комутації гетеродинів

Повідомлення UR5FFR »

DSB - саме так воно й виглядає. Якщо будеш міряти після ЕМФ - там повинен бути один тон, тобто синус на частоті 499кГц
oldPsyho
Повідомлень: 634
З нами з: П'ят жовтня 14, 2022 4:13 pm
Звідки: KO40ig
Позивний: UR5XOU
Has thanked: 183 times
Been thanked: 70 times

Re: Ламповий TRX без комутації гетеродинів

Повідомлення oldPsyho »

UR5FFR писав: Пон жовтня 20, 2025 5:57 pm DSB - саме так воно й виглядає. Якщо будеш міряти після ЕМФ - там повинен бути один тон, тобто синус на частоті 499кГц


 
тут ще питання, якою частиною обмоток эмф підключати? Якщо повністю - то там опір десь 15к (судячи з даташиту).

P.S. дивна річ, помітив, якщо постукати олівцем по трансформатору - скаче амплітуда сигналу. Інші елементи так на постукування не реагують...
 
 
UR5VFT
Повідомлень: 517
З нами з: Вів січня 17, 2023 6:22 pm
Позивний: UR5VFT
Has thanked: 497 times
Been thanked: 106 times

Re: Ламповий TRX без комутації гетеродинів

Повідомлення UR5VFT »

oldPsyho писав: Пон жовтня 20, 2025 8:50 pm
UR5FFR писав: Пон жовтня 20, 2025 5:57 pm DSB - саме так воно й виглядає. Якщо будеш міряти після ЕМФ - там повинен бути один тон, тобто синус на частоті 499кГц




 
тут ще питання, якою частиною обмоток эмф підключати? Якщо повністю - то там опір десь 15к (судячи з даташиту).

P.S. дивна річ, помітив, якщо постукати олівцем по трансформатору - скаче амплітуда сигналу. Інші елементи так на постукування не реагують...
 
 


 
плата . трансформатор  в екрані буде?
 
 
oldPsyho
Повідомлень: 634
З нами з: П'ят жовтня 14, 2022 4:13 pm
Звідки: KO40ig
Позивний: UR5XOU
Has thanked: 183 times
Been thanked: 70 times

Re: Ламповий TRX без комутації гетеродинів

Повідомлення oldPsyho »

UR5VFT писав: Вів жовтня 21, 2025 1:02 am
oldPsyho писав: Пон жовтня 20, 2025 8:50 pm
UR5FFR писав: Пон жовтня 20, 2025 5:57 pm DSB - саме так воно й виглядає. Якщо будеш міряти після ЕМФ - там повинен бути один тон, тобто синус на частоті 499кГц





 
тут ще питання, якою частиною обмоток эмф підключати? Якщо повністю - то там опір десь 15к (судячи з даташиту).

P.S. дивна річ, помітив, якщо постукати олівцем по трансформатору - скаче амплітуда сигналу. Інші елементи так на постукування не реагують...
 
 



 
плата . трансформатор  в екрані буде?
 
 

 
А треба? він ж на кільці зроблений
oldPsyho
Повідомлень: 634
З нами з: П'ят жовтня 14, 2022 4:13 pm
Звідки: KO40ig
Позивний: UR5XOU
Has thanked: 183 times
Been thanked: 70 times

Re: Ламповий TRX без комутації гетеродинів

Повідомлення oldPsyho »

При підстройці С9, чи треба на вихід фільтра чіпляти С12-С13 ? чи можна напряму осликом стати.
 
Вкладення
Screenshot_2025-10-22-11-10-40_3440x1440.png
UR5FFR
Повідомлень: 1360
З нами з: Пон вересня 12, 2022 4:04 pm
Has thanked: 120 times
Been thanked: 763 times

Re: Ламповий TRX без комутації гетеродинів

Повідомлення UR5FFR »

oldPsyho писав: Вів жовтня 21, 2025 9:28 pmА треба? він ж на кільці зроблений
не треба
oldPsyho писав: Сер жовтня 22, 2025 11:12 am При підстройці С9, чи треба на вихід фільтра чіпляти С12-С13 ? чи можна напряму осликом стати.
можна без ємностей на виході напряму міряти але сигнал буде менший за амплітудою
oldPsyho
Повідомлень: 634
З нами з: П'ят жовтня 14, 2022 4:13 pm
Звідки: KO40ig
Позивний: UR5XOU
Has thanked: 183 times
Been thanked: 70 times

Re: Ламповий TRX без комутації гетеродинів

Повідомлення oldPsyho »

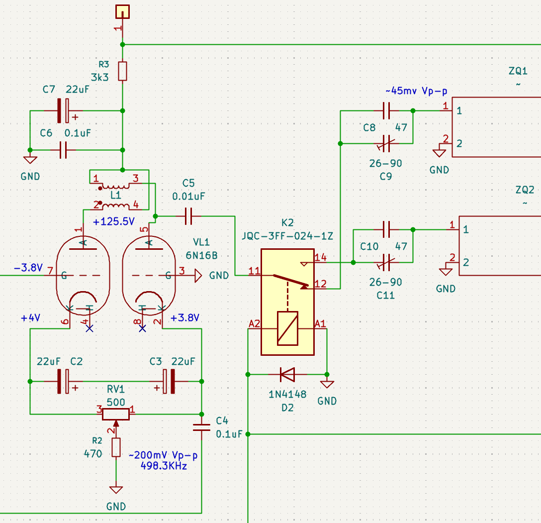
Ще одна плата готова. Вроді налаштував все як треба.
Зараз потрохи малюю плату першої пч, і шукаю десь пару штучок 6Н16Б та 6Ж10Б.

 
Вкладення
photo_2025-10-24_10-54-32.jpg
Відповісти