Сторінка 6 з 16
Re: Германій? Германій!
Додано: Нед вересня 15, 2024 6:51 pm
UR5FFR
Ut5lp писав: ↑Нед вересня 15, 2024 6:35 pm
Багато разів намагався отримати хоч якийсь результат з 321-х,жодного разу не вийшло!Вони якісь "нетрадиційні".
Я трохи покопався в довідниках - схоже оце причина. З такими ємностями про ВЧ треба забути

- Screenshot_2024_09_15-1.png (15.01 Кіб) Переглянуто 18862 разів
Ut5lp писав: ↑Нед вересня 15, 2024 6:35 pm
В загалі результат окриляє.Навіть неочикуванно...
Андрій,а АЧХу не дивились?Такий каскад згодиться і в тракті ТХ.
Так, я теж не очікував що П416 та П403 будуть досить непогано працювати. Но справа у кошерній схемотехниці - такі каскади з дарлингтоном використовують в MMIC підсилювачах до 4ГГц а інколи і вище.
Стосовно АЧХ - у версії на ГТ313 з підсиленням 30дб спад 3дб відносно 20МГц починаеться на частоту 60МГц. Для ГТ320 трохи скромніше - спад 3дб на 40МГц.
Re: Германій? Германій!
Додано: Нед вересня 15, 2024 6:58 pm
Ut5lp
UR5FFR писав: ↑Нед вересня 15, 2024 6:51 pm
Дас ист фантастиш!!!
Re: Германій? Германій!
Додано: Нед вересня 15, 2024 7:44 pm
UR5FFR
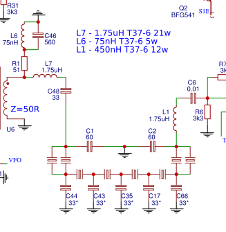
Діплексер на стандартних "смугастих" дроселях (рахував за допомогою
https://people.physics.anu.edu.au/~dxt1 ... plexer.php)
Якщо є натхнення то краще мотати самостійно. Тут дуже гарно підходять броневі СБ-12а. По моїм розрахункам 47uH - 48 витків, 22uH - 22 витка, 15uH - 27 витків
Re: Германій? Германій!
Додано: Пон вересня 16, 2024 9:18 am
UR5FFR
Трохи за вибір ПЧ та першого фільтру. Я планую ставити ПФ2П-286 на 23МГц зі смугою 20кГц. Це такий досить здоровенний КФ з воєнки. Як виявилось їх можна придбати досить не дорого (
посилання). Ще один варіант - поставити ФП2П4-436 - смуга 15кГц - цього буде досить для АМ та ЧМ. Перша ПЧ при цьому буде 10,7МГц

- ПФ2П-286.jpg (81.02 Кіб) Переглянуто 18142 разів

- ФП2П4-436.jpg (24.36 Кіб) Переглянуто 18142 разів
Також якщо є NWT то можна зібрати КФ самостійно - у цьому нема нічого складного. У
трансивері Altair DSP я саме так і зробив -збудував QER на 8 кварцах на частоту 24.573MHz та смугою 10кГц. Опір такого КФ вийшов 150ом. Це дозволяє прибрати ланцюг узгодження між КФ та ППЧ перерахував останній на опір 150ом

- Screenshot_2024_09_16-2.png (31 Кіб) Переглянуто 18142 разів
Якщо комусь цього буде замало то ще є шлях справжнього самурая

А саме ставити фільтр на 35+МГц. Наприклад ФП2П1-457-34.785М-45В, ФП2П-2-1, ФП2П-3-1 або ФП2П-4-1 та отримати повний апконвершин у діапазоні 1-30МГц. В ППЧ ставимо ГТ313
Re: Германій? Германій!
Додано: Пон вересня 16, 2024 11:14 am
oldPsyho
Такі є фільтра, але ГТ313 не маю:
Re: Германій? Германій!
Додано: Пон вересня 16, 2024 11:25 am
UR5FFR
oldPsyho писав: ↑Пон вересня 16, 2024 11:14 am
Такі є фільтра, але ГТ313 не маю:
Обидва мають велику смугу в 45кГц. На 73МГц будуть проблеми з гетеродином, змішувачами та іншим - я б не рекомендував таке робити якщо не маєш досвіду та не розумієш навіщо така висока ПЧ.
ГТ313 купити зовсім не проблема
Re: Германій? Германій!
Додано: Пон вересня 16, 2024 2:06 pm
Ut5lp
oldPsyho писав: ↑Пон вересня 16, 2024 11:14 am
Такі є фільтра, але ГТ313 не маю:
П410,П411

І П 417 підійде.
Re: Германій? Германій!
Додано: Пон вересня 16, 2024 2:43 pm
UR5FFR
Ut5lp писав: ↑Пон вересня 16, 2024 2:06 pm
І П417 підійде.
В мене є П417 але я не ставив бо треба суттєво зменшувати напругу живлення та струм - у нього усього 50мВт максимальна потужність розсіювання. По першій ПЧ в цьому підсилювачі треба ставити ВЧ транзистори с потужністю 100-200мВт. Інакше впаде динаміка.
Re: Германій? Германій!
Додано: Пон вересня 16, 2024 3:37 pm
oldPsyho
UR5FFR писав: ↑Пон вересня 16, 2024 2:43 pm
Ut5lp писав: ↑Пон вересня 16, 2024 2:06 pm
І П417 підійде.
В мене є П417 але я не ставив бо треба суттєво зменшувати напругу живлення та струм - у нього усього 50мВт максимальна потужність розсіювання. По першій ПЧ в цьому підсилювачі треба ставити ВЧ транзистори с потужністю 100-200мВт. Інакше впаде динаміка.
КТ610А))
Re: Германій? Германій!
Додано: Пон вересня 16, 2024 3:53 pm
UR5FFR
oldPsyho писав: ↑Пон вересня 16, 2024 3:37 pm
КТ610А))
Тьфу на тебе

Беремо жменьку ГТ313 та з'єднуємо паралельно. У емітери ставимо резистори для вирівнювання струмів. Ємності у них не великі тому штуки 4 вполнє можна запаралелити. А це вже 0,6Вт

Якщо цього замало то ставимо два таких каскади через сплітери-комбінери. Маємо 1,2Вт

Сплітерами можна нарощувати і далі. Наприклад 4 модулі дадуть 2,4Вт розсіювання, при ККД 30% це 0,8Вт потужності. То вже не ПВЧ а драйвер для TX вийде