Сторінка 7 з 25
Re: Простий транзисторний трансивер Бджілка (BeeJT TRX)
Додано: Нед березня 30, 2025 2:28 pm
Sergii
UR5FFR писав: ↑Нед березня 30, 2025 12:36 pm
Sergii писав: ↑Нед березня 30, 2025 12:22 pm
Все ж таки не варто відкидати балансування.
Якщо узяти 4053 наприклад та комутувати парафазний НЧ сигнал - то на там нема що балансувати як на мій погляд
Теоретично так. Але на практиці можуть бути паразитні емносі, індуктиності. Та і серед транзисторів буде не гарно виглядати.
Re: Простий транзисторний трансивер Бджілка (BeeJT TRX)
Додано: Пон березня 31, 2025 8:38 pm
UR5VFT
- якщо потрібні відмінні параметри звичайно тільки ключі на тих же недорогих 53-66 або добре працює в бм 174ур3. ..73!
- картинка для прикладу заміни діодів.
Re: Простий транзисторний трансивер Бджілка (BeeJT TRX)
Додано: Пон березня 31, 2025 9:58 pm
Sergii
Спробую такий варіант зібрати
Нічого надто критичного немає?
Re: Простий транзисторний трансивер Бджілка (BeeJT TRX)
Додано: Вів квітня 01, 2025 1:19 pm
UR5FFR
Sergii писав: ↑Пон березня 31, 2025 9:58 pm
Нічого надто критичного немає?
Ну начебто ніяких косяків я не бачу. Але є декілька загальних моментів. Глибина регулювання АРП може виявитися недостатньою. Немає налаштування порогу АРП. Це на мій погляд не завжди ок бо слухати шум який давить на вуха - це утомляє. Немає швидкого відпускання АРП - це приведе до того, що після вимкнення дуже потужної станції час до відновлення підсилення тракту може бути дуже великий та ми пропустимо відповідь слабкої станції. У схемі BFO нема перемикання USB/LSB. Перемикати бокову вибираючи частоту ГПД не зовсім бажано бо якщо частота нижча за приймаєму то будуть спури (уражені точки).
Але це все таке - можна виправити буде у другій версії

Re: Простий транзисторний трансивер Бджілка (BeeJT TRX)
Додано: Сер квітня 02, 2025 4:48 pm
Юрий
UR5FFR писав: ↑П'ят лютого 21, 2025 8:10 pm
BPF на 4ри бенда - 80/40/20/15bpf.jpg
Схємку та пєчатку можна глянути хоч одним оком?
Re: Простий транзисторний трансивер Бджілка (BeeJT TRX)
Додано: Сер квітня 02, 2025 8:20 pm
UR5FFR
Юрий писав: ↑Сер квітня 02, 2025 4:48 pm
UR5FFR писав: ↑П'ят лютого 21, 2025 8:10 pm
BPF на 4ри бенда - 80/40/20/15bpf.jpg
Схємку та пєчатку можна глянути хоч одним оком?
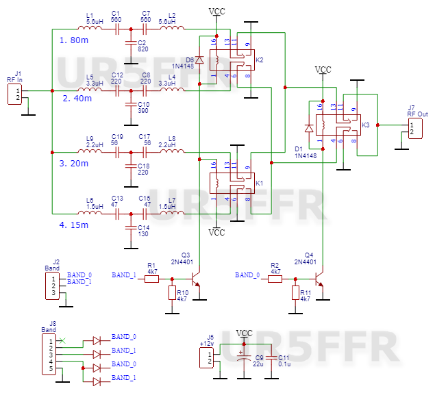
Прожект ще не розшарював тому печатка буде пізніше. Блок не потребує налаштування, самі фільтри досить широкосмугові. З метою спрощення вибрано 4 основні бенда - 80/40/20/15 метрів. Планується ще як мінімум одна версія плати BPF яка б закривала усі бенди. Схема та АЧХ наступні

- Schematic_BeeJT-TRX-BPF-4-band_wm_2025-04-02.png (71.49 Кіб) Переглянуто 71307 разів
Також зібрано та протестовано плату аттенюатора та ПВЧ. Плата вийшла проста та не потребує налаштування.
Параметри ПВЧ наступні: P1db = +6dBm, Gain=15.5dB, IIP3=+19dBm, OIP3=34.5dBm

- Schematic_BeeJT-TRX-ATT-PRE_wm_2025-04-02.png (58.85 Кіб) Переглянуто 71305 разів
Re: Простий транзисторний трансивер Бджілка (BeeJT TRX)
Додано: Чет квітня 03, 2025 1:59 pm
UR5VFT
- Андрій. s9018 це майже наші кт368. можна їх застосувати?
Re: Простий транзисторний трансивер Бджілка (BeeJT TRX)
Додано: Чет квітня 03, 2025 2:37 pm
UR5FFR
Замість S9018 можна використовувати будь-які малопотужні транзистори з Ft >= 250-300MHz. Наприклад 2N3903, 2N3906, 2SC1907, КТ368. Не треба ставити в ВЧ 2N2222 бо в нього великі ємності, він підійде для комутації реле наприклад. В НЧ каскадах замість 2N4401/4403 можна ставити BC546/547/548 та комплементарні їм BC556/557/558. Також повинні працювати КТ3102, КТ3107 та інші низкочастотні з беттою 100 та вище.
S9018 у космодромі коштує 50 копійок. На алі приблизно та ж сама ціна. Тому не треба економити на сірниках
Re: Простий транзисторний трансивер Бджілка (BeeJT TRX)
Додано: П'ят квітня 04, 2025 9:15 pm
Ut5lp
UR5VFT писав: ↑Чет квітня 03, 2025 1:59 pm
- Андрій. s9018 це майже наші кт368. можна їх застосувати?
В усіх китайських мильницях з УКХ діапазоном в УКХ секціях вони стоять.Їх (приймачі)багато викидають.
радянські 368 і 355,325,316 можна використати.
Re: Простий транзисторний трансивер Бджілка (BeeJT TRX)
Додано: Нед квітня 06, 2025 10:19 pm
UR5FFR
Сьогодні буде багато новин. Зробив плату SSB-модулятора. Схема досить проста, хоча й попила трохи крові

Мікрофон електретний. Тестував з китайськім. Далі підсилювач НЧ на Q1, модулятор на Q2Q3, який представляє з себе половину перемножувача Гілберта, та емітерний повторювач на Q4, який приводить вихідний опір до 50ом. Реле на платі комутує сигнал на плату ППЧ в залежності від режиму роботи RX/TX.
Резистором R10 балансуємо модулятор по мінімуму несучої (замість мікрофона ставимо перемичку). R4 регулює підсилення НЧ та ступінь обмеження сигналу. Річ у тому що модулятор починає симетрично обмежувати сигнал якщо він перевищує декілька сотень мв. Модулятор на виході може максимально розвивати до 1,5Vpp (500mVrms) на навантажені 50. Чому так багато? За це трохи пізніше
Плата живиться від 12в та споживає 30мА у режимі TX. У режимі RX споживання відсутнє бо живлення відключається за допомогою ключа Q6.
R4 в положенні 1/3 зверху. Обмеження майже нема (скрізь включений дільник 1:10)
R4 в середньому положенні. Середнє обмеження
R4 в положенні знизу. Максимальне обмеження