Сторінка 7 з 13
Re: Ламповий підсилювач потужності
Додано: Суб березня 29, 2025 2:32 pm
oldPsyho
UR5VFT писав: ↑Суб березня 29, 2025 1:45 pm
- Якщо лампочка 19-29 одна рекомендую. перевірено багаторазово і чому не згадуєте про гібридні каскади. працюють відмінно.. 73!
Як це не згадую? Ще й як))
Знайшов в себе готовий модуль з панельками під ГУ-19/ГУ-50.
Так що питання з лампами вирішене, буде 2хГУ-19
Re: Ламповий підсилювач потужності
Додано: Суб березня 29, 2025 3:08 pm
UR5FFR
А у катод качати не думав?

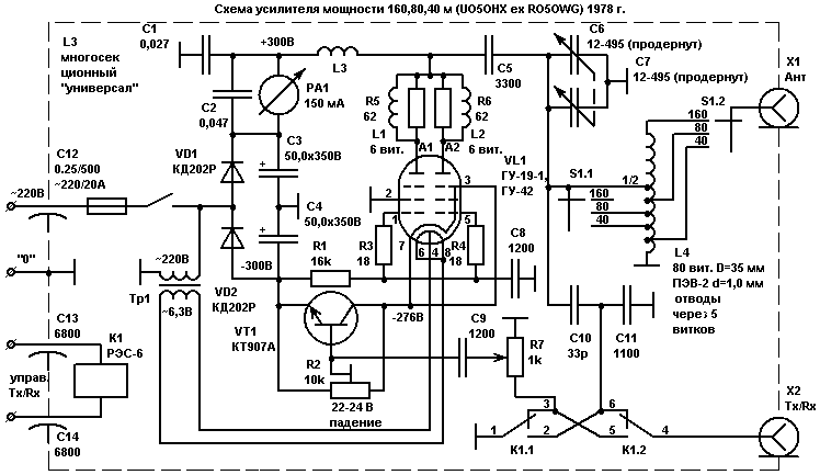
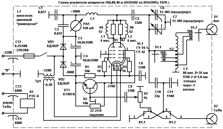
- tx_ampl.gif (12.63 Кіб) Переглянуто 58710 разів
Re: Ламповий підсилювач потужності
Додано: Суб березня 29, 2025 4:57 pm
oldPsyho
Можна й в катод, але там мощі тра більше, раз так вчетверо.
Re: Ламповий підсилювач потужності
Додано: Суб березня 29, 2025 5:02 pm
UR5FFR
Але буде широкосмугове узгодження. Суттєво спрощується схема бо не треба комутувати контура
Re: Ламповий підсилювач потужності
Додано: Суб березня 29, 2025 5:27 pm
oldPsyho
UR5FFR писав: ↑Суб березня 29, 2025 5:02 pm
Але буде широкосмугове узгодження. Суттєво спрощується схема бо не треба комутувати контура
А давай))
Тільки вроді ж ГУ-19/29 в катод не качають. Зазвичай ставлять ГУ50, 6П36-44-45С та їм подібні.
Re: Ламповий підсилювач потужності
Додано: Суб березня 29, 2025 8:05 pm
UR5VFT
UR5FFR писав: ↑Суб березня 29, 2025 3:08 pm
А у катод качати не думав?tx_ampl.gif
- дуже невдала схема. для прикладу ось така працювала у багатьох. у мене з 2мя гу72 у друга 4-гу50.зверніть увагу на подачу плюса при передачі. 73!
Re: Ламповий підсилювач потужності
Додано: Суб березня 29, 2025 8:36 pm
UR5FFR
oldPsyho писав: ↑Суб березня 29, 2025 5:27 pm
Тільки вроді ж ГУ-19/29 в катод не качають. Зазвичай ставлять ГУ50, 6П36-44-45С та їм подібні.
Це всьо условності. Качати в катод можна будь-яку лампу.
UR5VFT писав: ↑Суб березня 29, 2025 8:05 pm
дуже невдала схема
Так, треба запирати лампу при RX.
Re: Ламповий підсилювач потужності
Додано: Суб березня 29, 2025 8:46 pm
UR5VFT
- на прохання того, хто зателефонував 73!
Re: Ламповий підсилювач потужності
Додано: Суб березня 29, 2025 9:41 pm
Андрій_UR3ILF
UR5FFR писав: ↑Суб березня 29, 2025 8:36 pmЦе всьо условності. Качати в катод можна будь-яку лампу.
Не всi. ГУ19/29 це променеві тетроди у яких у балоні конструктивно з катодом з'єднані променеві пластини. У схемі із загальною сіткою на ВЧ діапазонах позитивний зв'язок i збуджуються.
У 6П45С ці промені на окремій ніжці, яка заземляється по ВЧ. Цю прохідну ємність ГУ19/29 можна нейтралізувати, але воно того не варто. 6П14 та 6П15 теж така рiзниця.
Пробував рокiв 30 тому ГУ29 в гібридній схемі і нічого гарного не вийшло. Тільки у сітку качати. Резистор 50 ом на землю та 6-7 ватів на вхід. На виході 100 Вт.
Re: Ламповий підсилювач потужності
Додано: Суб березня 29, 2025 10:05 pm
UR5FFR
Андрій_UR3ILF писав: ↑Суб березня 29, 2025 9:41 pmГУ19/29 це променеві тетроди у яких у балоні конструктивно з катодом з'єднані променеві пластини.
Так, дійсно, в катод качати не вийде. А жаль