Сторінка 7 з 10
Re: ГСС "дешево та сердито"
Додано: Вів червня 20, 2023 9:28 am
UR5VCP
Заміряв діапазон регулювання рівня сигналу: від S4 до +50 (при включеному -20дБ аттенюаторі трансивера), або ж від S9 до +60 і в зашкал. Діапазон регулювання більше 60дБ, Андрію, а так має бути? (міряв трансивером, переміряю мілівольтметром - напишу).
Ну, що, робити два атт по -20, на окремих страшно екранованих модулях?
Ось вихід, резистор R1 і R2 норм? Робить ніби нормально без спортворень, сигнал на детектор брати до R2, чи після?
Re: ГСС "дешево та сердито"
Додано: Вів червня 20, 2023 11:53 am
UR5FFR
А ти адешку калібрував? У них кількість мв/дб для кожної мікросхеми своє. Треба калібрувати якось
Re: ГСС "дешево та сердито"
Додано: Вів червня 20, 2023 12:01 pm
UR5VCP
нєа, я хз як... хоча чого хз... Виставляємо максимально можливу для вимірювання напругу, дивимось значення, ну і потім трошки меншу, дивимось значення, ну а далі вже треба думати....

- Screenshot_54.jpg (12.6 Кіб) Переглянуто 26230 разів
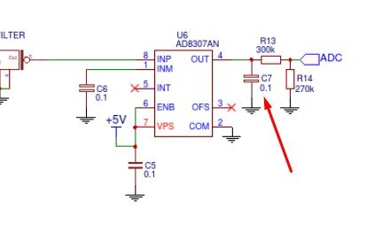
а він до р13 чи опосля має бути??? і взагалі, а тут треба той поділювач? адшка до 3 вольт вихода, при 5вольтовому живленні, стмка має теж до 3,3 розмірність...
По вихідних ланцюжках я так зробив? Опір в емітері нормально буде так?
Re: ГСС "дешево та сердито"
Додано: Вів червня 20, 2023 12:08 pm
UR5FFR
UR5VCP писав: ↑Вів червня 20, 2023 12:01 pmПо вихідних ланцюжках я так зробив? Опір в емітері нормально буде так?
Так усе норм
UR5VCP писав: ↑Вів червня 20, 2023 12:01 pmВиставляємо максимально можливу для вимірювання напругу, дивимось значення, ну і потім трошки меншу, дивимось значення, ну а далі вже треба думати....
Шо тут думати? В тебе є два значення вихідної напруги та два значення з адешки. Розраховуєш скільки мв/дб дає адешка.
UR5VCP писав: ↑Вів червня 20, 2023 12:01 pmа він до р13 чи опосля має бути??? і взагалі, а тут треба той поділювач? адшка до 3 вольт вихода, при 5вольтовому живленні, стмка має теж до 3,3 розмірність...
До Р13. Після нього можна одразу на вхід АДЦ стмки подавати. В мене там дільник бо АДЦ в атмезі працює з референсом 1.1в
Re: ГСС "дешево та сердито"
Додано: Вів червня 20, 2023 12:12 pm
UR5VCP
а говориш думки читати не вмієш

Про дільник тільки подумав ) Да, зроблю пару-тройку точок виміру, і по них буду вже бачити розмірність.
Re: ГСС "дешево та сердито"
Додано: Вів червня 20, 2023 12:53 pm
Sergii
Після R13 обовязково повинен бути конденсатор.
Re: ГСС "дешево та сердито"
Додано: Вів червня 20, 2023 12:58 pm
UR5VCP
Sergii писав: ↑Вів червня 20, 2023 12:53 pm
Після R13 обовязково повинен бути конденсатор.
я напряму пустив. хоча там можна поставити просто рц цепочку, аби не було пульсацій, хоча я це і програмно можу зробити, будь-який метод математичний, не проблема.
Re: ГСС "дешево та сердито"
Додано: Суб червня 24, 2023 9:59 am
UR5VCP
Так, завелося ЦАП на керування польовичками, все робить. Тепер логіка:
якщо потрібні великі рівні сигналу - то атенюатори офф
по ходу зменшення рівня - вмикаємо першу ступінь -20
потім далі вмикаємо другу -20
на виході каскаду (на точці вимірювання) таким чином підтримуємо напругу, в межах вимірювання адшки.
Правильно?
До речі, ніхто і не сказав, міряти напругу ДО чи ПІСЛЯ резистора на 50 ом, (R2 на схемі вище) я так вважаю що після.
PS жара капець. Робити шось можна тільки ранесенько, бо ввечері вже тільки вирубитись хочеться.
Re: ГСС "дешево та сердито"
Додано: Суб червня 24, 2023 6:31 pm
UR5FFR
UR5VCP писав: ↑Суб червня 24, 2023 9:59 am
Так, завелося ЦАП на керування польовичками, все робить. Тепер логіка:
якщо потрібні великі рівні сигналу - то атенюатори офф
по ходу зменшення рівня - вмикаємо першу ступінь -20
потім далі вмикаємо другу -20
на виході каскаду (на точці вимірювання) таким чином підтримуємо напругу, в межах вимірювання адшки.
Правильно?
Так, усе вірно. Скільки діапазон регулювання каскаду на 998му получився? Повинно давати десь під 30дб
UR5VCP писав: ↑Суб червня 24, 2023 9:59 am
До речі, ніхто і не сказав, міряти напругу ДО чи ПІСЛЯ резистора на 50 ом, (R2 на схемі вище) я так вважаю що після.
Цікаве питання

На мій погляд треба міряти до резистора. Но напругу виставляти у два рази більше. Коли треба 1в то колом АРП ти перед резистором виставляєш 2в - тоді на навантаженні 50ом отримуєш 1в.
Тобто в тебе генератор з вихідним опором 50ом. Його шкала вихідного рівня розмічена для 50ом навантаження. А без навантаження він видає удвічі більшу напругу
Re: ГСС "дешево та сердито"
Додано: Суб червня 24, 2023 6:57 pm
UR5VCP
UR5FFR писав: ↑Суб червня 24, 2023 6:31 pm
UR5VCP писав: ↑Суб червня 24, 2023 9:59 am
Так, завелося ЦАП на керування польовичками, все робить. Тепер логіка:
якщо потрібні великі рівні сигналу - то атенюатори офф
по ходу зменшення рівня - вмикаємо першу ступінь -20
потім далі вмикаємо другу -20
на виході каскаду (на точці вимірювання) таким чином підтримуємо напругу, в межах вимірювання адшки.
Правильно?
Так, усе вірно. Скільки діапазон регулювання каскаду на 998му получився? Повинно давати десь під 30дб
у мене ж два каскади послідовно, я вже писав: "Заміряв діапазон регулювання рівня сигналу: від S4 до +50 (при включеному -20дБ аттенюаторі трансивера), або ж від S9 до +60 і в зашкал. "
UR5FFR писав: ↑Суб червня 24, 2023 6:31 pm
Цікаве питання На мій погляд треба міряти до резистора. Но напругу виставляти у два рази більше. Коли треба 1в то колом АРП ти перед резистором виставляєш 2в - тоді на навантаженні 50ом отримуєш 1в.
Тобто в тебе генератор з вихідним опором 50ом. Його шкала вихідного рівня розмічена для 50ом навантаження. А без навантаження він видає удвічі більшу напругу
Питання дійсно цікаве. При ввімкнені антенного входа трансивера амплітуда одна, при вмиканні внутрішнього АТТ -20 трансивера - напруга друга. І це не саморобка, це заводський айком... Як тут робити стабілізацію? Мабудь таки після резистора, а в ідеалі після першого АТТ, але там не вистачить чутливості мабудь... Блін. бачу шо з математикою тут доведеться неслабо погратися.
Помітив ще один момент - Якщо ввімкнено трансивер без АТТ (я про внутрішній, трансиверовський -20) то сигнал спотворений, таке враження що там опір набагато менше 50 Ом, вихідний каскад перевантажений, получаємо "ступіньку" при переході синуса через "0" на спаді напруги, а от з АТТ - все супер!
Стане прохолодніше - підключатиму резистори на вихід генератора, і попробую добитися такого ж спотворення, аби прикинути який же опір там получається. З іншого боку, там не просто активна нагрузка, там же контура пдф... Зараз робити нічого не можливо. Засинаю за столом...