Сторінка 8 з 9
Re: "Народний" Трансивер на базі ESP32-A1S
Додано: Пон травня 29, 2023 2:33 am
UR5FFR
Ось чоловік теж будує SDR трансівер на ESP32
https://www.youtube.com/@na5y
Re: "Народний" Трансивер на базі ESP32-A1S
Додано: Пон травня 29, 2023 12:53 pm
Almaro1741
Дякую, бачив. На A1S схема не оптимальна. Допоможете з трансформаторами для половини напруги?) Я не сильно розуміюсь в цьому. Наскільки я розу, трансформатор для гальванічної розв'язки інжекторна живлення, і корисного сигналу, а от на чому його зробити, я кількість витків, яка для цього потрібна я не маю уявлення.
Re: "Народний" Трансивер на базі ESP32-A1S
Додано: Вів березня 19, 2024 8:17 pm
UR5FFR
Та я ж накидав вам схем - беріть та копіюйте

Спробував відкрити ваш прожект в редакторі (я працюю в десктопному клієнті) - щось воно не хоче, мабуть тому що у вас "про" версія а у мене звичайна стандарт
Re: "Народний" Трансивер на базі ESP32-A1S
Додано: Вів березня 19, 2024 8:18 pm
Almaro1741
Re: "Народний" Трансивер на базі ESP32-A1S
Додано: Пон січня 13, 2025 10:49 am
Almaro1741
Вітання. Пройшло багато часу. На сьогодні, готова і замовлена плата передньої панелі. Пройшли конструктивні зміни.
1. тепер панель є автономною, містить на собі все для роботи з сигналом. Вхід вихід IQ, обробка, дисплей енкодери і т.д. РЧ частина в процесі. Наразі можна використовувати як панорамну приставку до трансивера.
Re: "Народний" Трансивер на базі ESP32-A1S
Додано: Пон січня 13, 2025 10:59 am
Almaro1741
Плата має 2 енкодера. Валкодер, та 5 кнопок для керування. Вхід мікрофона, вихід на динамік, також вхід і вихід IQ сигналу. Великий розьєм для зʼєднання з нижньою платою, яка матиме на собі аналогову частину. Для панорамної приставки вона не потребується.
Re: "Народний" Трансивер на базі ESP32-A1S
Додано: Пон січня 13, 2025 11:44 am
UR5FFR
А де схема?
Re: "Народний" Трансивер на базі ESP32-A1S
Додано: Вів січня 14, 2025 12:17 pm
Almaro1741
на схемі з модемом нема трансформаторів. прийде час, займусь. зараз поки очікую передню панель для відладки коду, і тестування.
Re: "Народний" Трансивер на базі ESP32-A1S
Додано: Вів січня 14, 2025 12:20 pm
Almaro1741
друковані плати вже в дорозі, будемо тестувати
Re: "Народний" Трансивер на базі ESP32-A1S
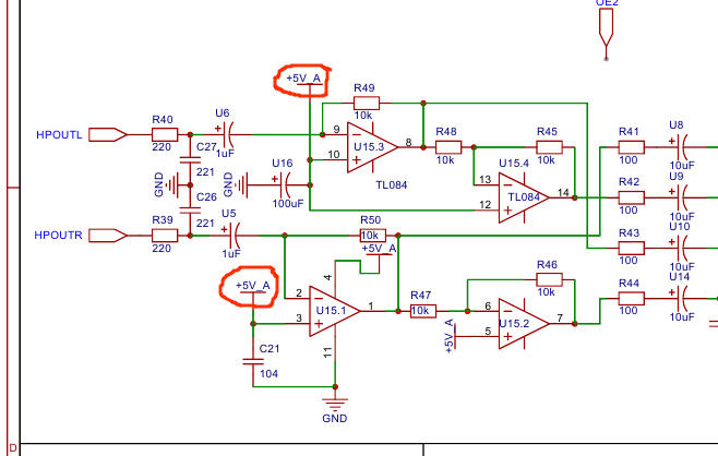
Додано: Вів січня 14, 2025 12:54 pm
UR5FFR
Воно не буде працювати
На неінвертуючі входи потрібно подавати пів напруги живлення операційного підсилювача

- Screenshot_2025_01_14-2.png (48.41 Кіб) Переглянуто 31476 разів
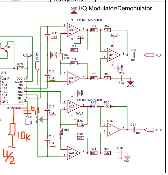
Тут також пів живлення (2.5в) та зменшити ємности з 104 до 103...223

- Screenshot_2025_01_14-3.png (78.65 Кіб) Переглянуто 31476 разів
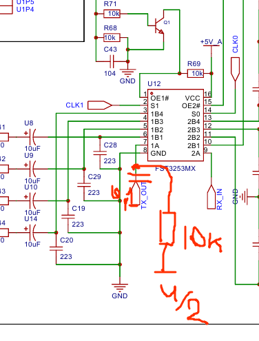
По ТХ теж потрібно пів живлення (2.5в) бо інакше у комутатора ростуть спотворення

- Screenshot_2025_01_14-4.png (45.91 Кіб) Переглянуто 31476 разів
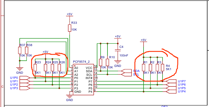
Для 8574 підтягуючі резистори непотрібні бо вони є всередині (див. даташит)

- Screenshot_2025_01_14-1.png (44.1 Кіб) Переглянуто 31476 разів