Сторінка 1 з 2
Відновлення, запуск та експлуатація ламп
Додано: Пон липня 24, 2023 2:58 pm
Пенсіонер
Re: Відновлення, запуск та експлуатація ламп
Додано: Пон липня 24, 2023 5:32 pm
UR5FFR
Re: Відновлення, запуск та експлуатація ламп
Додано: Пон липня 24, 2023 6:00 pm
UR5FFR
Пенсіонер писав: ↑Пон липня 24, 2023 2:58 pm
Термін служби радіоламп.zip
Корисна інформація стосовно відновлення ламп з цього документу

- lamp_recovery.png (80.3 Кіб) Переглянуто 42905 разів
І приклад відновлення 6П45С з контролем струму термоемісії
Re: Відновлення, запуск та експлуатація ламп
Додано: Пон липня 24, 2023 6:09 pm
Пенсіонер
Re: Відновлення, запуск та експлуатація ламп
Додано: Пон липня 24, 2023 6:14 pm
Пенсіонер
Трохи про відновлення.

- 990824.jpg (27.55 Кіб) Переглянуто 42896 разів
Re: Відновлення, запуск та експлуатація ламп
Додано: Пон липня 24, 2023 6:26 pm
UR5FFR
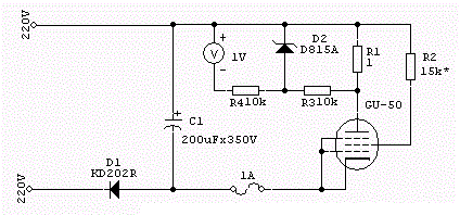
Тренування ГУ-50 від Vytas, LY3BG. Переклад з литовського

- GU-50tren.gif (11.87 Кіб) Переглянуто 42896 разів
Re: Відновлення, запуск та експлуатація ламп
Додано: Суб вересня 30, 2023 5:57 pm
Пенсіонер
Re: Відновлення, запуск та експлуатація ламп
Додано: Суб вересня 30, 2023 7:18 pm
UR5FFR
В мене є деяка кількість 6Ф12П на яких я вирішив проекспериментувати по відновленню емісії. У довідниковому режимі при аноді та другій сітці 150в струм аноду повинен бути у межах 9...17мА. Більшість з моїх ламп мали струм 5-7мА. Але декілька - 8-9мА. Тобто вони на нижньому рубежі. З ними й працював. Подавав с ЛБЖ накал 9,5в протягом 4-5 хвилин. Вівся контроль струму але він не перевищував штатний більш ніж у півтора рази. Тобто замість 330мА струм був десь 500-400мА. Після такого "прожарювання" струм аноду піднімався на 20-30% до 10-12мА. Тобто така лампа вже знаходиться у зоні "працездатних".
У реальній схемі лампи ще не перевіряв, але не думаю що будуть проблеми
Re: Відновлення, запуск та експлуатація ламп
Додано: Суб вересня 30, 2023 8:16 pm
Пенсіонер
Re: Відновлення, запуск та експлуатація ламп
Додано: Вів липня 23, 2024 10:30 pm
Пенсіонер
Initial / recovery of the power RF tubes
http://dl2kq.de/pa/1-32.htm