Сторінка 1 з 2
Декілька напруг з однієї обмотки трансформатора
Додано: Нед серпня 20, 2023 6:12 pm
UR5FFR
Виніс в окремий топік
Отримання двох напруг з однієї обмотки

- два напряжения с одной обмотки.gif (14.18 Кіб) Переглянуто 44346 разів
Re: Декілька напруг з однієї обмотки трансформатора
Додано: Чет серпня 24, 2023 1:33 am
UR5VFT
- 150 та 300 вольт отримано з однієї обмотки ось так - може комусь буде в нагоді таке рішення -
ще і мінус..
Re: Декілька напруг з однієї обмотки трансформатора
Додано: Чет серпня 24, 2023 9:56 am
UR5FFR
UR5VFT писав: ↑Чет серпня 24, 2023 1:33 am
- 150 та 300 вольт отримано з однієї обмотки ось так - може комусь буде в нагоді таке рішення -
ще і мінус..
Щось мені муляла запропонована вами схема. Вирішив прогнати у симуляторі. Отримав зовсім інші напруги ніж очікував. Воно може так і треба але на вашій схемі написано +280в та +560в які отримуються з ~200в

- triple voltage 3.png (17.84 Кіб) Переглянуто 44265 разів
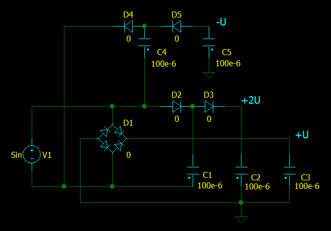
Щоб отримати правильні напруги +U/+2U/-U треба змінити підключення випрямляча для отримання негативної напруги. Ось так

- triple voltage 2.png (18.1 Кіб) Переглянуто 44265 разів
Або ще один варіант

- triple voltage 1.png (16.51 Кіб) Переглянуто 44265 разів
Re: Декілька напруг з однієї обмотки трансформатора
Додано: Чет серпня 24, 2023 10:22 am
UR5VCP
На самій нижній схемі - питання - а С4 полярний електроліт, він не образиться в плані змінної напруги на ньому? Бо хочу робити саме таку схему, подвоєння навряд, воно мені не потрібне, транс у мене від "Ригонди", там просто стабілізатори будуть електронні, ну і мінус 25 треба, застабілізую з такої схеми, чи краще мотнути окремо обмотку, ток там мізерний, просвіт у транса є, можна просунути 0,2мм проводом обмоточку, стабілізатору буде життя полегшене, намотаю 17В а потім випрямляч та стаб на -25...
Re: Декілька напруг з однієї обмотки трансформатора
Додано: Чет серпня 24, 2023 10:25 am
oldPsyho
А можна ще й так, якщо дуже треба мінус
Re: Декілька напруг з однієї обмотки трансформатора
Додано: Чет серпня 24, 2023 10:30 am
UR5VCP
oldPsyho писав: ↑Чет серпня 24, 2023 10:25 am
А можна ще й так, якщо дуже треба мінус
це при умові, що один з виводів живлення заземлено. Але, аби прибрати фон, рекомендується землити живлення через "штучний ноль", тобто берем резистор змінний, ом так на 300-500, краями на накал, а серединкою на масу. І крутимо так, аби фон зник раз і назавжди. ))
А краще підперти трошки плюса на накал, але тут я не знаю, як на мене то ця ідея потребує дослідження.
Re: Декілька напруг з однієї обмотки трансформатора
Додано: Чет серпня 24, 2023 11:10 am
UR5FFR
UR5VCP писав: ↑Чет серпня 24, 2023 10:22 am
На самій нижній схемі - питання - а С4 полярний електроліт, він не образиться в плані змінної напруги на ньому?
Ні, там звичайний електролит. Його правий кінець заряджається та розряджається через діоди. Ця схема не оригінальна, її можна знайти в сеті

- kak_poluchit_razlichnyye_napryazheniya_ot_transformatora_4.gif (7.04 Кіб) Переглянуто 44249 разів
Re: Декілька напруг з однієї обмотки трансформатора
Додано: Чет серпня 24, 2023 3:43 pm
UR5VFT
- схема не моя с форума Ромаса..а тема цікава..
Re: Декілька напруг з однієї обмотки трансформатора
Додано: Чет серпня 24, 2023 4:10 pm
UR5VCP
класика жанра, але коли електроліт в помножувачі то мене трошки лякає
Re: Декілька напруг з однієї обмотки трансформатора
Додано: Чет серпня 24, 2023 5:35 pm
Пенсіонер
А ці чудові програми здатні розраховувати навантаження по струму на кожному з виходів, при навантаженні джерела максимальним струмом?
Якщо так, то який результат? Тобто, яка частка струму навію трансформатора буде на кожному виході? І чи можна виявити залежність навантаження по струму для всіх виходів випрямляча?