Активна вулична КВ антенна

Відповісти
Weezerspoon
Повідомлень: 77
З нами з: Нед березня 31, 2024 8:00 pm
Has thanked: 17 times
Been thanked: 28 times

Активна вулична КВ антенна

Повідомлення Weezerspoon »

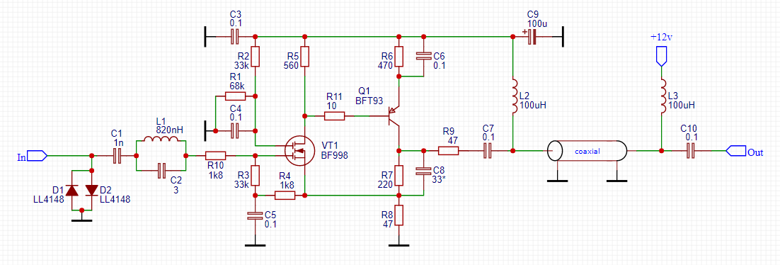
Всім привіт. Короче дістали мене шуми особливо на 80 і 40, ефір можливо слухати тільки на коли відсутнє світло. Вчора вирішив вийти з будинку до гаража і ввімкнути там приймач. До гаража метрів 10 і на диво весь електромагнітний смог зник практично безслідно) тільки 80м чуть шумить але не порівняти з тим що в квартирі. Пробував з антенним підсилювачем що нижче на малюнку. Підключав його через метрів 3 кабелю а антеною слугував невеличкий провід 30-40 см, якщо без кабелю то результат гірший і рівень сигналу зростав коли доторкнутися рукою до маси,кабель мабуть виступає в ролі противовісу.
Я от думаю сховати оце добро в пластикову трубу і на мачті 2-3 метри поставити у себе на гаражі.А от тепер питання як заживити по кабелю цей підсилювач? І який кабель придбати для цього, загальна дожина з всіма заворотами і заходом до квартира сягне метрів 15+-.
Вкладення
Schematic_Whip LNA_2021-08-28.png
Schematic_Whip LNA_2021-08-28.png (39.89 Кіб) Переглянуто 42484 разів
UR5FFR
Повідомлень: 1393
З нами з: Пон вересня 12, 2022 4:04 pm
Has thanked: 124 times
Been thanked: 792 times

Re: Активна вулична КВ антенна

Повідомлення UR5FFR »

Живлення для антенних підсилювачів робиться за стандартною схемою ось так
Screenshot_2024_11_07-1.png
Бажано щоб БЖ мав захист від короткого замикання на випадок якщо кабель десь переб'ється або ще щось трапиться.
Кабель беремо любий. Наприклад телевізійний 75ти омний - в мене приймальні антени так працюють.
Weezerspoon писав: Чет листопада 07, 2024 6:32 pm Підключав його через метрів 3 кабелю а антеною слугував невеличкий провід 30-40 см, якщо без кабелю то результат гірший і рівень сигналу зростав коли доторкнутися рукою до маси,кабель мабуть виступає в ролі противовісу.

 
Тут треба розуміти що оцей шматок кабелю від підсилювача працює як антена. Це основний принцип як працюють усі короткі міні-віпи - це ємнісне навантаження з фідером випадкової довжини який є часткою антени і теж приймає. Тому коли ви підключите до цього віпу метрів 10-15 кабелю увесь вау-еффект може пропасти, бо цей кабель по дорозі до приймача збере увесь бруд і може бути теж саме. А може й не бути - це треба лише випробувати на місці. Я би рекомендував зробити запірні дроселя на кабелі. Один - перед приймачем. Другий - на відстані десь 2-3 метри від підсилювача. Берете велике феритове кільце та по максимуму намотуєте туди кабелю скільки влізе. Можна декілька таких дроселів послідовно поставити - гірше не буде. Отже експериментуйте.
 
Weezerspoon
Повідомлень: 77
З нами з: Нед березня 31, 2024 8:00 pm
Has thanked: 17 times
Been thanked: 28 times

Re: Активна вулична КВ антенна

Повідомлення Weezerspoon »

Дякую за відповідь, от саме я і думав про те що кабельом до хати наловлю знову шумів і толку з зовнішнього розташування антени не буде.А якщо на кабель понадівати жменю феритових кілець малого діаметру?Чи таки потрібно декілька витків?Десь у мене лежало до 10 метрів телевізійного кабелю, візьму спробую як буде ефект то придбаю потрібну довжину.
​​​​​​
UR5FFR
Повідомлень: 1393
З нами з: Пон вересня 12, 2022 4:04 pm
Has thanked: 124 times
Been thanked: 792 times

Re: Активна вулична КВ антенна

Повідомлення UR5FFR »

Якщо просто надівати кільця  на кабель то невелика індуктивність виходить. Можна взяти ферит від відхиляючої системи старого телевізору та на ньому намотати десь 10-15 витків. Треба експериментувати. Якщо є якийсь сдр то зручно по ньому контролювати результат
 
technotrasher
Повідомлень: 14
З нами з: Пон листопада 25, 2024 6:09 pm
Позивний: UT3UAJ
Has thanked: 5 times

Re: Активна вулична КВ антенна

Повідомлення technotrasher »

Кольцо для фильтра подойдет такое? - https://radiodetali.com.ua/ua/product/f ... -okr-34266
 
 
UR5FFR
Повідомлень: 1393
З нами з: Пон вересня 12, 2022 4:04 pm
Has thanked: 124 times
Been thanked: 792 times

Re: Активна вулична КВ антенна

Повідомлення UR5FFR »

Підійде, синій епкос 87й матеріал гарно працює на КВ в усіляких балунах та ШПТЛ
technotrasher
Повідомлень: 14
З нами з: Пон листопада 25, 2024 6:09 pm
Позивний: UT3UAJ
Has thanked: 5 times

Re: Активна вулична КВ антенна

Повідомлення technotrasher »

еще есть кольцо от Amidon T130-1 но тут полоса 0.5 Mhz - 5 Mhz.
но зато кольцо судя по цене может быть и оригинальным. кстати есть ли способы проверить оригинал или очередная подделка. я не встречал описания достоверного про проверку ферритов не используя дематериализатор и синхрофазотрон.
UR5FFR
Повідомлень: 1393
З нами з: Пон вересня 12, 2022 4:04 pm
Has thanked: 124 times
Been thanked: 792 times

Re: Активна вулична КВ антенна

Повідомлення UR5FFR »

technotrasher писав: Сер листопада 27, 2024 9:34 pm еще есть кольцо от Amidon T130-1 но тут полоса 0.5 Mhz - 5 Mhz
 
Воно не підійде. З імпорту потрібен 43й або 73й матеріали. Потрібен матеріал з вісокою магнітною проникністю
Відповісти