Сторінка 1 з 1
Мікрофонний підсилювач - ограничувач трансивера.
Додано: Нед грудня 08, 2024 9:17 am
Юрий
Зібрав плату Клопіка працює добре но мікрофонний підсилювач хотілося б з компресором.Є мікросхема ВА3308 .Погуглив декілька схем но дуже багато об'вязки та ні на всіх схемах є регулятор компрессі. Поділіться будь ласка схемоюможе є в кого?
Re: Мікрофонний підсилювач - ограничувач трансивера.
Додано: Нед грудня 08, 2024 1:31 pm
UR5VFT
зверніть увагу на SSM2167
Re: Мікрофонний підсилювач - ограничувач трансивера.
Додано: Нед грудня 08, 2024 2:59 pm
UR5FFR
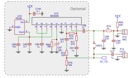
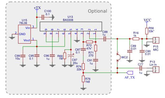
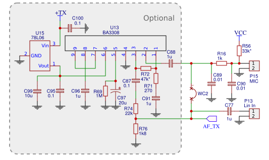
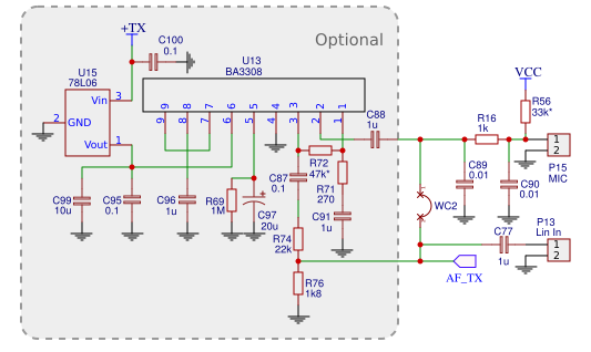
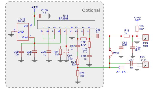
BA3308 має два канала. Я використовував лише один і робив ось так:

- Screenshot_2024_12_08-1.png (39.24 Кіб) Переглянуто 61052 разів
R74R76 - це дільник напруги бо вона дуже велика на виході для цього тракту. Ставте трімер та виставляйте яка вам потрібна. Співвідношення R71R72 задає рівень підсилення. R69C97 - стала часу.
PS
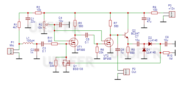
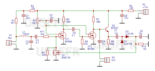
компресор можна зробити також на транзисторах - BA3308 для цього зовсім не потрібна

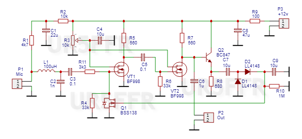
- Screenshot_2024_12_08-2.png (41.51 Кіб) Переглянуто 61052 разів
Re: Мікрофонний підсилювач - ограничувач трансивера.
Додано: Нед грудня 08, 2024 5:29 pm
Юрий
А шо за перемичка wc2?
Re: Мікрофонний підсилювач - ограничувач трансивера.
Додано: Нед грудня 08, 2024 6:05 pm
UR5FFR
Вона вам не потрібна. То на випадок якщо мікрофон використовується без компрессора
Re: Мікрофонний підсилювач - ограничувач трансивера.
Додано: Пон травня 05, 2025 12:14 pm
UR5VFT
- но мікрофонний підсилювач хотілося б з компресором.-
Re: Мікрофонний підсилювач - ограничувач трансивера.
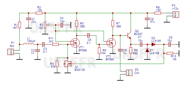
Додано: Пон травня 05, 2025 3:24 pm
oldPsyho
гмгм, от вам пару... ідей))
Re: Мікрофонний підсилювач - ограничувач трансивера.
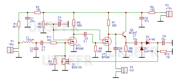
Додано: Пон травня 05, 2025 6:11 pm
UR5VFT
- прості схеми від Олега.