Комбінований ФНЧ та телеграфний фільтр

Відповісти
UR5FFR
Повідомлень: 1427
З нами з: Пон вересня 12, 2022 4:04 pm
Has thanked: 130 times
Been thanked: 821 time

Комбінований ФНЧ та телеграфний фільтр

Повідомлення UR5FFR »

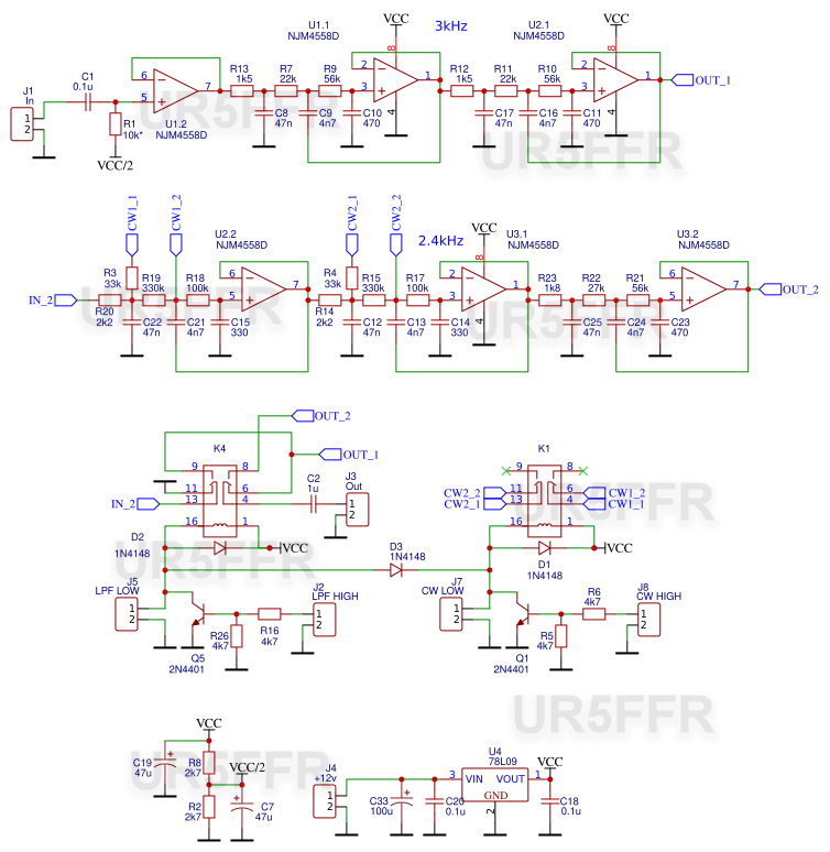
Експериментуя з схемами активних фільтрів в RFSim знайшов просте рішення як зробити перемикаємий фільтр. тобто він може працювати як ФНЧ 2,4кГц або як телеграфний фільтр з середньою частотою 650Гц. Схема була доповнена ФНЧ на 3кГц і ось що вийщло
Schematic_AF-LPF-CW-filter_2026-01-21 wm.png
Schematic_AF-LPF-CW-filter_2026-01-21 wm.png (150.55 Кіб) Переглянуто 14199 разів
Як це працює. U1.2 - буферний каскад. Вхідний опір задається резистором R1. ФНЧ 3кГц зроблено на U1.1 та U2.1. Він працює завжди. Якщо подати напругу на J2 (або закоротити J5) то спрацює реле K4 та підключить додатковий фільтр на U2.2, U3.1, U3.2 з частотою зрізу 2,4кГц.Реле K1 підключає R3 паралельно R19 та R4 паралельно R15. Це формує АЧХ фільтра низьких частот. Якщо подати напругу на J8 (або закоротити J7) то спрацює реле K1 та АЧХ зміниться на і буде мати вузьку смугу з центральною частотою 650Гц.
LPF 3000.png
LPF 3000.png (21.39 Кіб) Переглянуто 14199 разів
 
LPF 2400.png
LPF 2400.png (21.82 Кіб) Переглянуто 14199 разів
 
CW 650.png
CW 650.png (23.47 Кіб) Переглянуто 14199 разів
Фільтр зібрано на платі розмірами 100*50мм. Схему можна спростити прибравши ФНЧ 3кГц на U1.1 та U2.1 (наприклад якщо він вже є в основному тракті).
photo_2026-01-21_22-29-52.jpg
Роботу фільтра перевірено в реальному єфірі - працює очікувано. Телеграфний фільтр не дає дзвона. Ефект від вузького фільтра 2.4кГц досить помітний та суттєво зменшує рівень шуму.
В атачі в архіві моделі фільтрів для RFSim99
Вкладення
UR5FFR LPF-CW filter.zip
(5.92 Кіб) Завантажено 653 разів
seawar
Повідомлень: 18
З нами з: П'ят січня 16, 2026 9:25 pm
Позивний: UR5RBP
Has thanked: 7 times
Been thanked: 5 times

Re: Комбінований ФНЧ та телеграфний фільтр

Повідомлення seawar »

Робив якось схожий фільтр. На smd елементній базі. На CW реально допомагає, на SSB - так собі, шуми дійсно нижче, але й розбірливість гірша за рахунок обрізки ВЧ.
UR5FFR
Повідомлень: 1427
З нами з: Пон вересня 12, 2022 4:04 pm
Has thanked: 130 times
Been thanked: 821 time

Re: Комбінований ФНЧ та телеграфний фільтр

Повідомлення UR5FFR »

Схожих конструкцій багато, але в цій схемі вдалося досягти мінімалізму використовуючи ті ж самі ОУ як для ФНЧ так і для CW фільтрів. Зазвичай роблять окремі схеми фільтрів які потребують багато компонентів. Типовий CW фільтр це в середньому 4-5 ОУ та купа конденсаторів і резисторів. Добавте сюди ще два ФНЧ на 2-4 ОУ і ви отримаєте удвічі більше компонент.
 
UR5FFR
Повідомлень: 1427
З нами з: Пон вересня 12, 2022 4:04 pm
Has thanked: 130 times
Been thanked: 821 time

Re: Комбінований ФНЧ та телеграфний фільтр

Повідомлення UR5FFR »

Приїхали платки для фільтрів
Вкладення
photo_2026-03-19_18-44-45 (2).jpg
UR5FFR
Повідомлень: 1427
З нами з: Пон вересня 12, 2022 4:04 pm
Has thanked: 130 times
Been thanked: 821 time

Re: Комбінований ФНЧ та телеграфний фільтр

Повідомлення UR5FFR »

Нарешті дійшли руки спаяти та зняти АЧХ
photo_2026-04-25_18-07-09.jpg
АЧХ телеграфного фільтру вимірювалось через 6дб атенюатор
nwt.jpg
Відповісти