Антишумовий фільтр

Відповісти
UR5FFR
Повідомлень: 1452
З нами з: Пон вересня 12, 2022 4:04 pm
Has thanked: 132 times
Been thanked: 848 times

Антишумовий фільтр

Повідомлення UR5FFR »

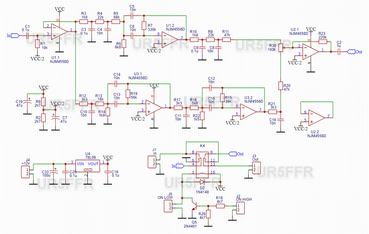
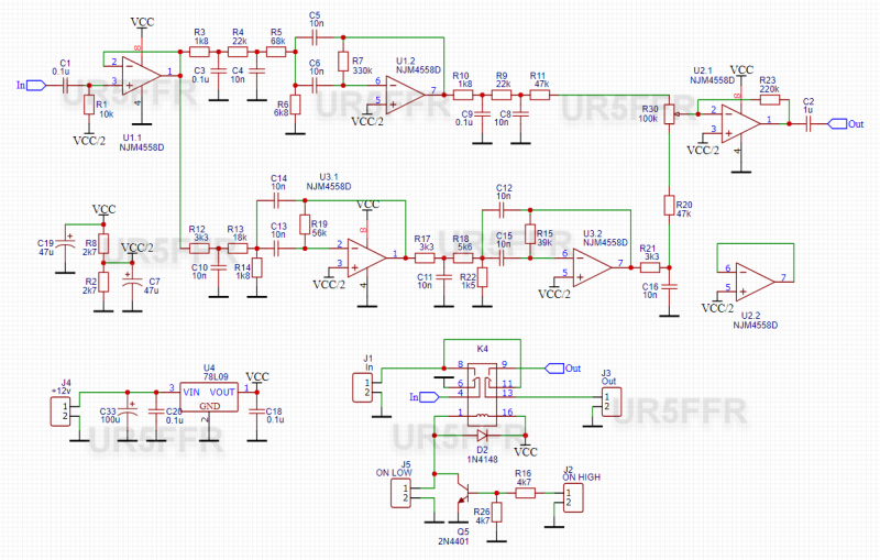
У чому суть - смуга SSB 3кГц, але спектр людського голосу досить нерівномірний та обмежений. Якщо зробити фільтр який виріже усе зайве то він буде працювати як шумоподавлювач. Ідея не моя - схема взята з HamRadio Magazine 1/1980 (стаття в атачі). Трохи поправлені номінали з контролем АЧХ. 
photo_2025-12-31_13-19-13.jpg
Фільтр має два канали - перший 300-400Гц, другий - 1,5-2,5кГц. На виході вони об'єднуються з регулюванням балансу для отримання потрібного тембру.
AF Voice Filter wm.png
Тепер головне - на мій погляд воно працює. Голос суттєво не спотворюється. Слабкі станції які йдуть на рівні шумів читаються краще. В атачі три семпла записаних на 80м. На цьому діапазоні у мене рівень шуму 9 балів. Дуже сильні QRM від вуличного освітлення. Упродовж фрагменту періодично включаю та виключаю фільтр. Зрозуміти де що дуже просто - якщо є зайвий шум то фільтр вимкнено.

1й семпл - можна оцінити як працює фільтр на сильних та слабких сигналах та невеликому пайлапі коли викликають декілька станцій
2й семпл - заважають станції під@рів
3й семпл - фільтр включено але змінюю тембр за допомогою R30 (у попередніх семплах він стоїть приблизно у середньому положенні може чуть більше у сторону НЧ)
Вкладення
Audio processor for receiver. Ham Radio Magazine 01 January 1980.pdf
(809.21 Кіб) Завантажено 1053 разів
3.mp3.zip
(88.84 Кіб) Завантажено 1009 разів
2.mp3.zip
(251.65 Кіб) Завантажено 1017 разів
1.mp3.zip
(697.82 Кіб) Завантажено 1035 разів
UR5FFR
Повідомлень: 1452
З нами з: Пон вересня 12, 2022 4:04 pm
Has thanked: 132 times
Been thanked: 848 times

Re: Антишумовий фільтр

Повідомлення UR5FFR »

Зробив декілька записів. На першому трекі послідовно переключаю фільтри у наступній послідовності: широкий ФНЧ, вузький ФНЧ, антишумовий фільтр. ФНЧ працюють ось такі https://www.qrzua.club/viewtopic.php?t=307
lpf-wide-narrow-voise-filter.mp3.zip
(1.81 МіБ) Завантажено 89 разів
На другому трекі включено антишумовий фільтр та змінюється регулятором тембр (співвідношення НЧ та ВЧ компонент)
voise-filter-change-tone.mp3.zip
(641.82 Кіб) Завантажено 93 разів
Ось як виглядає спектр після фільтру
voise-filter.png
voise-filter.png (19.18 Кіб) Переглянуто 2219 разів
Відповісти