ППЧ
-
- Повідомлень: 1211
- З нами з: Пон вересня 12, 2022 1:04 pm
- Has thanked: 85 times
- Been thanked: 640 times
Re: ППЧ
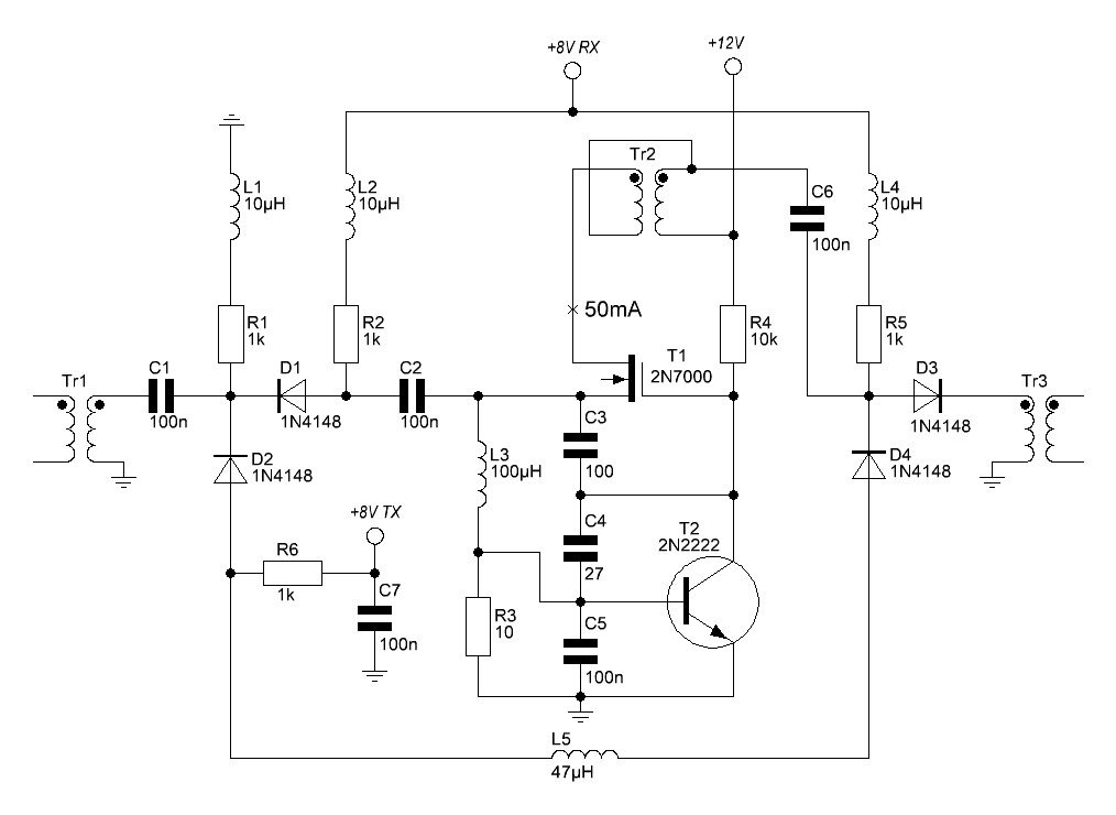
У BFP196 fT = 7.5 GHz. Для режиму як ви навели він слабкий, бо при струмі 70мА на ньому буде розсіюватися потужність Ik*(Vd-Ik*R4) = 0,07*(12-0,07*14) = 770мВт, що більш ніж максимальна по даташиту 700мВт. Йому потрібно 50мА при напрузі живлення 8в, бо в нього напруга колектора 12в максимум - він слабкий та свч-шний
При такому струмі колектору тут більш підходить BFG591, 2SC3357, 2SC3950, BFQ162
При такому струмі колектору тут більш підходить BFG591, 2SC3357, 2SC3950, BFQ162
-
- Повідомлень: 1211
- З нами з: Пон вересня 12, 2022 1:04 pm
- Has thanked: 85 times
- Been thanked: 640 times
Re: ППЧ
Так Vce=8в тому потужність 0,07*8=560мВт. Якщо дивитися далі у даташиті то там всюди 50мА/8в. А для шумів ще менще - 20мА/8в.
А у вас 70мА/12в і потужність буде 770мВт - він буде грітися або згорить. Корпус у нього чахоточний без радіатору, а ви його під 1Вт розігнати намагаєтесь
А у вас 70мА/12в і потужність буде 770мВт - він буде грітися або згорить. Корпус у нього чахоточний без радіатору, а ви його під 1Вт розігнати намагаєтесь

-
- Повідомлень: 1211
- З нами з: Пон вересня 12, 2022 1:04 pm
- Has thanked: 85 times
- Been thanked: 640 times
Re: ППЧ
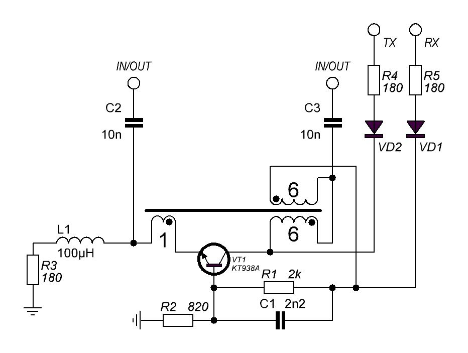
Перший раз чую що такий транзистор взагалі існує. Може КТ939?
Схема до речі невірна. Це "Norton amplifer". У нього співвідношення витків повинно бути не будь яким, а строго визначеним. Інакше вхідний/вихідний опір не буде дорівнювати 50ом І ще дуже велике питання стосовно стійкості до збуджування при реверсі. Наскільки я пам'ятаю щось таке було в Росі чи десь - воно не працює стабільно.
-
- Повідомлень: 587
- З нами з: П'ят жовтня 14, 2022 1:13 pm
- Звідки: KO40ig
- Позивний: UR5XOU
- Has thanked: 169 times
- Been thanked: 61 time
Re: ППЧ
Транзистор 2Т938А (На скільки я пам'ятаю, то 2Т це КТ)
На рахунок збудження... Можливо. Може порекомендуєте перевірену схему та купку транзисторів для ППЧ (частоти 55-72 мгц)?
На рахунок збудження... Можливо. Може порекомендуєте перевірену схему та купку транзисторів для ППЧ (частоти 55-72 мгц)?
- Вкладення
-
- Screenshot 2023-05-16 at 21-28-55 Архив Транзистор 2Т938А-2 позолота 100 грн. - Транзисторы Запорожье на BESPLATKA.ua 92593045.png (509.17 Кіб) Переглянуто 25648 разів