Сторінка 1 з 3
Все про ВЕРТИКАЛИ
Додано: П'ят квітня 28, 2023 11:06 pm
Breketon
Де знайти інформацію - як підключити вертикал двухпроводним фідером? Дякую
Re: Все про В Е Р Т И К А Л И
Додано: Суб квітня 29, 2023 12:15 am
UR5FFR
Який саме фідер ви плануєте використовувати? Зазвичай двопровідна лінія досить високоомна - 400..800ом. А чвертьхвильовий вертікал має опір 37ом - це на порядок менше. Тому вони трохи несумісні

Re: Все про В Е Р Т И К А Л И
Додано: Суб квітня 29, 2023 9:52 am
Breketon
Маю намір використати провід ПРППМ- 1,2 мм. Також через ВЧ безферітний трансформатор.
Пока зупинивсь на варіанті DL2KQ , як зроблю проміри самої антенни тоді буду щось думати.
Re: Все про В Е Р Т И К А Л И
Додано: Суб квітня 29, 2023 11:00 am
UR5FFR
На форумі DL2KQ є така інформація:
Плоский двухпроводный телефонный кабель ПРППМ 2 х 1,2мм (он обычно в полиэтиленовой изоляции черного цвета). Его волновое сопротивление 155 Ом, а Кук 0,71
І ще
Взять два тонких 50 Ом кабеля и сложить их вместе, оплетки соединить (и никуда больше не подключать), а центральные жилы использовать как симметричную линию 100 Ом.
Вочевидь що якщо узяти два 75ом кабелю то отримаємо 150ом лінію.
Але які будуть втрати у лініх з ПРППМ - невідомо. У цьому плані повітряна лінія більш приваблива бо має гарантовано низькі втрати при високому КСХ.
Так що лінія - це не проблема. Але проблема куди і як ви її будете підключати. Я поки не зовсім розумію що вам потрібно - ви даєте дуже мало інформації. Чи мова йде про однодіапазонну антену а лінія буде використовуватися як бюджетний фідер? Чи антенна багатодіапазонна? Чи це просто штир який є в наявності та який не резонує ні на одному з потрібних бендів та усе буде узгоджуватися після лінії тюнером? Безліч варіанті і кожен з них потребує різних рішень
Стосовно лінії з "лапши" ось цікава інформація - читаємо
звідси і далі.
Re: Все про В Е Р Т И К А Л И
Додано: Пон липня 10, 2023 11:37 pm
UR5VFT
Breketon писав: ↑П'ят квітня 28, 2023 11:06 pm
Де знайти інформацію - як підключити вертикал двухпроводним фідером? Дякую
- я так робив. вертикал та 3 противаги по 7.2 метри. а в друга ще й вони кому. на різні напрямки.
S тюнер саморобний
Re: Все про В Е Р Т И К А Л И
Додано: Чет липня 20, 2023 9:16 am
Пенсіонер
Re: Все про В Е Р Т И К А Л И
Додано: П'ят серпня 18, 2023 9:56 pm
Пенсіонер
Можливо комусь стане в нагоді.
Прототипом слугувала антена радіоаматора M3KXZ.
Ним був створений багатопасмовий варіант з двома однаковими елементами.
Я спростив до одного елемента на одне пасмо.
Прорахунки в MMANA дозволили створити просту за конструкцією антену на одне пасмо, яка має підсилення трішки більше ніж чверть хвильовий GP, але й більшу висоту.
Конструкція зрозуміла з файлу.
Реально – це два дроти різної довжини, які розташовані паралельно у вертикальній площині.
Розташовані в мене були на пластиковій вудці на планках з склотекстоліту.
Було створені і випробувані два варіанта: однопасмовий на 24МГц (використовувався більше 5 років) і двопасмовий на 28 і 50 МГц.
Останній спрацював на 28 МГц (LU, PY, ZS, ще хтось з центральної Африки), а на 50 МГц просто не було розповсюдження хвиль.
Мій особистий апарат не має 50 МГц, тому перевірка відбувалась на іншій локації дуже обмежений час.
Живити можливо в будь-якій точці перекладки між дротами.
Це майже не впливає (дуууже мало).
Використання захисного дроселя обов`язково.
До виготовлення його треба поставитись дуже уважно, бо працює відповідно до розрахунку тільки з якісним дроселем.
Це означає, що він повинен мати індуктивний опір не менше (краще більше) 1000 Ом.
Найкращим рішенням є використання коливального контуру.
Я мотав кабелем живлення для пасма 24 МГц на оправці 110 мм (шматок труби для каналізації) приблизно 5,5-6 обертів. Для 28 МГц – 5-5,5 обертів.
Налаштування дуже просте – трішки домотати/відмотати (декілька сантиметрів) на оправці.
В мене варіант на кільці від TV не мав необхідної індуктивності (мабуть через конкретне кільце).
Антену можна розташовувати в просторі як завгодно.
Якщо горизонтально – вона стає чудовим варіантом для балконів.
Антена має широку смугу по КСХ=2, тому малі помилки під час виготовлення пробачаються і не впливають на результат.
Крім особистих вражень – без зауважень - охарактеризувати роботу антену іншим не можу.
Звичайний вертикал, але без додаткових противаг, були додаткові розтяжки з капронової мотузки.
Втім запам`яталося, як на пустому пасмі на CQ викликали Н44, ZL2, VK.
Все це було більше 10 років тому.Тому чудова програма Андрія не використовувалася (бо ще небула мені відома). Цілком можливо за її допомогою узгодити на кілька сусідніх пасм, а може і більше. Я ще не пробував. З часом інтерес згаснув. Тим паче, награвся з вертикалами, перемкнув увагу на горизонтальні антени.
Багатопасмовий варіант описав на своєму сайті DL2KQ в статті «Вертикал без противовоесов». На форумі знайдете дві теми про цю антену: з аналогічною назвою і «Сложенный диполь, питаемый с краю».
Головною перевагою вважаю мінімальне використання матеріалів. Звісно це не єдиний варіант конструкції. Я робив як тимчасовий для перевірки розрахунків.
Re: Все про ВЕРТИКАЛИ
Додано: П'ят серпня 18, 2023 11:12 pm
UR5FFR
Пенсіонер писав: ↑П'ят серпня 18, 2023 9:56 pmЯ спростив до одного елемента на одне пасмо.
Прорахунки в MMANA дозволили створити
просту за конструкцією антену на одне пасмо, яка має
підсилення трішки більше ніж чверть хвильовий GP, але й більшу висоту.
Наскільки я зрозумів антена має розміри λ/4 та дводротова узгоджувальна лінія λ/8. Покрутив у ммані - варіант на 24МГц який ви виклали має ще один резонанс на майже удвічі більшій частоті - 44МГц.
Я з чимось подібним зіткнувся рік тому. Ставив джішку на 40 метрів. Схема дуже проста - 20 метрів дроту, а знизу десь 10 метрів повітряної лінії, довжина якої підбирається по КСВ=1 на 40ці. Ставив я її як однодіапазонну. Але ввімкнувши панорамний аналізатор КСВ я знайшов додаткові резонанси вище 40ки - на 14МГц, 19МГц, 24МГц та 29.7МГц. Це було очікувано. А ось резонанс на 4.2МГц - сюрприз. Далі трохи експериментував то знайшов шо якщо збільшити довжину лінії до 13-14 метрів то резонанс попадає у 80м діапазон. По суті в мене вийшла антена дуже подібна до вашої. Я приатачив деякі моделі. Треба розуміти що на 80м та низькій висоті розташування розміри дещо реферальні і треба підбирати за місцем.
PS Джишка в мене чудово працює на 40ці без узгоджування, та на 80/20/15 з узгоджуванням. Але розміри її вдвічі більші
Re: Все про ВЕРТИКАЛИ
Додано: Суб серпня 19, 2023 12:15 am
Пенсіонер

- 02271-1.gif (191.49 Кіб) Переглянуто 31480 разів

- 02261-1.gif (200.88 Кіб) Переглянуто 31480 разів

- 02221-1.gif (191.91 Кіб) Переглянуто 31480 разів

- 02241-1.gif (173.93 Кіб) Переглянуто 31480 разів

- 02231-1.gif (179.13 Кіб) Переглянуто 31480 разів

- 02251-1.gif (199.79 Кіб) Переглянуто 31480 разів
Так, саме ця властивість була використана для створення варіанта на 28-50 МГц без додаткового узгодження.
Ось результати вимірювання MFJ-259 антени розташованій на дерев`яній щоглі, від землі до точки живлення 4-5 м (точно вже не пам`ятаю).
В якості захисного дроселя використаний контур з кабелю на оправці 110 мм, близько 5 обертів. На мінімум КСХ налаштований на 28,5 МГц.
Про реальне випробування в етері описано саме про цю антену.
Мій підхід до принципу роботи цієї антени полягав в тому, що я ставився як до зігнутого диполя, в якому додатково зміщена точка живлення.
DL2KQ підійшов по іншому. Ще є стаття у L.B. Cebik з аналізом антени M3KXZ.
В моделі похідним взятий півхвильовий диполь.
Якщо похідним взяти хвильовий диполь, то зростає чутливо підсилення, але висота виходить занадто великою і конструкція стає не практичною на КХ пасма. Можливо спробувати використати на УКХ, але за якихось особливих умов чи обставин.
Re: Все про ВЕРТИКАЛИ
Додано: Суб серпня 19, 2023 11:39 am
UR5FFR
Пенсіонер писав: ↑Суб серпня 19, 2023 12:15 am
Мій підхід до принципу роботи цієї антени полягав в тому, що я ставився як до зігнутого диполя, в якому додатково зміщена точка живлення.
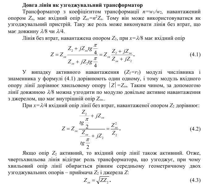
На мій погляд треба розглядати таку антену як монополь та узгоджувальна лінія. Джишка має монополь півлямбди, його опір дуже високий. Чвертьхвильова лінія трансформує його до 50 ом. Тут все знайомо, бо чвертьхвильова лінія досить широко застосовується.
У разі чвертьхвильового монополя його опір імовірно буде десь 36 ом. Одна вісьма лямбди
пишуть що теж трансформує імпеданс

- lambda8.jpg (96.22 Кіб) Переглянуто 31476 разів
Але вона це робить по модулю, тобто вилазить (або прибирається) реактивність. Наскільки я розумію далі йде підбор довжини монополя та лінії що отримати на виході 50 ом. Мабуть це можна якось математично оформити, але простіше запустити оптимізацію в ммана
Пенсіонер писав: ↑Суб серпня 19, 2023 12:15 am
Ще є стаття у L.B. Cebik з аналізом антени M3KXZ.
А посилання можна?
Пенсіонер писав: ↑Суб серпня 19, 2023 12:15 am
Якщо похідним взяти хвильовий диполь, то зростає чутливо підсилення, але висота виходить занадто великою і конструкція стає не практичною на КХ пасма.
Велика якщо його розташовувати вертикально. В мене наприклад 20 метрів монополю висіть так - 6 метрів вертикально, далі 14 метрів як слопер. Лінія взагалі йде в бік під кутом десь 30 град.