6П15П в PA

Відповісти
Пенсіонер
Повідомлень: 197
З нами з: Пон липня 10, 2023 9:39 pm
Has thanked: 9 times
Been thanked: 101 time

6П15П в PA

Повідомлення Пенсіонер »

Приклади використання лампи в QRP конструкціях.
6P15P_QRP.JPG
 
6П15П РА.jpg
6П15П РА.jpg (36.6 Кіб) Переглянуто 52446 разів
 
f.1982-10.055.jpg
 
PA UR5YW 6P15P.gif
 
Режими 6П15П.jpg
Розрахунок режима 6П15П.gif
 
УМ 6П15П 1.jpeg
УМ 6П15П 1.jpeg (56.84 Кіб) Переглянуто 52446 разів
 
УМ 6П15П 2.png
 
 
Пенсіонер
Повідомлень: 197
З нами з: Пон липня 10, 2023 9:39 pm
Has thanked: 9 times
Been thanked: 101 time

Re: 6П15П в PA

Повідомлення Пенсіонер »

Фото1.jpg
Фото1.jpg (58.67 Кіб) Переглянуто 52445 разів
 
Фото2.jpg
Фото2.jpg (57.7 Кіб) Переглянуто 52445 разів
 
Фото3.jpg
Фото3.jpg (74.11 Кіб) Переглянуто 52445 разів
Підсилювач для мінітрансівера.jpg
 Підсилювач на 2-ох лампах (двотактний).
 
 
 
 
UR5FFR
Повідомлень: 1419
З нами з: Пон вересня 12, 2022 4:04 pm
Has thanked: 130 times
Been thanked: 811 times

Re: 6П15П в PA

Повідомлення UR5FFR »

PA 6П15П.JPG
 
Пенсіонер
Повідомлень: 197
З нами з: Пон липня 10, 2023 9:39 pm
Has thanked: 9 times
Been thanked: 101 time

Re: 6П15П в PA

Повідомлення Пенсіонер »

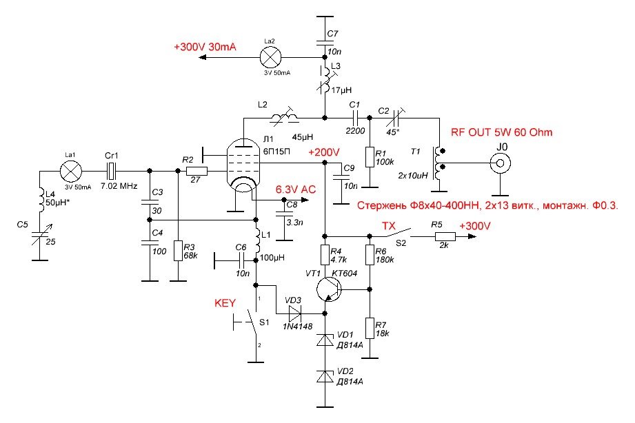
УМ 6п15п.jpg
УМ 6п15п.jpg (70.15 Кіб) Переглянуто 52188 разів
 На вході 0,5В, на сітці 3В.
Струм без сигналу 30мА, з сигналом 35-40мА.
 
UR5VFT
Повідомлень: 561
З нами з: Вів січня 17, 2023 6:22 pm
Позивний: UR5VFT
Has thanked: 553 times
Been thanked: 112 times

Re: 6П15П в PA

Повідомлення UR5VFT »

-якщо немає 6п15п повний аналог 6п9..73!
Відповісти