Ламповий TRX без комутації гетеродинів

oldPsyho
Повідомлень: 622
З нами з: П'ят жовтня 14, 2022 4:13 pm
Звідки: KO40ig
Позивний: UR5XOU
Has thanked: 177 times
Been thanked: 70 times

Re: Ламповий TRX без комутації гетеродинів

Повідомлення oldPsyho »

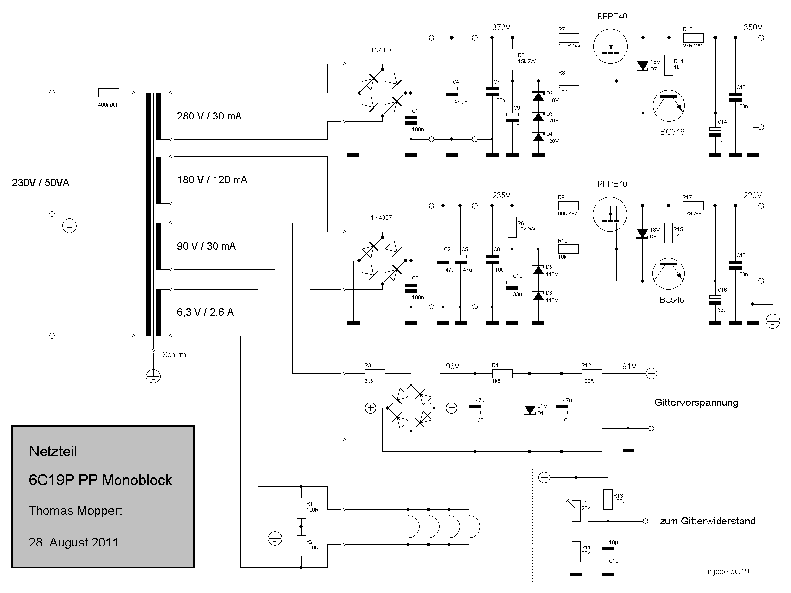
Як варіант схеми стабілізаторів. Трансформатор планується ТС-270 (ТСА-270)
Вкладення
2024-06-20_11-59.png
UR5VFT
Повідомлень: 500
З нами з: Вів січня 17, 2023 6:22 pm
Позивний: UR5VFT
Has thanked: 479 times
Been thanked: 100 times

Re: Ламповий TRX без комутації гетеродинів

Повідомлення UR5VFT »

oldPsyho писав: Чет червня 20, 2024 12:00 pm Як варіант схеми стабілізаторів. Трансформатор планується ТС-270 (ТСА-270)


 
так краще 73!
 
Вкладення
+300V - 80mA Малой мощности.rar
(503.41 Кіб) Завантажено 1374 разів
Netzteil-6S19P.GIF
oldPsyho
Повідомлень: 622
З нами з: П'ят жовтня 14, 2022 4:13 pm
Звідки: KO40ig
Позивний: UR5XOU
Has thanked: 177 times
Been thanked: 70 times

Re: Ламповий TRX без комутації гетеродинів

Повідомлення oldPsyho »

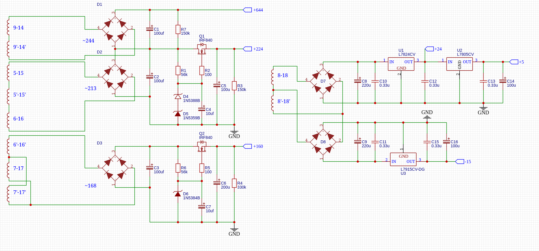
Цю схему планую зробити.
Вкладення
hv1.png
oldPsyho
Повідомлень: 622
З нами з: П'ят жовтня 14, 2022 4:13 pm
Звідки: KO40ig
Позивний: UR5XOU
Has thanked: 177 times
Been thanked: 70 times

Re: Ламповий TRX без комутації гетеродинів

Повідомлення oldPsyho »

oldPsyho писав: Вів червня 18, 2024 3:03 pm Неквапливо рухаюсь далі, почав колупати драйвер та вихідний каскад бо треба його хоч частково зібрати, щоб визначитись з розміром шасі.
Вихід буде на парі ГУ-29, але бачу, що старий БЖ на ТАН-72 його не потягне, тому з'явилось кілька питаннь:

1. При схемі виходу на парі ГУ-29, вистачить ТС-180 в якості БЖ ?
2. Чи потрібен додатковий каскад підсилення після змішувача?
3. Непогано б дізнатися, скільки струму тягне основна плата ТРХ по +150.



 
 


 
Трансформатор намотаний на кілечку М600НН, 10 витків в два провода.

Перший тест драйвера

Додав напруги на живлення, с 12 до 15в. Є пік підсилення на 1.3мгц

Пік підсилення
 
UR5FFR
Повідомлень: 1338
З нами з: Пон вересня 12, 2022 4:04 pm
Has thanked: 113 times
Been thanked: 750 times

Re: Ламповий TRX без комутації гетеродинів

Повідомлення UR5FFR »

А драйвер на чому зроблений? Не зрозуміло що ти тестуєш
 
oldPsyho
Повідомлень: 622
З нами з: П'ят жовтня 14, 2022 4:13 pm
Звідки: KO40ig
Позивний: UR5XOU
Has thanked: 177 times
Been thanked: 70 times

Re: Ламповий TRX без комутації гетеродинів

Повідомлення oldPsyho »

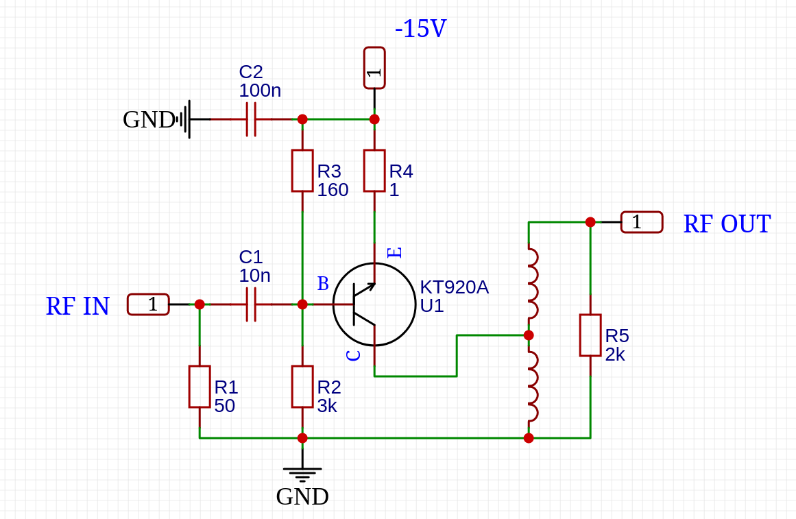
Ось схема, ток колектора встановив резистором R2 в 120мА
 
Вкладення
2024-06-23_13-11.png
UR5FFR
Повідомлень: 1338
З нами з: Пон вересня 12, 2022 4:04 pm
Has thanked: 113 times
Been thanked: 750 times

Re: Ламповий TRX без комутації гетеродинів

Повідомлення UR5FFR »

Пік на 1.3МГц - це резонанс вихідного трансформатору. Тобі треба на вихід причепити паралельно резистору 2к ще ємність яка дорівнює вхідний у лампи
oldPsyho
Повідомлень: 622
З нами з: П'ят жовтня 14, 2022 4:13 pm
Звідки: KO40ig
Позивний: UR5XOU
Has thanked: 177 times
Been thanked: 70 times

Re: Ламповий TRX без комутації гетеродинів

Повідомлення oldPsyho »

UR5FFR писав: Нед червня 23, 2024 1:39 pm Пік на 1.3МГц - це резонанс вихідного трансформатору. Тобі треба на вихід причепити паралельно резистору 2к ще ємність яка дорівнює вхідний у лампи

 
Підключив паралельно R5 конденсатор на 33пф (взяв найближчий по номіналу, вхідна ємність однієї ГУ-29 - 15пф), і Vp-p трошки підріс, та й все.
UR5FFR
Повідомлень: 1338
З нами з: Пон вересня 12, 2022 4:04 pm
Has thanked: 113 times
Been thanked: 750 times

Re: Ламповий TRX без комутації гетеродинів

Повідомлення UR5FFR »

Так я не зовсім розумію - що саме не працює? Яке підсилення каскаду отримав? Яка максимальна вихідна напруга?
oldPsyho
Повідомлень: 622
З нами з: П'ят жовтня 14, 2022 4:13 pm
Звідки: KO40ig
Позивний: UR5XOU
Has thanked: 177 times
Been thanked: 70 times

Re: Ламповий TRX без комутації гетеродинів

Повідомлення oldPsyho »

UR5FFR писав: Нед червня 23, 2024 5:55 pm Так я не зовсім розумію - що саме не працює? Яке підсилення каскаду отримав? Яка максимальна вихідна напруга?

 
При -15в живлення, пік підсилення на 1.23мгц вийшло 57 Vpp (обмеження на БЖ виставив в 0.4А, на цій частоті БЖ в захист входив). При частотах вище 1.9мгц - 4мгц - 12Vpp, 4-15мгц - плавно падає до 5Vpp, 17-24мгц падає до 0.5Vpp. От і не знаю, чи я щось нахомутав, чи в схемі косяки...
 
Відповісти