Змішувач на мікросхемі 174пс1

UR5FFR
Повідомлень: 1429
З нами з: Пон вересня 12, 2022 4:04 pm
Has thanked: 130 times
Been thanked: 826 times

Re: Змішувач на мікросхемі 174пс1

Повідомлення UR5FFR »

Андрій_UR3ILF писав: Чет березня 12, 2026 10:26 pm Наприклад LA1185 та аналоги нормально працюють в SSB детекторі при живленні 3.6 вольта. :mrgreen:
Як багато ви знаєте доступних аналогів, які працюють при такому живленні?
BF998 досить непогано працює в SSB-детекторі при живлені 3-4в. І в інших каскадах (підсилювачі та змішувачі ВЧ) теж працює :)

 
UR5VFT
Повідомлень: 570
З нами з: Вів січня 17, 2023 6:22 pm
Позивний: UR5VFT
Has thanked: 565 times
Been thanked: 115 times

Re: Змішувач на мікросхемі 174пс1

Повідомлення UR5VFT »

Freddy писав: Чет березня 12, 2026 9:51 pm
UR5VFT писав: Чет березня 12, 2026 1:57 pm
UR5FFR писав: Чет березня 12, 2026 1:29 pm
UR5VFT писав: Чет березня 12, 2026 12:54 pm ви праві брав тут до війни по 50 подзвонив 200 . друг брав тут. 73!
 - https://skylots.org/q-%D0%BA174%D0%BF%D1%811/







 
85грн за штуку? Не забагато?
 







 
а пачка цигарок  мінімум 100-120 не забагато?
 
 





 
Якщо людина не палить то треба менше їсти ? Це все лірика але це явно завищена ціна за стару мікросхему з незрозумілою якістю . І головне , а який сенс її використовувати ? Що вона дає? Виграш в параметрах ? 
 



 
ПС1 це для душі. ностальгія. а якщо потрібно параметри дружно переходимо на серію FST для прикладу змішувач . цікаво багато хто повторить? 73!
 
 
 
Вкладення
Смеситель 0711.jpg
Андрій_UR3ILF
Повідомлень: 101
З нами з: Суб жовтня 01, 2022 6:36 pm
Звідки: Царичанка
Позивний: UR3ILF
Has thanked: 21 time
Been thanked: 75 times
Контактна інформація:

Re: Змішувач на мікросхемі 174пс1

Повідомлення Андрій_UR3ILF »

UR5FFR писав: П'ят березня 13, 2026 10:59 amBF998 досить непогано працює в SSB-детекторі при живлені 3-4в. І в інших каскадах (підсилювачі та змішувачі ВЧ) теж працює :)



 
Але ж тут про мiкросхеми була мова. Доречi лашка модулятором гарно працює. З свого батарейного приймача роблю qrpp мiкро трансивер. З мiнiнумом деталей.
 
 
 
UT8AS
Повідомлень: 117
З нами з: Сер вересня 14, 2022 8:37 am
Позивний: UT8AS
Has thanked: 67 times
Been thanked: 46 times

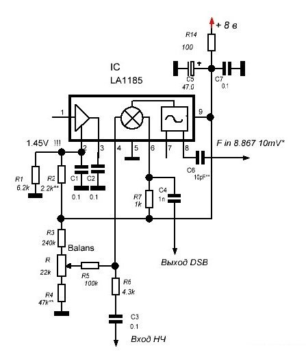
Re: Змішувач на мікросхемі 174пс1

Повідомлення UT8AS »

Андрій_UR3ILF писав: П'ят березня 13, 2026 4:36 pmДоречi лашка модулятором гарно працює... 
 
 

 
...дійсно, дана схема добре працює уже у двох Мініках...
DSB LA1185.JPG
DSB LA1185.JPG (26.19 Кіб) Переглянуто 13979 разів
 
UR5VFT
Повідомлень: 570
З нами з: Вів січня 17, 2023 6:22 pm
Позивний: UR5VFT
Has thanked: 565 times
Been thanked: 115 times

Re: Змішувач на мікросхемі 174пс1

Повідомлення UR5VFT »

UT8AS писав: П'ят березня 13, 2026 7:49 pm
Андрій_UR3ILF писав: П'ят березня 13, 2026 4:36 pmДоречi лашка модулятором гарно працює... 
 
 


 
...дійсно, дана схема добре працює уже у двох Мініках...DSB LA1185.JPG
 

 
  73!
 
Вкладення
7358.rar
(220.71 Кіб) Завантажено 818 разів
serge_m
Повідомлень: 121
З нами з: Пон лютого 17, 2025 8:10 pm
Has thanked: 55 times
Been thanked: 50 times

Re: Змішувач на мікросхемі 174пс1

Повідомлення serge_m »

Приїхали з алі мікросхеми LA1185 (до речі, саме чойси, про які згадується в сусідній темі), купував наче в двох різних магазинах, але по упаковці видно що по відправляла одна і та сама кантора - упаковано абсолютно аналогічно: однакові пакетики, однакові роздуковані і вкладені в пакетик(а не наклеєні) стікери, однакові конверти і навіть номер партії на мікросхемах ідентичний.
Попереднє моє замовлення мікросхем LA1185 з алі це були явно вживані мікросхеми, з різних партій і з трохи різною довжиною виводів. Тоді попадався брак, доводилось первіряти перед монтажем. Критерій простий - у неробочих Омметром між 8 і 9 виводами був обрив, у робочих близько 9.5 кОм
Зараз з цих мікросхем що отримав вибірково перевірив - між 8 та 9 виводами 9.5 - 9.6 кОм. Після повної перевірки в складі пристрою додам посилання в відповідну тему.
serge_m
Повідомлень: 121
З нами з: Пон лютого 17, 2025 8:10 pm
Has thanked: 55 times
Been thanked: 50 times

Re: Змішувач на мікросхемі 174пс1

Повідомлення serge_m »

Перевірити в роботі швидко, на жаль, не зможу. Але куплені мікросхеми LA1185 викликають довіру. То ж публікую посилання за якими купував, бо ціна на них навіть за цими посиланнями плавно повзе вгору.

https://www.aliexpress.com/item/1005009285367068.html - тут по 5 штук продається
https://www.aliexpress.com/item/32625969546.html - тут по 10 штук

І там і там - чойс. Якщо хтось знайде не чойс і щоб дешевше - діліться посиланнями.
Повторюсь, купив за обома посиланнями, приїхали мікросхеми від одного постачальника, абсолютно однакові, однакове пакування, однаковий номер партії. Купувати 100 штук до перевірки напевно ранувато, а ось 5-10 штук мабуть вартує взяти якщо цікаво. 
serge_m
Повідомлень: 121
З нами з: Пон лютого 17, 2025 8:10 pm
Has thanked: 55 times
Been thanked: 50 times

Re: Змішувач на мікросхемі 174пс1

Повідомлення serge_m »

Сподіваюсь всі хто хотів замовили собі мікросхем LA1185. Пройшло 10 днів, ціна вже 10 доларів за 10 штук, або 5.69 долара за 5 штук.  :(
Відповісти