Приймач спостерігача RX3308

UR5FFR
Повідомлень: 1430
З нами з: Пон вересня 12, 2022 4:04 pm
Has thanked: 131 time
Been thanked: 831 time

Re: Приймач спостерігача RX3308

Повідомлення UR5FFR »

Alex-1 писав: Чет січня 01, 2026 10:20 am Это хорошо! Нашлось применение фильтрам на 10.7МГц. Не хватает выхода для С метра.
Проект будет открыт?
 
Сигнал на S-метер можна взяти з С23. Прожект буде відкритий. Зараз займаюсь платою ДПФ/АТТ/ПВЧ для нього.
UR5FFR
Повідомлень: 1430
З нами з: Пон вересня 12, 2022 4:04 pm
Has thanked: 131 time
Been thanked: 831 time

Re: Приймач спостерігача RX3308

Повідомлення UR5FFR »

photo_2026-01-03_12-34-38.jpg
Фільтри зроблено з комбінації ФНЧ-ФВЧ. Основна мета - придушення дзеркального каналу який відстоїть на 21,4МГц вище за приймаєму частоту. Також на платі є атенюатор та ПВЧ.
 
bpf 3-8.png
 
bpf 13-24.png
 
bpf 13-30.png
UR5FFR
Повідомлень: 1430
З нами з: Пон вересня 12, 2022 4:04 pm
Has thanked: 131 time
Been thanked: 831 time

Re: Приймач спостерігача RX3308

Повідомлення UR5FFR »

Останню версію з ЕМФ, ФНЧ/CW-фільтр та антишумовий фільтр монтую у корпусі
photo_2026-01-26_21-36-21.jpg
 
 
UR5FFR
Повідомлень: 1430
З нами з: Пон вересня 12, 2022 4:04 pm
Has thanked: 131 time
Been thanked: 831 time

Re: Приймач спостерігача RX3308

Повідомлення UR5FFR »

Працює :)
photo_2026-03-06_19-00-22.jpg
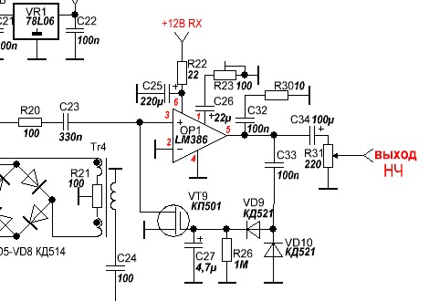
Живлення зовнішнє 12в або більше. Трохи поміркував та зробив простий лоу-дроп стабілізатор с захистом по струму. Падіння напруги десь 100-200мв - тобто якщо на вході 12.2в або вище то на виході тримає 12в. Якщо на вході менше 12в то на виході буде на 100-200мв менше.
Q1R1 - це захист від перепополюсовки. На відміну від діода шотткі він теж лоудроп - падіння напруги на ньому десятки мв.
Schematic_Low-Drop-Stabilizer_2026-03-07_wm.png
Schematic_Low-Drop-Stabilizer_2026-03-07_wm.png (39.19 Кіб) Переглянуто 13368 разів
UR5FFR
Повідомлень: 1430
З нами з: Пон вересня 12, 2022 4:04 pm
Has thanked: 131 time
Been thanked: 831 time

Re: Приймач спостерігача RX3308

Повідомлення UR5FFR »

З номіналами вказаними на схемі BA3308 має діапазон АРП 60дб. Для простого приймача цього досить. Але великий дискомфорт від того що відсутня швидка АРП. Якщо на вході дуже сильний сигнал то тривалість відновлення нормального рівня підсилення дуже велика. Це вирішується досить простою схемою (обведено червоним)
Screenshot_2026_03_08-2.png
Screenshot_2026_03_08-2.png (78.57 Кіб) Переглянуто 13083 разів
Працює вона наступним чином - коли сигнал вище порога спрацьовування АРП С23 та С36 заряджені до однакової напруги. Після того як сильний сигнал пропав вони починають розряджатися. Але С36 розряджається набагато швидше ніж С23. Коли різниця напруг між ними стане більша за напругу відчинення діода D3 він відкриється і подальший розряд С23 буде йти через R27 з більшою швидкістю. D3 - будь який слабосигнальний шотткі, але схема працює і з звичайним кремнієвим діодом типу 1N4148.
З цією модифікацією слухати етер стало набагато комфортніше.

Ще невеликий тюнінг було зроблено з сінтезатором. Вихідний струм SI5351 було зменшено до 2мА бо інакше на фронтах були виброси, які приводили до "пілікання" під час зміни частоти.
 
Тепер про погане - брати напругу з С23 у якості S-метра не можна бо вона відмінна від нуля тільки коли АРП починає обмежувати рівень сигналу. Після BA3308 ставити випрямляч теж погана ідея, бо коли АРП спрацювала там 800мв в не залежності від вхідного рівня сигналу. Може пізніше щось придумаю але поки що цю тему відклав
 
UR5FFR
Повідомлень: 1430
З нами з: Пон вересня 12, 2022 4:04 pm
Has thanked: 131 time
Been thanked: 831 time

Re: Приймач спостерігача RX3308

Повідомлення UR5FFR »

Ще трохи інформації додам про те як працює швидка АРП. Коли сигнал на вході BA3308 слабкий і АРП не працює то напруга на С23 дорівнює нулю. Коли вхідний сигнал приводить до спрацювання АРП то напругу на виході не перевищую 800mVrms. При цьому на ємності С23 з'являється напруга 0,9в, яка збільшується приблизно на 0,05в на кожні 6дб при збільшені рівня вхідного сигналу. Вихідний сигнал залишається майже не змінний та становить 800 mVrms. Цей вихідний сигнал заряджає С36 але напруга на ньому трохи більша - 1.1в. Діод D3 при цьому закритий.
Далі починається розряд ємностей і коли напруга на С36 стане приблизно на 0,4в менша ніж напруга на С23 то діод D3 відчиниться та С23 почне прискорено розряджатися через R27
 
 
UR5VFT
Повідомлень: 571
З нами з: Вів січня 17, 2023 6:22 pm
Позивний: UR5VFT
Has thanked: 566 times
Been thanked: 116 times

Re: Приймач спостерігача RX3308

Повідомлення UR5VFT »

а якщо С метр так с VT1 ..   73!
 
 
Вкладення
222.jpg
222.jpg (19.25 Кіб) Переглянуто 11556 разів
111.jpg
111.jpg (21.94 Кіб) Переглянуто 11556 разів
UR5FFR
Повідомлень: 1430
З нами з: Пон вересня 12, 2022 4:04 pm
Has thanked: 131 time
Been thanked: 831 time

Re: Приймач спостерігача RX3308

Повідомлення UR5FFR »

UR5VFT писав: Чет березня 12, 2026 1:42 pm а якщо С метр так с VT1 ..   73!

 
В мене АРП по НЧ і не запирає 998мі тому це не підходить. Да і навіщо такі ізврати якщо можна просто взяти напругу АРП з другого затвору?
 
 
UR5FFR
Повідомлень: 1430
З нами з: Пон вересня 12, 2022 4:04 pm
Has thanked: 131 time
Been thanked: 831 time

Re: Приймач спостерігача RX3308

Повідомлення UR5FFR »

Зробив нормальний S-meter. У чому полягає проблема - якщо для с-метру брати сигнал з ємності фільтра АРП то там він буде відмінний від нуля тільки коли АРП спрацювала і вже обмежує рівень вихідного сигналу. Мені більш подобається коли АРП працює с затримкою. Тобто АРП починає працювати не з рівня шумів а тільки на сигналах які на 20-30дб вищі за рівень шумів. Для затриманої АРП потрібна більш складна схема с-метру.
ba3308 s-meter wm.png
Процює наступним чином. Коли сигнал менший ніж поріг спрацьовування АРП напруга на С23 дорівнює нулю. Сигнал НЧ випрямляється U4.1D6 та на конденсаторі С38 і роз'ємі J6 буде напруга пропорційна рівню слабкого сигналу. Коли спрацьовує АРП то на С23 з'являється напруга 0,6-0,8в та вище в залежності від рівня вхідного сигналу. Ідеальний діод U4.2D5 відчиняється та транслює її на ємність С38. При цьому на виході BA3308 напруга не перевищує 0,8Vrms і дільник R31R32 не дозволяє U4.1D6 відкритися. D4 обмежує негативну півхвилю на вході ОП. Стабілітрон D13 обмежує вихідну напругу на рівні 5в.
Якщо іншими словами то ця схема вибирає максимальну напругу з двох - одна з ємності фільтра АРП С23, а друга - з випрямляча вихідного сигналу.

Застосування цієї схеми не обмежується лише BA3308. Її можна використовувати з схемами АРП по НЧ, де регулювання підсилення робиться за допомогою польового транзистора. Наприклад
Screenshot_2026_03_13-2.png
Screenshot_2026_03_13-2.png (71.22 Кіб) Переглянуто 10759 разів
 
 
UR5FFR
Повідомлень: 1430
З нами з: Пон вересня 12, 2022 4:04 pm
Has thanked: 131 time
Been thanked: 831 time

Re: Приймач спостерігача RX3308

Повідомлення UR5FFR »

Кілька слів стосовно калібрування с-метра. Є два варіанти. Перший - класичний. Вимикаємо атенюатор/ПВЧ, ставимо підсилення ПЧ в середнє положення, подаємо на вхід рівні відповідні відміткам шкали та калібруємо. Біда такого підходу в тому що коли мі змінюємо підсилення по ПЧ або вмикаємо атенюатор/ПВЧ шкала стає невірною та починає показувати що завгодно але не рівень вхідного сигналу. :)

Тому я калібрую с-метер інакше. Подаю на вхід такий сигнал щоб на виході BA3308 була напруга 500-600mVrms. Це є приблизно точка спрацьовування АРП. Вона відповідає позначці S9. Далі збільшую вхідний сигнал на 20/40/60дб та калібрую +20/+40+60. Потім зменшую сигнал ступенями приблизно 3дб - кожна ступень - один крок на шкалі. Таким чином S1 - це вхідний сигнал на 24дб нижчий на порог спрацьовування АРП. 

Якщо с-метер відградуйовано таким чином то ви завжди розумієте яке підсилення вибрати по ПЧ та чи треба вмикати атенюатор або ПВЧ на вході приймача. Якщо вам подобається більш "плоский" етер то ставимо таке підсилення ПЧ щоб рівень шумів відхиляв стрілку до позначки S7-S9. Якщо вам більш подобається АРП с затримкою то ставимо підсилення по ПЧ таке щоб рівень шумів відповідав S4-S6.

І ще деякі ідеї стосовно версії з двома перетвореннями частоти. У мене стоїть перший фільтр на 10,7МГц. Я його обирав як найбільш доступний та дешевий. Але ніхто не забороняє нам поставити в якості першого фільтри будь який інший. Якщо ставимо 45МГц то отримаємо класичний варіант з "перетворенням вверх". Якщо поставимо дешеві фільтри 21T7B на 21,7МГц то втратимо діапазон 15м але зможемо приймати 30м які не працюють з фільтром на 10,7МГц. Можна поставити кварцевий фільтр невисокого порядку.Так як решта схеми не змінюється то усі варіанти можна зробити на одній і тій же платі. Досить універсальний тракт виходить
 
До речі приймач гарно приймає АМ-станції якщо стати на несучу. Була думка зробити окремий АМ-тракт, але виявилось що він не особо то й потрібен якщо є бажання інколи послухати мовні станції
Відповісти