Сторінка 16 з 30
Re: Трансивер на надмініатюрних лампах
Додано: Чет червня 15, 2023 8:51 am
oldPsyho
UR5FFR писав: ↑Сер червня 14, 2023 11:58 pm
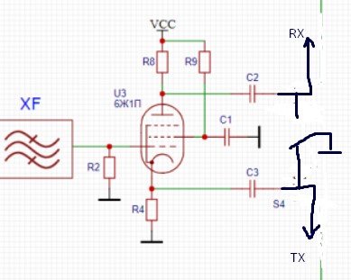
Ось концепт-схема тракту без переключення гетеродинів. Усі перемикачі в положенні RX. Модулятору в режимі RX працює як небалансний (для спрощення схеми)grasshopper_tube_schematic.png
Хмм... Т3 там точно потрібен?
А навіщо другий змішувач на лампах? Не краще другий зробити діодним, а перший на лампах?
Re: Трансивер на надмініатюрних лампах
Додано: Чет червня 15, 2023 9:40 am
UR5VCP
Пропоную компроміс.
Міксери, які дав Андрій використати наступним чином: лівий на схемі на приймання, має 50 Ом по входу,і має низький опір по гетеродину, правий на передачу. Далі КФ та УПЧ (спільні на прийом к передачу) і потім два міксери на діодах. Вони теж низькоомні, думаю узгодити буде не важко. Комутація навколо КФ і УПЧ. Гетеродини не комутуються, ГПД йде на ламповий і діодний і опора йде на ламповий і діодний.
Якщо в лівому міксері сітковий опір поставити не 51 а 200 ом, він не образиться? Діодні міксери не образяться?
Власне, якщо все грамотно узгодити то може від комутації відмовитися? Тільки запирати лампи по -25В?
Re: Трансивер на надмініатюрних лампах
Додано: Чет червня 15, 2023 10:10 am
UR5VCP
після КФ берем УПЧ і замикаємо його виходи, перемикаючи підсилення, і подаючи сигнал на нужний маршрут. На приймання на другий каскад УПЧ та міксер детектора, Або на міксер передавача.
Якось так:

- Screenshot_43.jpg (22.08 Кіб) Переглянуто 18148 разів
Re: Трансивер на надмініатюрних лампах
Додано: Чет червня 15, 2023 10:13 am
oldPsyho
UR5VCP писав: ↑Чет червня 15, 2023 9:40 am
Пропоную компроміс.
Міксери, які дав Андрій використати наступним чином: лівий на схемі на приймання, має 50 Ом по входу,і має низький опір по гетеродину, правий на передачу. Далі КФ та УПЧ (спільні на прийом к передачу) і потім два міксери на діодах. Вони теж низькоомні, думаю узгодити буде не важко. Комутація навколо КФ і УПЧ. Гетеродини не комутуються, ГПД йде на ламповий і діодний і опора йде на ламповий і діодний.
Якщо в лівому міксері сітковий опір поставити не 51 а 200 ом, він не образиться? Діодні міксери не образяться?
Власне, якщо все грамотно узгодити то може від комутації відмовитися? Тільки запирати лампи по -25В?
Вроді Альбатрос має таку комутацію. Там лампи закриваются мінусом... Але ж надмініатюрних тріод-пентодів немає)) будете подвоювати кількість ламп))
Вийде трансивер по складності як UW3DI...
Re: Трансивер на надмініатюрних лампах
Додано: Чет червня 15, 2023 10:16 am
UR5FFR
UR5VCP писав: ↑Чет червня 15, 2023 1:00 am
Шось воно ніби то, тільки Андрію, підправ будь ласка, якщо маєш час та натхнення )))Ку на лампочках з ОК.rarРозібрався. Нафіг калькулятори.
Та там нема чого рахувати. По анодно-сіточному графіку вибираєш робочу точку, рахуєш резистор у катоді по закону ома. Підсилення дорівнює крутезна на опір навантаження.
oldPsyho писав: ↑Чет червня 15, 2023 8:51 am
Т3 там точно потрібен?
А навіщо другий змішувач на лампах? Не краще другий зробити діодним, а перший на лампах?
T3 потрібен бо вихід змішувача симетричній, а вхід наступного каскаду - ні. Він потрібен щоб була симетрія по сигналу гетеродина та придушувалася несуща частота.
Діодний там теж не дуже вписується бо він низькоомний - втратимо підсилення
UR5VCP писав: ↑Чет червня 15, 2023 9:40 amПропоную компроміс
Міксери, які дав Андрій використати наступним чином: лівий на схемі на приймання, має 50 Ом по входу,і має низький опір по гетеродину, правий на передачу. Далі КФ та УПЧ (спільні на прийом к передачу) і потім два міксери на діодах. Вони теж низькоомні, думаю узгодити буде не важко. Комутація навколо КФ і УПЧ. Гетеродини не комутуються, ГПД йде на ламповий і діодний і опора йде на ламповий і діодний.
Ти намалював би для початку. Як на мій погляд то схема суттєво ускладнюється.
UR5VCP писав: ↑Чет червня 15, 2023 9:40 am
Власне, якщо все грамотно узгодити то може від комутації відмовитися? Тільки запирати лампи по -25В?
Теоретично - так, але може буди пролаз через унутрішні ємності лампи
UR5VCP писав: ↑Чет червня 15, 2023 10:10 am
після КФ берем УПЧ і замикаємо його виходи, перемикаючи підсилення, і подаючи сигнал на нужний маршрут. На приймання на другий каскад УПЧ та міксер детектора, Або на міксер передавача.
Якось так:
З комутацією в останній схемі можна гратися. Я пізніше ще попрацюю над нею - намалюю другий змішувач на діодах (як варіант) та декілька варіантів комутації
Re: Трансивер на надмініатюрних лампах
Додано: Чет червня 15, 2023 10:58 am
UR5VCP
Роботи куча, так що в Сплані малювати ніколи, думаю поняти можно саму ідею. Якщо після генераторів поставити повторювачі, і нагрузити міксери лампові і діодні разом, то ввімкнення-вимкнення міксерів прийому або передачі буде впливати на частоту генераторів? А пролази... а кудою?
Re: Трансивер на надмініатюрних лампах
Додано: Чет червня 15, 2023 11:01 am
UR5VCP
oldPsyho писав: ↑Чет червня 15, 2023 10:13 amВроді Альбатрос має таку комутацію. Там лампи закриваются мінусом... Але ж надмініатюрних тріод-пентодів немає)) будете подвоювати кількість ламп))
Вийде трансивер по складності як UW3DI...
Та нє, все простіше ))
Та й ув3ді складний не по тій причині. Там по настройці гемор та спряганню контурів...
Re: Трансивер на надмініатюрних лампах
Додано: Чет червня 15, 2023 11:10 am
UR5FFR
UR5VCP писав: ↑Чет червня 15, 2023 10:58 am
Якщо після генераторів поставити повторювачі, і нагрузити міксери лампові і діодні разом, то ввімкнення-вимкнення міксерів прийому або передачі буде впливати на частоту генераторів? А пролази... а кудою?
Щось дуже складно для "простого" трансиверу
Re: Трансивер на надмініатюрних лампах
Додано: Чет червня 15, 2023 11:35 am
UR5VCP
UR5FFR писав: ↑Чет червня 15, 2023 11:10 amЩось дуже складно для "простого" трансиверу
Я ж писав - шоб Р-140 від заздрощів бабахнула анодом

Як на мене то ніби і не складно. ну одна-дві лишніх лампочки, і один лишній контур ПЧ...
Re: Трансивер на надмініатюрних лампах
Додано: Чет червня 15, 2023 12:45 pm
oldPsyho
UR5VCP писав: ↑Чет червня 15, 2023 11:35 am
UR5FFR писав: ↑Чет червня 15, 2023 11:10 amЩось дуже складно для "простого" трансиверу
Я ж писав - шоб Р-140 від заздрощів бабахнула анодом

Як на мене то ніби і не складно. ну одна-дві лишніх лампочки, і один лишній контур ПЧ...
Беріть схему Ангор-75 та й переводьте на надмініатюрні. Але там є заковирка з його регенеративним ППЧ. Тобто КФ задіяти навряд чи вийде, бо сильно впаде підсилення...