Вихідний каскад трансивера мікрон .

Freddy
Повідомлень: 247
З нами з: П'ят лютого 10, 2023 7:00 pm
Has thanked: 20 times
Been thanked: 43 times

Re: Вихідний каскад трансивера мікрон .

Повідомлення Freddy »

Ніколи раніше не доводилося малювати плати вихідних каскадів,  є якісь нюанси в цьому ділі ? Цікавить використання  земляних полігонів на платі  , таке можна робити чи краще ні?
UR5FFR
Повідомлень: 1312
З нами з: Пон вересня 12, 2022 4:04 pm
Has thanked: 109 times
Been thanked: 719 times

Re: Вихідний каскад трансивера мікрон .

Повідомлення UR5FFR »

Будь яка ВЧ плата повинна мати максимум землі - підсилювачі потужності тут не виключення.
PS Ви схему намалюйте та плату розведіть - тоді буде про що розмовляти. А зараз це все сферичні коники, розмова ні про що.
 
Freddy
Повідомлень: 247
З нами з: П'ят лютого 10, 2023 7:00 pm
Has thanked: 20 times
Been thanked: 43 times

Re: Вихідний каскад трансивера мікрон .

Повідомлення Freddy »

Плата є )  , думаю як її сюди закинути так щоб було  зрозуміло що я там намалював ) малюю в кікад
Freddy
Повідомлень: 247
З нами з: П'ят лютого 10, 2023 7:00 pm
Has thanked: 20 times
Been thanked: 43 times

Re: Вихідний каскад трансивера мікрон .

Повідомлення Freddy »

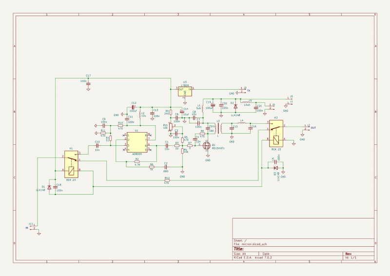
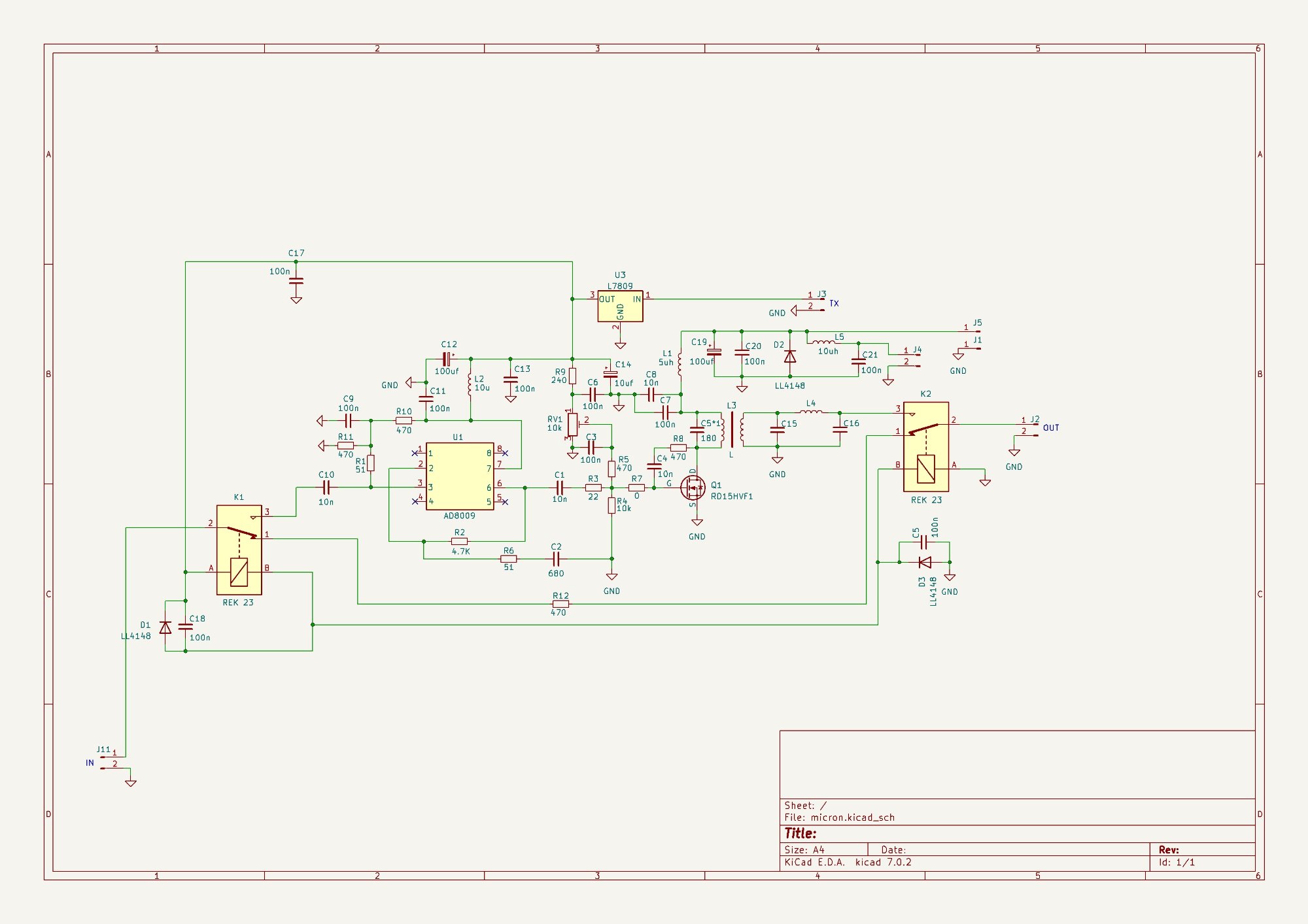
pcb.jpg
  
fcu.jpg
 
SCH.jpg
 
bcu.jpg
якось так 
 
 
 
 
 
serge_m
Повідомлень: 55
З нами з: Пон лютого 17, 2025 8:10 pm
Has thanked: 22 times
Been thanked: 19 times

Re: Вихідний каскад трансивера мікрон .

Повідомлення serge_m »

Вживаний RD15HVF1 коштує ну нехай 100 грн (насправді менше). Нема сенсу економити ті 100 грн і робити однотакт. При тому закладаючи в конструктив бінокль, який ніколи не був дешевим.
Freddy
Повідомлень: 247
З нами з: П'ят лютого 10, 2023 7:00 pm
Has thanked: 20 times
Been thanked: 43 times

Re: Вихідний каскад трансивера мікрон .

Повідомлення Freddy »

Однотакт можна втиснути на меншу плату , оце зіграло ключову роль .  Я на цю плату двотакт не засуну а більше місяця немає .   А бінокль мені обійшовся  BN43-202  х36грн/шт. що не прям таки космічні гроші
Відповісти