Обратившись к Гуглу

ТЗ. -
1. фильтр от помех.
2. диф. вход.
3. регулировка усиления.
4. питание 5В
всего то навсего. а вот и отличная мне подходящая схема - все что мне нужно. но беда - оказывается данного ОУ купить невозможно. ну если вы не умеете путешествовать во времени.
да и с транзисторами там указанными беда. далее еще несколько похожих схем на ОУ от MAX. нету таких. и все.
Далее пошли различные версии МШУ. но опять элементная база. то нет, что то то из разряда - ты собери и нам расскажешь. либо очень сложные конструкции.
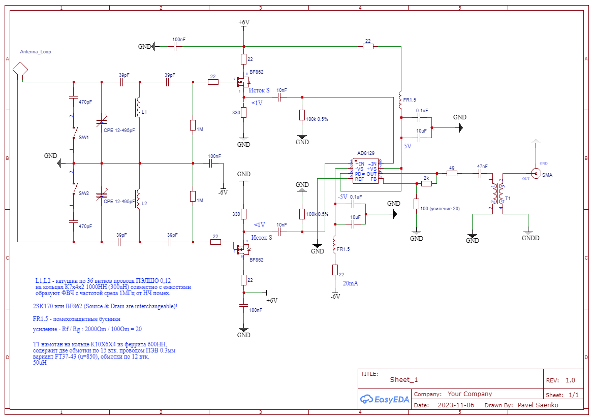
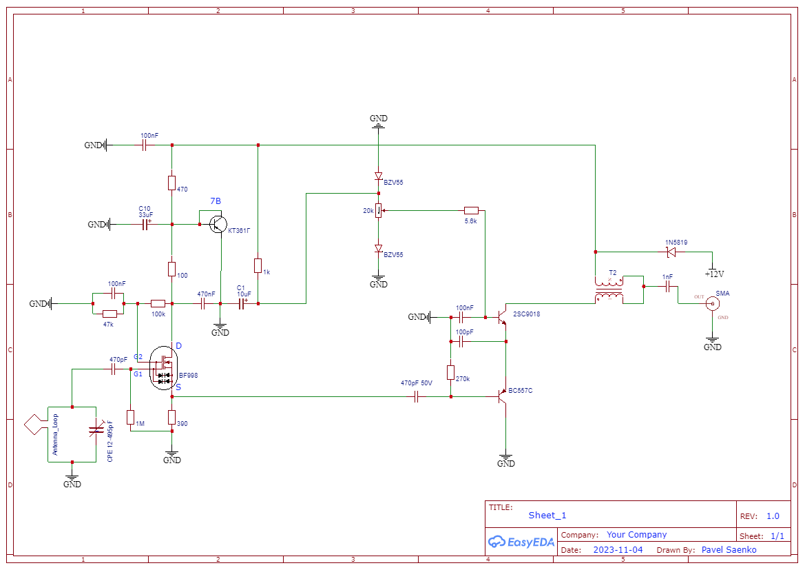
И я купил готовый мшу. но что то он мне не понравился. вот его вероятная схема. Он был полностью раскритикован и я пошел дальше.
И вот наконец я опять нашел то что нужно. http://dl2kq.de/ant/3-96.htm
чуть чуть доработаю. добавлю истоковый повторитель. результат вот: И таки половина его заработала. именно повторитель. ОУ работать не хочет. так как опять купить его просто негде. везде китайская паль. транзисторы, кстати тоже. (сейчас ожидаю из какого то ооочень дорогого магазина, где просто клянутся что у них оригинал.) проверим.
Но я уже не сильно расчитываю на результат. посему - может есть у кого проверенная схема удовлетворяющая мое ТЗ, или хотя бы часть его. напряжение на 12 вольт очень тяжко получить в карманном варианте. но с правильно павербанка все же я научился его получать.