mixer

Відповісти
ur6ibx
Повідомлень: 16
З нами з: Вів жовтня 17, 2023 8:27 pm
Позивний: ur6ibx
Has thanked: 1 time
Been thanked: 1 time

mixer

Повідомлення ur6ibx »

Скажiть будь ласка чи маэ сенс додавання симетруючих трансформаторiв в данному мikci. Чи це з гармати по горобцям ?  :mrgreen:
 
mix.jpg
 
 
UR5FFR
Повідомлень: 1452
З нами з: Пон вересня 12, 2022 4:04 pm
Has thanked: 132 times
Been thanked: 848 times

Re: mixer

Повідомлення UR5FFR »

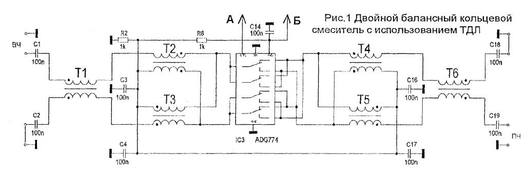
На мій погляд сенсу особливого нема. Якщо є натхнення зробити на ТДЛ то треба вже робити ось так
Screenshot_2025_10_09-1.png
Screenshot_2025_10_09-1.png (10.29 Кіб) Переглянуто 39269 разів
Усе залежить від загального класу апарату. Тобто що у вас буде далі після змішувача?
Ігор Віт.
Повідомлень: 80
З нами з: Вів червня 18, 2024 6:44 pm
Has thanked: 8 times
Been thanked: 24 times

Re: mixer

Повідомлення Ігор Віт. »

Знайшлося ось таке:
баланс см.JPG
 
 
UR5FFR
Повідомлень: 1452
З нами з: Пон вересня 12, 2022 4:04 pm
Has thanked: 132 times
Been thanked: 848 times

Re: mixer

Повідомлення UR5FFR »

Ігор писав:Чет січня 01, 1970 4:23 am Знайшлося ось таке:баланс см.JPG
 
Цей варіант буде мати дещо гірші параметри. Багато різних вимірювань говорять що комутація ключів на землю працює краще ніж комутація на прохід сигналу
Sergii
Повідомлень: 66
З нами з: Вів листопада 29, 2022 10:58 am
Has thanked: 48 times
Been thanked: 37 times

Re: mixer

Повідомлення Sergii »

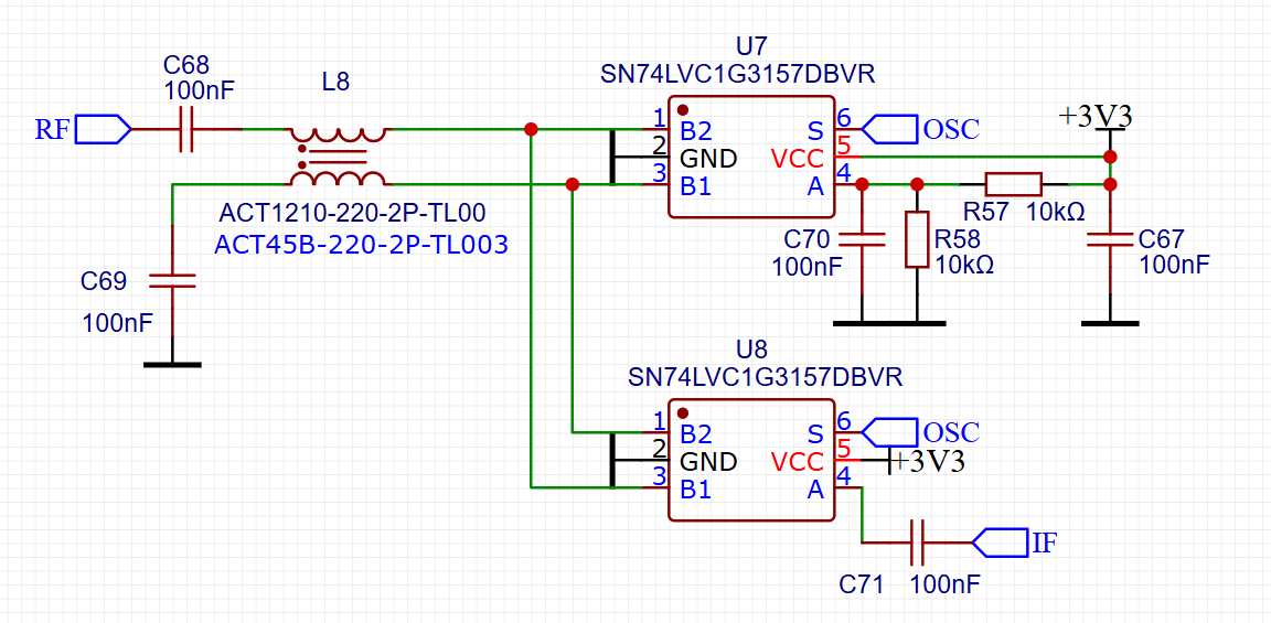
Цікаво. А такий варіант змішувача має право на існування? Чи таке.
 
 
mixer.png
 На алікові є готові такі трансфоматори (ACT45B-220-2P-TL003).
 
 
 
UR5FFR
Повідомлень: 1452
З нами з: Пон вересня 12, 2022 4:04 pm
Has thanked: 132 times
Been thanked: 848 times

Re: mixer

Повідомлення UR5FFR »

Sergii писав: Чет жовтня 09, 2025 10:27 pm Цікаво. А такий варіант змішувача має право на існування? Чи таке.



 
Працювати буде але таке, бо схема не симетрична. Краще зробити ось так
Screenshot_2025_10_10-1.png
Screenshot_2025_10_10-1.png (4.69 Кіб) Переглянуто 38678 разів
У мене такий змішувач чудово працює у трансивері DoubleFox.
Screenshot_2025_10_10-2.png
Screenshot_2025_10_10-2.png (17.69 Кіб) Переглянуто 38678 разів
Якщо цікаво поекспериментувати то для початку рекомендую почитати оцю статтю - там є багато різноманітних схемотехнічних рішень. Ідеї можна перевіряти на працездатність у симуляторі - не обов'язково усе паяти.
UR5FFR
Повідомлень: 1452
З нами з: Пон вересня 12, 2022 4:04 pm
Has thanked: 132 times
Been thanked: 848 times

Re: mixer

Повідомлення UR5FFR »

Якщо будете робити наведену схему то в неї вхідний та вихідний опір різні - вхід 50ом, вихід 12.5ом. Якщо потрібно щоб вхид та вихід мав однаковий опір то треба ще один трансформатор поставити
Screenshot_2025_10_19-3.png
 
Відповісти